作者
QQ群:852283276
微信:arm80x86
微信公众号:青儿创客基地
B站:主页 https://space.bilibili.com/208826118
参考
U-Boot USB Driver
Zynq Linux USB Device Driver
U-Boot USB Driver
Zynq-7000 AP SoC USB Mass Storage Device Class Design Example Techtip
Zynq-7000 AP SoC USB CDC Device Class Design Example Techtip
Zynq Linux USB Device Driver
Linux USB Gadget Driver
USB Host System Setup
USB Host Controller Driver
AXI USB Device Driver
AXI USB gadget driver
USB boot with Linux 2015.2 build
zynq-7000学习笔记(八)——USB摄像头图像采集
ZYNQ-ZedBoard USB HOST问题初探
ZYNQ-ZedBoard USB HOST问题二探
Zynq usb无法识别
USB Phy/ULPI (2-读写USB Phy寄存器)
USB Mass Storage大容量存储的基本知识
怎么通过 /proc/scsi/usb-storage来确定u盘是/dev/sdb还是sdc
如何实现Linux下的U盘(USB Mass Storage)驱动
Zynq Linux USB Driver Customization
Linux/DRA77P: ULPI USB interface
ZYNQ基础----裸机USB的使用
介绍
zynq上用的是chipidea的ip,ULPI 接口要求输入保持时间为1ns,TI TUSB1210 PHY 的最低 CTO 并未规定,但报告的最低 CTO 为 100 ps,无法满足 Zynq-7000 的要求(AR# 53450)。
When the USB controller is configured in device mode, and Vbus voltage is varied such that it crosses the Vbus valid threshold multiple times, the ULPI interface becomes unresponsive.(AR# 61313)。
u-boot
u-boot下操作usb,
zynq-uboot> usb
usb - USB sub-system
Usage:
usb start - start (scan) USB controller
usb reset - reset (rescan) USB controller
usb stop [f] - stop USB [f]=force stop
usb tree - show USB device tree
usb info [dev] - show available USB devices
usb test [dev] [port] [mode] - set USB 2.0 test mode
(specify port 0 to indicate the device's upstream port)
Available modes: J, K, S[E0_NAK], P[acket], F[orce_Enable]
usb storage - show details of USB storage devices
usb dev [dev] - show or set current USB storage device
usb part [dev] - print partition table of one or all USB storage devices
usb read addr blk# cnt - read `cnt' blocks starting at block `blk#'
to memory address `addr'
usb write addr blk# cnt - write `cnt' blocks starting at block `blk#'
from memory address `addr'
zynq-uboot> usb start
starting USB...
USB0: USB EHCI 1.00
scanning bus 0 for devices... 3 USB Device(s) found
USB1: usb1 wrong num MIO: 0, Index 1
lowlevel init failed
scanning usb for storage devices... 1 Storage Device(s) found
zynq-uboot> usb tree
USB device tree:
1 Hub (480 Mb/s, 0mA)
| u-boot EHCI Host Controller
|
+-2 Hub (480 Mb/s, 2mA)
|
+-3 Mass Storage (480 Mb/s, 300mA)
Kingston DataTraveler 2.0 001A4D5F1A5CB0419945C2A1
zynq-uboot> usb info
1: Hub, USB Revision 2.0
- u-boot EHCI Host Controller
- Class: Hub
- PacketSize: 64 Configurations: 1
- Vendor: 0x0000 Product 0x0000 Version 1.0
Configuration: 1
- Interfaces: 1 Self Powered 0mA
Interface: 0
- Alternate Setting 0, Endpoints: 1
- Class Hub
- Endpoint 1 In Interrupt MaxPacket 8 Interval 255ms
2: Hub, USB Revision 2.0
- Class: Hub
- PacketSize: 64 Configurations: 1
- Vendor: 0x0424 Product 0x2514 Version 11.179
Configuration: 1
- Interfaces: 1 Self Powered Remote Wakeup 2mA
Interface: 0
- Alternate Setting 0, Endpoints: 1
- Class Hub
- Endpoint 1 In Interrupt MaxPacket 1 Interval 12ms
- Endpoint 1 In Interrupt MaxPacket 1 Interval 12ms
3: Mass Storage, USB Revision 2.0
- Kingston DataTraveler 2.0 001A4D5F1A5CB0419945C2A1
- Class: (from Interface) Mass Storage
- PacketSize: 64 Configurations: 1
- Vendor: 0x0930 Product 0x6545 Version 1.16
Configuration: 1
- Interfaces: 1 Bus Powered 300mA
Interface: 0
- Alternate Setting 0, Endpoints: 2
- Class Mass Storage, Transp. SCSI, Bulk only
- Endpoint 1 In Bulk MaxPacket 512
- Endpoint 2 Out Bulk MaxPacket 512
linux
petalinux 2018.2下的内核与设备树,
Device Drivers
USB support
<*> Support for Host-side USB
<*> EHCI HCD (USB 2.0) support
<*> USB Mass Storage support
<*> ChipIdea Highspeed Dual Role Controller
<*> ChipIdea host controller
USB Physical Layer drivers --->
<*> Generic ULPI Transceiver Driver
usb_0: usb@e0002000 {
compatible = "xlnx,zynq-usb-2.20.a", "chipidea,usb2";
clocks = <&clkc 28>
dr_mode = "host";
interrupt-parent = <&intc>;
interrupts = <0 21 4>;
reg = <0xe0002000 0x1000>;
usb-phy = <&usb_phy0>;
};
usb_phy0: phy0 { //Z:\program\fdk\bsp\zynqmp\linux-xlnx-v2018.2\drivers\usb\phy\phy-ulpi.c
compatible = "ulpi-phy";
#phy-cells = <0>;
reg = <0xe0002000 0x1000>;
view-port = <0x170>;
drv-vbus;
}
petalinux 2015.2.1也是"xlnx,zynq-usb-2.20.a",参考drivers\usb\chipidea\ci_hdrc_usb2.c,petalinux 2015.2.1下的设备树,
&usb0 {
compatible = "xlnx,zynq-usb-2.20.a";
dr_mode = "host";
phy_type = "ulpi";
status = "okay";
};
对内核打补丁,
static int ci_hdrc_create_ulpi_phy(struct device *dev, struct ci_hdrc *ci)
{
struct usb_phy *ulpi;
int reset_gpio;
int ret;
reset_gpio = of_get_named_gpio(dev->parent->of_node, "xlnx,phy-reset-gpio", 0);
if (gpio_is_valid(reset_gpio)) {
ret = devm_gpio_request_one(dev, reset_gpio, GPIOF_INIT_LOW, "ulpi resetb");
if (ret) {
dev_err(dev, "Failed to request ULPI reset gpio: %d\n", ret);
return ret;
}
msleep(5);
gpio_set_value_cansleep(reset_gpio, 1);
msleep(1);
}
ulpi = otg_ulpi_create(&ulpi_viewport_access_ops,
ULPI_OTG_DRVVBUS | ULPI_OTG_DRVVBUS_EXT);
if (ulpi) {
ulpi->io_priv = ci->hw_bank.abs + 0x170;
ci->usb_phy = ulpi;
}
return 0;
}
开机打印,
ehci_hcd: USB 2.0 'Enhanced' Host Controller (EHCI) Driver
ehci-pci: EHCI PCI platform driver
usbcore: registered new interface driver usb-storage
e0002000.usb supply vbus not found, using dummy regulator
ULPI transceiver vendor/product ID 0x0451/0x1507
Found TI TUSB1210 ULPI transceiver.
ULPI integrity check: passed.
ci_hdrc ci_hdrc.0: EHCI Host Controller
ci_hdrc ci_hdrc.0: new USB bus registered, assigned bus number 1
ci_hdrc ci_hdrc.0: USB 2.0 started, EHCI 1.00
hub 1-0:1.0: USB hub found
hub 1-0:1.0: 1 port detected
...
hub 1-1:1.0: USB hub found
hub 1-1:1.0: 4 ports detected
INIT: version 2.88 booting
usb 1-1.3: new high-speed USB device number 3 using ci_hdrc
mount: mounting devtmpfs on /dev failed: Device or resource busy
usb-storage 1-1.3:1.0: USB Mass Storage device detected
scsi host0: usb-storage 1-1.3:1.0
...
login[887]: root login on 'ttyPS0'
scsi 0:0:0:0: Direct-Access Kingston DataTraveler 2.0 PMAP PQ: 0 ANSI: 6
sd 0:0:0:0: Attached scsi generic sg0 type 0
sd 0:0:0:0: [sda] 30240768 512-byte logical blocks: (15.4 GB/14.4 GiB)
sd 0:0:0:0: [sda] Write Protect is off
sd 0:0:0:0: [sda] Write cache: disabled, read cache: enabled, doesn't support DPO or FUA
sda: sda1
sd 0:0:0:0: [sda] Attached SCSI removable disk
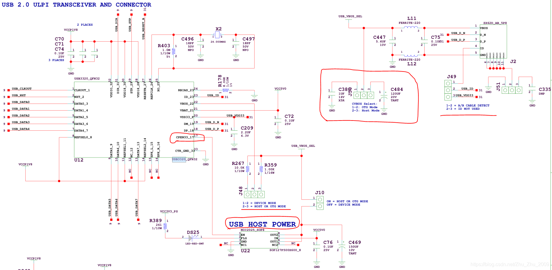
TUSB1210 OTG_CTRL寄存器,可控制CPEN管脚,配合硬件完成,OTG电源切换,USB3320也是一样,

zc706 usb原理图,

读写ULPI PHY寄存器
zynq的usb0基地址在0xE0002000,usb1在0xE0003000,通过ULPI Viewport来访问寄存器,zynq芯片不能使用ULPI Viewport读写ULPI PHY的扩展寄存器集(地址 0x40 及更高)。写入操作将地址本身写为数据,读取操作返回不正确的数据。

Viewport寄存器,低8位是写入的寄存器地址,

唤醒,
memtool mw 0xE0002170 0xa0000000
读TUSB1210 ID,
root@zynq:~# memtool mw 0xE0002170 0x40000000
root@zynq:~# memtool md 0xE0002170+4
e0002170: 08005100 .Q..
root@zynq:~# memtool mw 0xE0002170 0x40010000
root@zynq:~# memtool md 0xE0002170+4
e0002170: 08010400 ....
root@zynq:~# memtool mw 0xE0002170 0x40020000
root@zynq:~# memtool md 0xE0002170+4
e0002170: 08020700 ....
root@zynq:~# memtool mw 0xE0002170 0x40030000
root@zynq:~# memtool md 0xE0002170+4
e0002170: 08031500
写OTG_CTRL寄存器,
memtool mw 0xE0002170 0x400a0000
memtool md 0xE0002170+4
4446

被折叠的 条评论
为什么被折叠?



