
在现代网页设计中,JavaScript已成为实现动态和交互式网页内容的关键技术。它不仅增强了用户体验,还为设计师和开发者提供了无限的创造可能性。从简单的表单验证到复杂的数据可视化,JavaScript的应用范围广泛,是前端开发不可或缺的一部分。
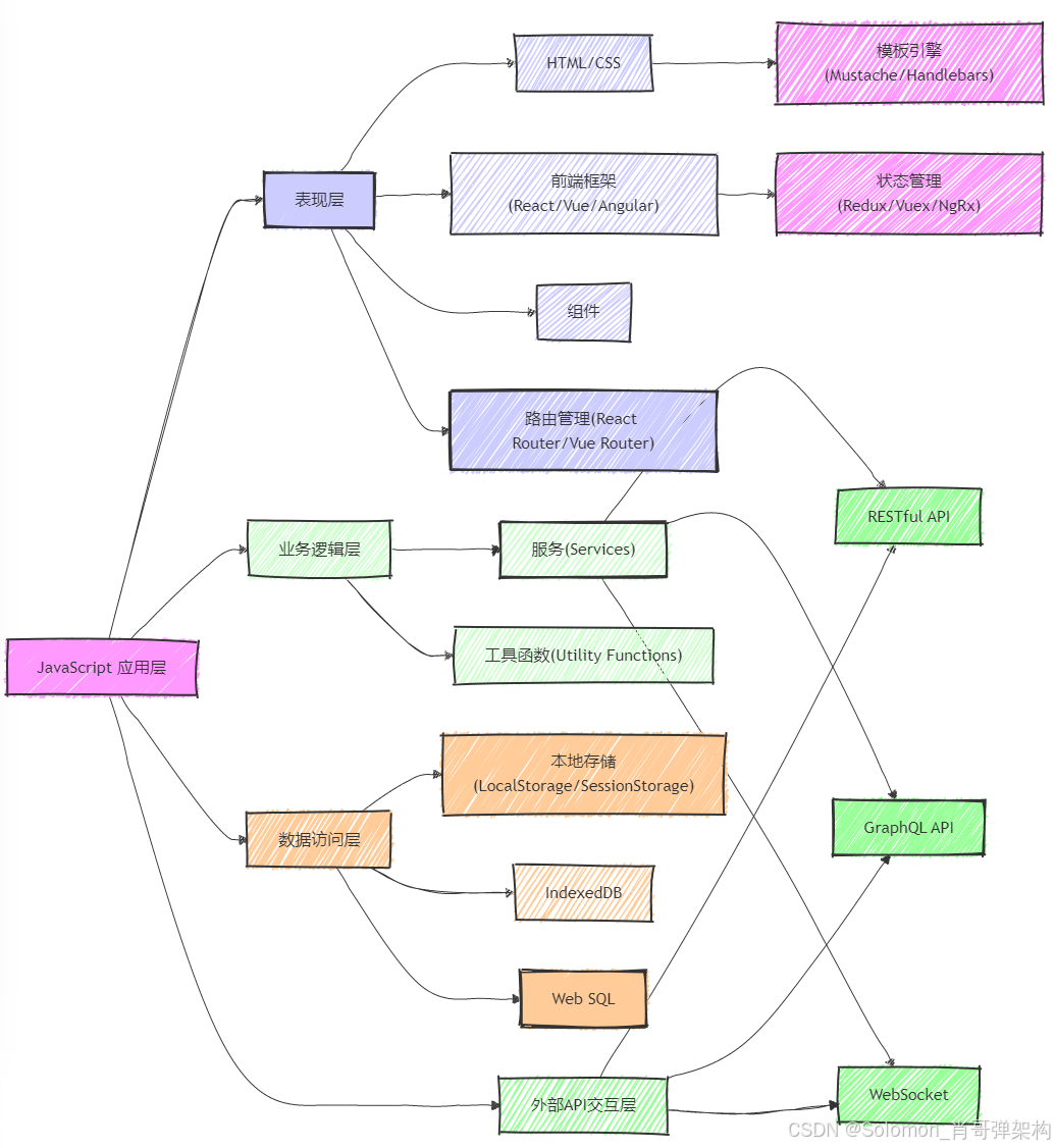
1、javascript应用层范围

2. JavaScript基础
JavaScript是一种轻量级的脚本语言,常用于网页上实现交互式效果、游戏、动画等。它通过操纵HTML元素和CSS样式,为用户带来丰富的视觉体验。
2.1 常用JavaScript设计模式
- 模块模式:封装局部变量和函数,避免全局污染。
- 工厂模式:创建对象的机制,隐藏创建逻辑。
- 单例模式:确保一个类只有一个实例,并提供一个访问它的全局访问点。
3. 案例分析
3.1 案例一:响应式导航栏
3.1.1 设计目标
创建一个能够适配不同屏幕尺寸的响应式导航栏。
3.1.2 实现步骤
- 设计基础HTML结构。
- 使用CSS实现样式。
- 使用JavaScript添加响应式行为。
3.1.3 代码解析
HTML:
<nav id="navbar">
<ul>
<li><a href="#home">Home</a></li>
<li><a href="#services">Services</a></li>
<li><a href="#about">About</a></li>
<li><a href="#contact">Contact</a></li>
</ul>
</nav>
CSS:
#navbar ul {
list-style-type: none;
margin: 0;
padding: 0;
overflow: hidden;
background-color: #333;
}
#navbar li {
float: left;
}
#navbar a {
display: block;
color: white;
text-align: center;
padding: 14px 16px;
text-decoration: none;
}
/* 响应式设计 */
@media screen and (max-width: 600px) {
#navbar li {
float: none;
}
}
JavaScript:
document.addEventListener('DOMContentLoaded', function() {
var nav = document.getElementById('navbar');
var navUl = nav.getElementsByTagName('ul')[0];
navUl.style.display = 'block'; // 默认展示所有菜单项
});
3.2 案例二:动态数据表格
3.2.1 设计目标
创建一个能够动态显示和排序数据的表格。
3.2.2 实现步骤
- 设计基础HTML结构。
- 使用CSS进行样式设计。
- 使用JavaScript动态生成表格内容。
3.2.3 代码解析
HTML:
<table id="data-table">
<thead>
<tr>
<th onclick="sortTable(0)">Name</th>
<th onclick="sortTable(1)">Age</th>
<th onclick="sortTable(2)">Country</th>
</tr>
</thead>
<tbody>
<!-- 表格数据将通过JavaScript动态生成 -->
</tbody>
</table>
CSS:
#data-table {
width: 100%;
border-collapse: collapse;
}
#data-table th, #data-table td {
border: 1px solid #ddd;
padding: 8px;
text-align: left;
}
#data-table th {
background-color: #f2f2f2;
cursor: pointer;
}
JavaScript:
function sortTable(n) {
var table, rows, switching, i, x, y, shouldSwitch, dir, switchcount = 0;
table = document.getElementById("data-table");
switching = true;
// 循环直到没有需要交换的行
while (switching) {
switching = false;
rows = table.rows;
// 遍历所有行(除了标题行)
for (i = 1; i < (rows.length - 1); i++) {
shouldSwitch = false;
x = rows[i].getElementsByTagName("TD")[n];
y = rows[i + 1].getElementsByTagName("TD")[n];
if (n == 0) {
// 字符串排序
if (x.innerHTML.toLowerCase() > y.innerHTML.toLowerCase()) {
shouldSwitch= true;
break;
}
} else {
// 数字排序
if (Number(x.innerHTML) > Number(y.innerHTML)) {
shouldSwitch = true;
break;
}
}
}
if (shouldSwitch) {
rows[i].parentNode.insertBefore(rows[i + 1], rows[i]);
switching = true;
switchcount ++;
} else {
if (switchcount == 0 && dir == "asc") {
dir = "desc";
switching = true;
}
}
}
}
4. 高级技巧
4.1 动画与过渡
使用CSS过渡和JavaScript动画API来创建平滑的动画效果。
CSS:
.element {
transition: transform 0.5s ease;
}
.element:hover {
transform: scale(1.1);
}
JavaScript:
const element = document.querySelector('.element');
element.addEventListener('click', function() {
this.classList.toggle('active');
});
4.2 组件化设计
将复杂的UI分解为可重用的组件,提高代码的可维护性。
HTML:
<div id="my-component">
<h1>My Component</h1>
<p>This is a reusable component.</p>
</div>
JavaScript:
class MyComponent {
constructor(element) {
this.element = element;
}
render() {
this.element.innerHTML = `<h1>My Component</h1><p>This is a reusable component.</p>`;
}
}
document.addEventListener('DOMContentLoaded', function() {
var myComponentElement = document.getElementById('my-component');
var myComponent = new MyComponent(myComponentElement);
myComponent.render();
});
4.3 模块化JavaScript
使用模块化JavaScript来组织代码,提高可读性和可维护性。
index.html:
<!DOCTYPE html>
<html>
<head>
<script type="module" src="app.js"></script>
</head>
<body>
<div id="my-module"></div>
</body>
</html>
app.js:
document.addEventListener('DOMContentLoaded', function() {
import './my-module.js';
const myModule = new MyModule();
myModule.init(document.getElementById('my-module'));
});
my-module.js:
class MyModule {
init(element) {
element.textContent = 'This is a modular component.';
}
}
export default MyModule;
5. 性能优化
5.1 代码分割
将代码分割成小块,按需加载,减少初次加载时间。
app.js:
import { loadComponent } from './utils.js';
document.addEventListener('DOMContentLoaded', function() {
loadComponent('my-component').then(MyComponent => {
const myComponent = new MyComponent();
myComponent.render();
});
});
utils.js:
export async function loadComponent(name) {
// 动态加载模块
const module = await import(`./${name}.js`);
return module.default;
}
5.2 懒加载
延迟加载非关键资源,直到它们即将被用到。
app.js:
document.addEventListener('scroll', function() {
const images = document.querySelectorAll('img[data-src]');
images.forEach(image => {
const rect = image.getBoundingClientRect();
if (rect.top < window.innerHeight && rect.bottom >= 0) {
image.src = image.getAttribute('data-src');
image.removeAttribute('data-src');
}
});
});
HTML:
<img data-src="image1.jpg" alt="Image 1">
5.3 减少重绘与重排
优化DOM操作,减少浏览器的重绘和重排次数。
JavaScript:
function updateElements(elements, newContent) {
elements.forEach(element => {
const oldContent = element.firstChild;
const newContentNode = document.createTextNode(newContent);
element.removeChild(oldContent);
element.appendChild(newContentNode);
});
}
document.addEventListener('DOMContentLoaded', function() {
const elements = document.querySelectorAll('.dynamic-content');
const newContent = 'Updated Content';
updateElements(elements, newContent);
});
6. 可访问性与响应式设计
6.1 可访问性原则
确保网页内容对所有用户包括残障用户可访问。
HTML:
<a href="#main-content" class="skip-link">Skip to main content</a>
CSS:
.skip-link {
position: absolute;
width: 1px;
height: 1px;
margin: -1px;
overflow: hidden;
clip: rect(0 0 0 0);
}
.skip-link:focus {
position: static;
width: auto;
height: auto;
margin: 0;
clip: auto;
}
6.2 响应式设计实践
使用媒体查询和灵活的布局来适配不同设备。
CSS:
.container {
max-width: 1200px;
margin: 0 auto;
padding: 15px;
}
@media (max-width: 768px) {
.container {
padding: 5px;
}
}
2803

被折叠的 条评论
为什么被折叠?



