电路原理图
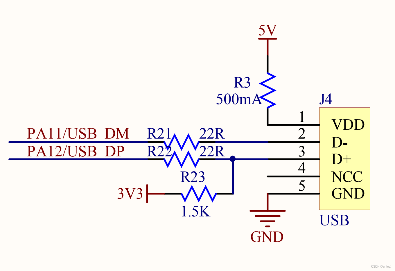
usb部分

晶振部分

usb与单片机连接

配置信息
sys配置信息

rcc配置信息

usb配置信息

虚拟串口配置信息

时钟配置信息

项目配置信息

代码
包含文件

主函数代码

实验效果

修改接收波特率依然可以正常接收,也就是说单片机可以自动适应上位机的波特率设置。
后面多余的空字符是因为发送的长度为10而有效字符只有6个。
参考链接
特此记录
anlog
2024年4月17日
虚拟串口修改波特率(串口转发)
参考
anlog
2024年4月17日
usb虚拟多串口
参考
STM32 USB CDC 虚拟多串口_stm32usb可以虚拟多少个串口-CSDN博客
https://blog.csdn.net/hbaizj/article/details/103341952特此记录
anlog
2024年4月17日
本文介绍了STM32单片机与USB接口的连接,包括晶振配置、USB与单片机的通信以及虚拟串口的设置,如波特率自适应和多串口功能。通过实例和参考链接展示了如何在STM32中实现USB虚拟串口并调整波特率。
799

被折叠的 条评论
为什么被折叠?



