1、myslq镜像部署
docker run [options] image [command]
# 拉取镜像并启动一个容器
docker run -itd --name mysql -v /data/mysql/data:/var/lib/mysql -v /etc/localtime:/etc/localtime
-e MYSQL_ROOT_PASSWORD=mysql@2077 --network pcDocker -p 3306:3306 --restart always
mysql:8.0.25 --default-authentication-plugin=mysql_native_password
-i 以交互模式运行 -t 为容器重新分配一个伪输入终端 -d 后台运行容器并返回容器id
-p 指定端口映射(宿主机端口:容器端口)--volume , -v 绑定一个卷(宿主机文件夹:容器文件夹)
# 进入容器
docker exec -it mysql bash
# 进入mysql
mysql -u root -pmysql@2077 --default-character-set=utf8mb4
# 修改最大连接数,修改时区
set global max_connections=5000;set global time_zone = '+8:00'; set time_zone ='+8:00'; flush privileges;
# 将本地文件复制到docker容器内
docker cp /data/users.sql mysql:/opt/
2、生命周期管理命令
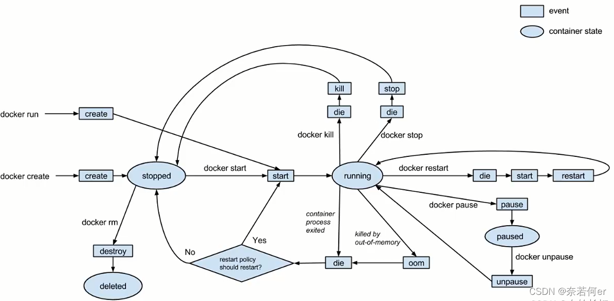
容器的STATUS状态有7种:
created(已创建)
restarting(重启中)
running(运行中)
removing(迁移中)
paused(暂停)
exited(停止)
dead(死亡)
## start stop restart
docker start/stop/restart 容器名/id
stop 指令会给容器预留时间(默认10s)进行数据保存,启动后进程号不变
kill 指令直接将进程杀死,启动时是新的进程号
使用docker stop -t [s, default 10],可调整超时时间(docker stop -t 20 mynginx)
## kill
docker kill -s KILL mynginx
-s KILL 发送一个指令
## rm 删除一个或多个容器
docker rm 容器名/id
-f 通过SIGKILL信号强制删除运行中的容器 docker rm -f db1 db2
-l 移除容器间的网络连接,而非容器本身 docker rm -l db1
-v 删除与容器关联的卷 docker rm -v mysql
docker rm -f ${docker ps -a -q}
## pause/unpause 暂停和取消暂停 容器状态变为Paused
docker pause/unpause 容器名/id
## create 创建一个新的容器但不启动,配置用法同run命令 状态位created
docker create --name myrunoob nginx:latest
## 在运行中的容器中执行命令
docker exec -it CONTAINERNAME/CONTAINERID bash
-i 即使没有加也保持STDIN打开,-d 分离模式,在后台运行, -t 分配一个伪终端
参考学习地址
生命周期图片:

3、容器操作管理
## ps 列出容器
docker ps [OPTIONS]
-a :显示所有的容器,包括未运行的。
-f :根据条件过滤显示的内容。
--format :指定返回值的模板文件。
-l :显示最近创建的容器。
-n :列出最近创建的n个容器。
--no-trunc :不截断输出。
-q :静默模式,只显示容器编号。
-s :显示总的文件大小。
## inspect 获取容器元数据
docker inspect mysql:5.6
-f :指定返回值的模板文件。
-s :显示总的文件大小。
--type :为指定类型返回JSON。
## top查看容器进程信息,支持ps命令参数
docker top [OPTIONS] CONTAINER [ps OPTIONS]
查看所有运行容器的进程信息。
for i in `docker ps |grep Up|awk '{print $1}'`;do echo \ &&docker top $i; done
本文详细介绍了如何使用Docker部署MySQL8.0.25镜像,包括设置环境变量、端口映射和数据卷。同时,讨论了容器的生命周期管理,如启动、停止、重启、删除等命令,并展示了如何进入容器执行命令。此外,还讲解了容器的几种状态,如运行中、暂停、停止等。最后,列举了`docker ps`、`docker inspect`和`docker top`等用于容器监控和信息获取的命令。
1万+

被折叠的 条评论
为什么被折叠?



