经常有读者朋友给公众号《人工智能怎么学》留言咨询如何使用人工智能学习语文、数学、英语、化学等科目。这些都是中学教师、中学生朋友及其家长们普遍关注的问题。仅仅使用留言回复的方式,不可能对这些问题做出具体和透彻的解答,因此本公众号近期将推出中学生学人工智能系列专栏文章,对上述具有普遍性的问题做出一些回复和解答。由于作者并非是中学基础教育的专任教师,仅仅是从人工智能如何促进中学生提高学习能力的角度给出一些建设性的建议,不足之处还请各位读者包涵,希望这一系列文章会对中学教师、中学生朋友及其家长们有所助益。
由于本系列专栏文章需要用到人工智能中的大模型技术,这里先简要介绍国内外主要的大模型及其官方网站。读者如需要使用这些大模型可以前往官方网站先注册账号,然后进行登录,即可使用这些大模型完成相应的任务。本文作者为李杨,审校为朱旺和陆新颖。
国内大模型(部分)
文心一言 (百度)https://yiyan.baidu.com/
星火 (科大讯飞)https://xinghuo.xfyun.cn/
通义千问 (阿里)https://tongyi.aliyun.com/
MathGPT (好未来)https://www.mathgpt.com/
DeepSeek(深度求索)https://chat.deepseek.com/
国外大模型(部分)
ChatGPT (OpenAI)https://chat.openai.com/auth/login
Claude Anthropic(Claude Anthropic公司)https://www.anthropic.com/
Gemini (谷歌)https://gemini.google.com
Llama2 (Meta)https://llama2.ai
HuggingChat (Hugging Face)https://huggingface.co/chat/
本文以DeepSeek为例,详细介绍如何使用大模型技术辅助中学化学课程的学习,具体包括:基础知识理解、化学方程式配平、化学实验模拟、化学知识总结。这里先给出通用的具体使用步骤,以供读者参考。
具体使用步骤为:
(1) 打开DeepSeek网页版,进入交互界面:https://chat.deepseek.com/;
(2) 登录DeepSeek的账号,如果没有账号可以免费在该网页注册;
(3) 输入提示词:如“请以表格形式给出详细的元素周期表”,结果如图1所示;
(4) 点击发送按钮或者按回车键,则会生成答案。

图1 以表格形式给出详细的元素周期表的结果示例
1、基础知识理解
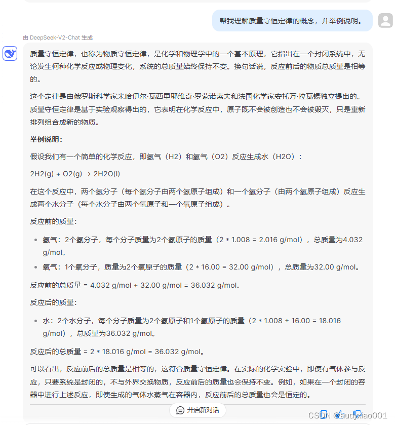
DeepSeek可以非常方便地帮助您辅助理解化学课程中涉及的所有基础知识。例如,如果您对化学课程中的质量守恒定律的理解不够清晰,我们可以告诉它:“帮我理解质量守恒定律的概念,并举例说明”。如图2所示。

图2 基础知识理解的具体应用示例
根据图2可以看到,DeepSeek能用通俗的语言让您更容易地理解问题。然而,大模型也不是完美的,比如,给出化学式中的数字并没有缩写,这显然是有问题的。通过该示例,我们想告诉读者,大模型确实可以帮助人们更好地解决需求,但我们并不能完全依赖大模型,因此,当我们在使用大模型时需要发挥主观能动性,将大模型当作一种实用的工具来辅助我们解决问题。
2、化学方程式配平
DeepSeek可以非常方便的帮助您辅助学习化学方程式配平问题。例如,如果您不清楚对某一个陌生的化学方程式进行配平,我们可以告诉它:“帮我对K4Fe(CN)6 + H2SO4 + H2O = K2SO4 + FeSO4 + (NH4)2SO4 + CO化学方程式进行配平,并写出详细过程”。如图3所示。

图3 化学方程式配平的具体应用示例
根据图3可以看到,DeepSeek对解决化学方程式配平问题具有清晰的思路,并详细给出了配平过程。这对于需要理解化学方程式配平问题具有重要贡献,此外,如果您觉得该部分内容仍然存在薄弱之处,您还可以通过对话进行专项练习。例如,您可以继续询问“帮我给出10道中学化学方程式配平题目,我需要加强练习。”如图4所示。

图4 化学方程式配平的专项练习示例
3、化学实验模拟
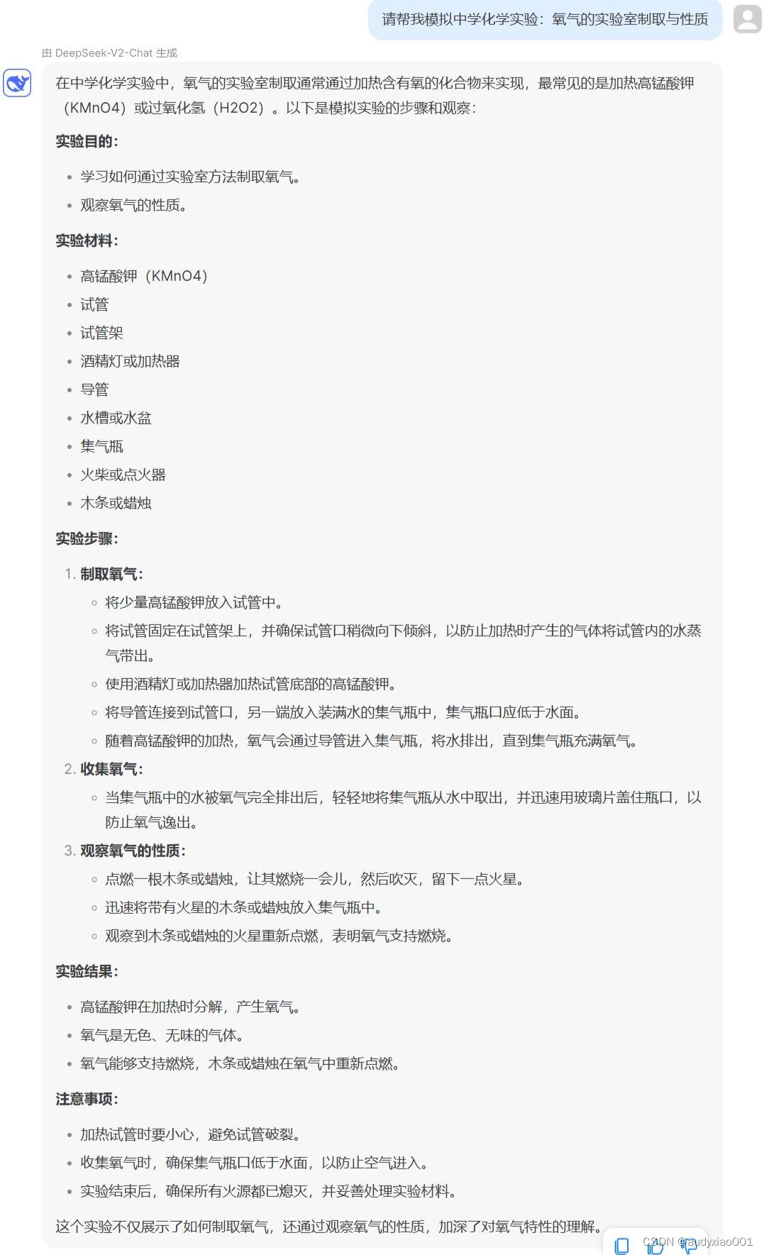
DeepSeek可以非常方便地帮助您辅助模拟化学实验。例如,如果您不了解氧气的实验室制取与性质,我们可以告诉它:“请帮我模拟中学化学实验:氧气的实验室制取与性质”,如图5所示。

图5 化学实验模拟的具体应用示例
根据图5可以看到,DeepSeek能够轻松地模拟中学化学实验,并详细给出了实验目的、实验材料、实验步骤(包括制取氧气、收集氧气、观察氧气的性质)、实验结果和注意事项,帮助学者全面了解实验室氧气制取的整个过程。
4、化学知识总结归纳
DeepSeek可以非常方便地辅助您总结相关内容的化学知识。例如,如果您想总结归纳氧化还原反应这部分知识点,我们可以告诉它:“请帮我归纳总结氧化还原反应这部分知识点”,如图6所示。

图6 化学知识总结归纳的具体应用实例
根据图6可以看到,DeepSeek能够轻松地辅助您总结归纳氧化还原反应这部分知识点,并给出教科书般的相关知识点,以供学者进一步学习和参考。
希望上述使用人工智能进行化学课程学习的方法对您有所帮助,关于使用人工智能学习其它课程的方法敬请关注公众号的后续文章。如果你想全面学习人工智能,请购买图书《人工智能怎么学》。
图书购买方式
京东:https://item.jd.com/13395339.html
当当:http://product.dangdang.com/29469230.html
天猫:https://detail.tmall.com/item_o.htm?id=687374654836
对于学习人工智能感兴趣的读者,也可以加入知识星球《人工智能怎么学》,知识星球是一个构建学习社群的平台,通过加入《人工智能怎么学》的社群,你将获得更多的学习资料和课程信息。
与作者互动及了解更多信息
想跟作者一起学习人工智能和互动,你可以加入如下社群:
知识星球:https://t.zsxq.com/0aLkVg0os

QQ群:600587177
想了解更多关于人工智能学习及实践的内容,请关注如下媒体:
官方网站:https://bigdatamininglab.github.io
官方微信公众号:人工智能怎么学(可扫描下方二维码或者微信搜索“人工智能怎么学”添加关注)

CSDN:https://blog.csdn.net/audyxiao001
注:本文版权归作者个人所有,如需转载请联系作者,未经授权不得转载。

被折叠的 条评论
为什么被折叠?



