经常有读者朋友给公众号《人工智能怎么学》留言咨询如何使用人工智能学习语文、数学、英语、化学等科目。这些都是中学教师、中学生朋友及其家长们普遍关注的问题。仅仅使用留言回复的方式,不可能对这些问题做出具体和透彻的解答,因此本公众号近期将推出中学生学人工智能系列专栏文章,对上述具有普遍性的问题做出一些回复和解答。由于作者并非是中学基础教育的专任教师,仅仅是从人工智能如何促进中学生提高学习能力的角度给出一些建设性的建议,不足之处还请各位读者包涵,希望这一系列文章会对中学教师、中学生朋友及其家长们有所助益。
由于本系列专栏文章需要用到人工智能中的大模型技术,这里先简要介绍国内外主要的大模型及其官方网站。读者如需要使用这些大模型可以前往官方网站先注册账号,然后进行登录,即可使用这些大模型完成相应的任务。本文作者为黄星宇,审校为邱雪和许东舟。
国内大模型(部分)
文心一言 (百度)https://yiyan.baidu.com/
星火 (科大讯飞)https://xinghuo.xfyun.cn/
通义千问 (阿里)https://tongyi.aliyun.com/
MathGPT (好未来)https://www.mathgpt.com/
国外大模型(部分)
ChatGPT (OpenAI)https://chat.openai.com/auth/login
Claude Anthropic(Claude Anthropic公司) https://www.anthropic.com/
Gemini (谷歌)https://gemini.google.com
LLaMA2 (Meta)https://llama2.ai
HuggingChat (Hugging Face)https://huggingface.co/chat/
本文以文心一言为例,介绍了大模型技术在地理学习中的部分使用方法,包括地理概念总结、地理图像理解、题目生成等部分。以下是具体的使用步骤:
(1)打开文心一言官网:https://yiyan.baidu.com/;
(2)登陆文心一言账号,如果没有可以在网站免费注册一个,这样可以免费使用文心大模型3.5;
(3)在输入框内输入想要问的问题,点击发送即可生成答案,如图1所示。

图1 文心一言的使用示例
1.地理概念总结
由于地理属于文科的科目,所以地理的概念很多,需要完整的进行查找和总结,文心一言大模型比较擅长的就是这方面,下面是一些实例演示。

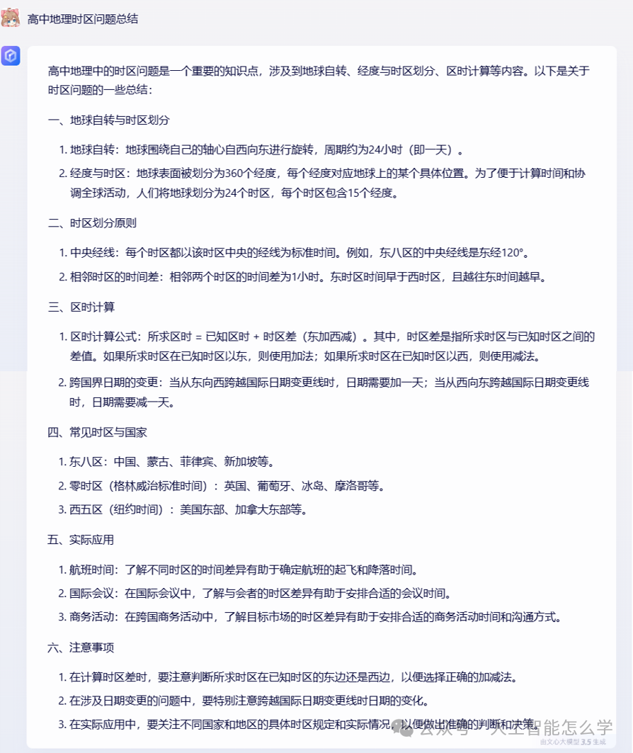
图2 高中地理时区问题总结

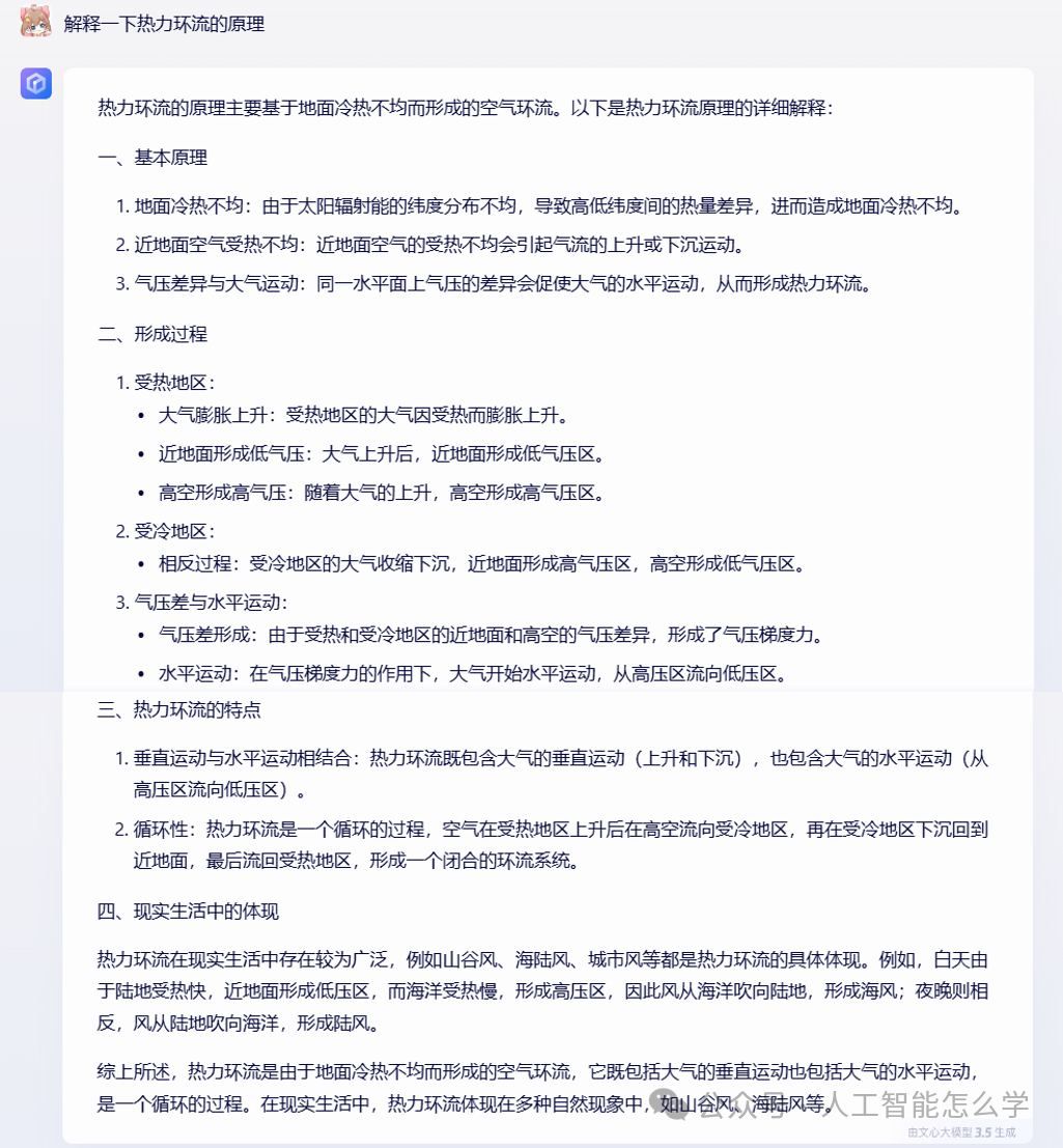
图3 热力环流解释示例
2.地理图像理解
在地理题目中,常常会有很多图和表来作为题目的主体,这些图在学生看来理解起来比较困难,文心一言大模型也具备这种图像解读的能力,下面是一些实例演示。

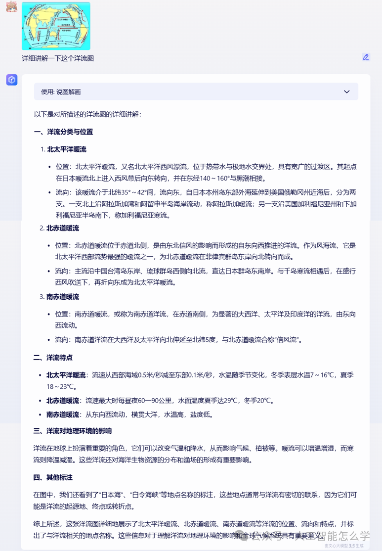
图4 洋流图解释示例

图5 人口分布图解释示例
3.题目生成
在地理学科中,自动生成一些概念性、针对性的题目是相对容易的,但生成带图的题目暂时难以实现,下面是一些实例演示。

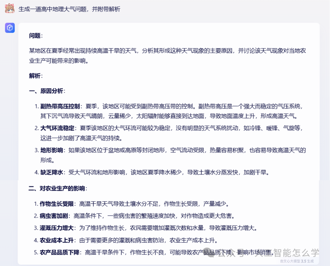
图6 大气问题生成示例

图7 人文题目生成示例
4.总结
通过本文的介绍,我们了解了如何利用文心一言来解决高中地理中的各种问题。这些工具不仅能够帮助学生更高效地解题,还能生成针对性的题目,帮助学生查漏补缺。希望这些方法能够帮助中学生朋友们提升地理学习效果。对于想要深入学习人工智能的读者,建议购买相关图书或加入知识星球社群获取更多学习资源。
希望上述使用人工智能进行地理课程学习的方法对您有所帮助,关于使用人工智能学习其它课程的方法敬请关注公众号的后续文章。如果你想全面学习人工智能,请购买图书《人工智能怎么学》。
图书购买方式
京东:https://item.jd.com/13395339.html
当当:http://product.dangdang.com/29469230.html
天猫:https://detail.tmall.com/item_o.htm?id=687374654836
对于学习人工智能感兴趣的读者,也可以加入知识星球《人工智能怎么学》,知识星球是一个构建学习社群的平台,通过加入《人工智能怎么学》的社群,你将获得更多的学习资料和课程信息。
与作者互动及了解更多信息
想跟作者一起学习人工智能和互动,你可以加入如下社群:
知识星球:https://t.zsxq.com/0aLkVg0os

QQ群:600587177
想了解更多关于人工智能学习及实践的内容,请关注如下媒体:
官方网站:https://bigdatamininglab.github.io
官方微信公众号:人工智能怎么学(可扫描下方二维码或者微信搜索“人工智能怎么学”添加关注)

CSDN:https://blog.csdn.net/audyxiao001
注:本文版权归作者个人所有,如需转载请联系作者,未经授权不得转载。
813

被折叠的 条评论
为什么被折叠?



