info
项目地址: https://github.com/Be5yond/netstub
https://github.com/Be5yond/netstub
相关文章:
【netstub】(一)基于nginx反向代理实现客户端mockhttps://blog.csdn.net/be5yond/article/details/121407958
https://blog.csdn.net/be5yond/article/details/121407958
【netstub】(二)使用流量桩实现服务端数据回放和mockhttps://blog.csdn.net/be5yond/article/details/121404157?spm=1001.2014.3001.5501
https://blog.csdn.net/be5yond/article/details/121404157?spm=1001.2014.3001.5501【netstub】用户手册https://blog.csdn.net/be5yond/article/details/121791901
https://blog.csdn.net/be5yond/article/details/121791901
1 mock数据配置
1.1 mock数据查找原理
- 接口配置,标记出参与区分请求的字段
- mock数据配置,配置字段的值分别对应的mock返回
- netstub收到请求后,根据接口配置提取当前请求中的数据,md5计算后,查找与之对应的mock数据
① 找到数据: 返回mock数据
② 没有找到数据: 返回原始服务数据

1.2 mock配置页面的使用
如需要对/get 接口进行数据mock, 标记多个字段来区分请求 
① 接口配置页面,标记出参与区分请求的字段为
header: ["X-data"]
query: ["page","size"]
body: ["data.code"]
🎈 body中的数据key使用 🎈 Jmespathhttps://blog.csdn.net/be5yond/article/details/118976017
https://blog.csdn.net/be5yond/article/details/118976017索引语法

② mock数据配置页面,配置不同的请求数据对应的返回结果
🎈 DATA字段为列表 按照header, query, body的配置顺序填写对应的值 🎈

2 replay数据配置
大多数的业务系统,为了方便通过日志定位问题,会给每个请求打一个标记,即trace_id。
netstub支持基于trace_id对数据进行录制,从而对相同trace_id的数据进行mock返回。
trace_id 配置见 【netstub】管理员手册
2.1 replay页面的使用

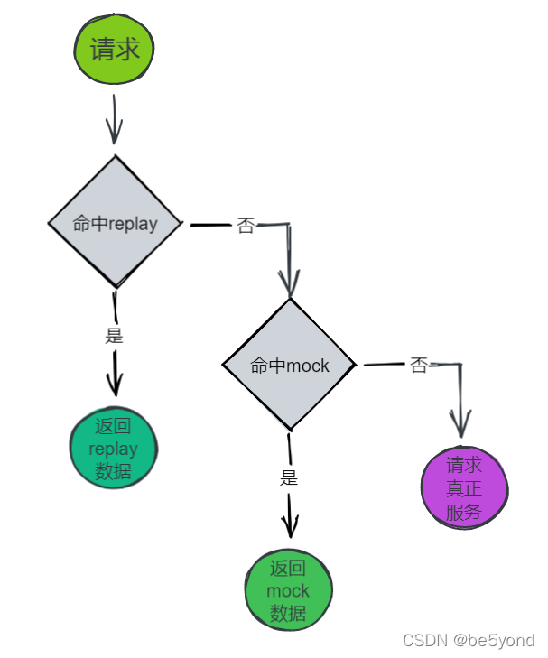
3. 请求处理流程图
优先级 replay数据 > mock数据


2921

被折叠的 条评论
为什么被折叠?



