计算机毕业设计springboot干洗店订单管理系统5to879
(配套有源码 程序 mysql数据库 论文)本套源码可以先看具体功能演示视频领取,文末有联xi 可分享
随着干洗行业的快速发展,干洗店的业务量不断增加,传统的手工记录订单方式已经无法满足现代干洗店的管理需求。为了提高工作效率、减少人为错误并提升客户满意度,开发一套基于Spring Boot的干洗店订单管理系统显得尤为重要。通过引入现代化的技术架构,该系统能够实现订单的自动化管理、客户信息的高效维护以及业务流程的优化,从而为干洗店的日常运营提供有力支持。
在系统的设计中,我们重点关注了以下几个核心功能:
-
订单管理:实现订单的新增、修改、删除和查询功能,支持按客户姓名、订单编号、衣物类型等条件进行快速检索。
-
客户信息管理:维护客户的详细信息,包括姓名、联系方式、地址等,并支持客户信息的添加、更新和删除。
-
衣物信息管理:记录每件衣物的类型、材质、颜色以及特殊要求等信息,方便干洗店进行分类处理。
-
价格计算与报价:根据衣物类型、清洗方式和数量自动计算价格,并生成报价单。
-
订单状态跟踪:实时更新订单状态,如待处理、清洗中、已完成等,方便客户和员工随时查看。
-
报表统计:生成各类业务报表,如每日订单量、收入统计、客户消费记录等,为干洗店的经营决策提供数据支持。
-
用户登录与权限管理:提供员工登录功能,根据角色分配不同的操作权限,确保系统的安全性。
-
短信通知:在订单状态更新时,自动向客户发送短信通知,提升客户服务体验。
通过以上功能的实现,Spring Boot干洗店订单管理系统能够有效提升干洗店的运营效率,减少管理成本,并为客户提供更加便捷、透明的服务体验。该系统不仅满足了干洗店日常业务的需求,还通过智能化的流程设计和数据分析功能,为店铺的长期发展提供了有力的技术支持。
注:完成的毕业设计程序以下面的的环境软件、功能图和界面为准。
系统所需要的环境软件:idea、eclipse+mysql5.7、8.0+Navicat+JDK1.8+tomcat7.0
3.3系统功能需求分析
在功能方面,不需要管理员在指定场所进行用户管理,要保证可以在很大程度上满足用户解决繁琐问题,满足用户需求。
3.3.1系统功能概述
用户页面:若进入本网站,需要注册自己的账号和密码,输入正确的账号和密码,用户才可以成功登录到干洗店订单管理系统主页面,进入用户页面后,用户可以在搜索栏中查询自己所需的干洗服务、论坛交流、公告信息等,在个人中心用户可以修改自己的个人详细信息。
管理员页面:主要是管理员登录本网站。管理员输入管理员账号密码后,校验无误后方可进入后台管理主界面,对用户使用的权限管理等管理以及对网站信息进行管理。
3.3.2用户管理模块
此模块允许用户登录。用户可以在这里对其信息注册登录。用户管理模块如表3-1所示。
表3-1 用户管理模块表
| 用例条目 | 描述 |
| 用例名称 主要参与者 描述 前置条件 后置条件 触发条件 基本流程 替代流程 结束 待解决问题 | 后台登录 管理员和用户 登录后台管理页面才能进行各种功能的操作; 实现用户注册的相关功能 账号、密码登录后才能进行管理员的管理功能 实现登录功能 (1)登陆用户输入身份信息和密码 (2)系统后台验证登陆用户的身份和密码 (3)返回验证登陆结果 (4)若登录成功,模块管理 (1)用户输入登录名称及密码错误显示登录失败 (2)登录成功并跳转到系统界面 (3)登录失败并跳转到登录界面 登录成功 |
3.4系统其他需求分析
3.4.1性能要求
在开发了一个功能较为良好系统之后,首要考虑的就是它的性能要求,比如当用户使用它进行点击或提交功能时,它会产生多久的延迟,系统响应速度快不快,如果短时间同时有较多用户访问网站是否会产生系统崩溃,是否采用高并发接口,另外,存储功能进行中的代码量是否满足算法和数据结构,以及是否占用较大内存等:
(1)系统应具备快速的反映时间,对于并发特征得到解决。
(2)系统对用户密码是否进行了加密并进行大量安全处理。
(3)系统代码量是否简洁,不会占用计算机太多内存。
3.4.2安全要求
对于安全要求要进行可靠性分析,可靠性分析有利于可实现安全性、可靠性设计与系统功能设计在数据源上的统一。就本系统的安全性能而言,数据的账户和密码需要以明文形式显示,并严格加密。更改密码、修改个人数据、添加信息需要相应权限。
3.4.3作业环境要求
(1)系统:Windows系统足够,兼容性强。
(2)Web服务器:内置tomcat,无需安装、运行和使用。
(3)数据库服务器:MySQL 5.5及以上,图形界面为SQLYG。
(4)浏览器:谷歌或Firefox开发者浏览器。
(5)JDK1.8及以上,内置插件maven等。
3.5系统用例图
一个用例图就能对应出系统中的一个功能过程,系统中完整的功能都是由许多不同的用例图所组成的。
系统用例图如图3-1、图3-2所示。

图3-1 管理员用例图

图3-2用户用例图
3.6系统流程分析
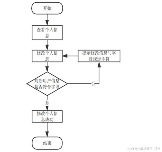
(1)个人信息流程图
用户在成功进入系统以后,可以获得用户名、姓名等个人信息。获得个人信息的流程见图3-3所示。

图3-3个人信息流程图
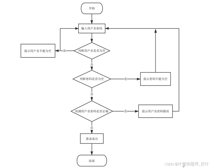
用户进行登录操作的流程图如图3-4。

图3-4 用户登录界面流程图
用户进行注册操作的流程图如图3-5。

图3-5 用户注册流程图
4 系统设计
4.1系统结构图
干洗店订单管理系统分为二个部分,即管理员和用户。该系统是根据用户的实际需求开发的,贴近生活。从管理员处获得的指定账号和密码可用于进入系统和使用相关的系统应用程序。管理员拥有最大的权限,其次是用户。管理员一般负责整个系统的运行维护和总体协调。
系统结构如图4-1所示。

图4-1系统结构图
4.2数据库设计
所有的网站设计但凡有数据都离不开数据库,数据库是所有项目想实现如数据获取,数据传输等功能的基石。只有合理化的数据库设计才能满足商业化的要求,数据库的主键外键连接方式特别的重要,尽量避免多对多的复杂性,字段名命合理规范,且通俗易懂等,字段应根据业务进行设定,不允许操作多字段而对系统产生占用多余的内存。
4.2.1数据库设计原则
设计原则自然就是要符合范式的要求,多表之间的关系要合理,理应符合系统的实际情况。
4.2.2数据库的概念设计
概念设计是将整体分为在地面上表达出来的单个个体。E-R图形象的连接了实体模型和概念模型。因此,E-R图需要根据数据库表和表字段进行合理设计,表达的概念知识点用图形描述,可以直观地让相应人员清楚,并分解整个E-R图。我们通常表达不清晰没有概念的东西。但是通过E-R之间的联系,E-R模型法是对这种模糊概念的事务最简单、最常用的设计方法。
(1) 用户信息E-R图如下图4-2所示。

图4-2用户信息E-R图
(2) 干洗服务信息E-R图如下图4-3所示。

图4-3干洗服务信息E-R图
(3) 评价记录信息E-R图如下图4-4所示。

图4-4评价记录信息E-R图
(4) 订单信息E-R图如下图4-5所示。

图4-5订单信息E-R图
5.1管理员模块实现
管理员登录,在登录页面选择需要登录的角色,在正确输入用户名和密码、角色后,点击登录操作;如图5-1所示。

图5-1 管理员登录界面
管理员进入干洗店订单管理系统,主要功能包括对系统首页、个人中心、用户管理、服务类型管理、干洗服务管理、订单信息管理、订单进度管理、评价记录管理、论坛交流、系统管理等进行操作。管理员主页面如图5-2所示:

图5-2管理员主界面
管理员点击用户管理,在用户管理页面对用户名、姓名、性别、头像、手机等信息,可以查询,添加或删除用户信息等操作。如图5-3所示:

图5-3用户管理界面
管理员点击干洗服务管理,在干洗服务管理页面对服务名称、服务类型、服务图片、服务价格、发布时间等信息,可以查询或删除干洗服务等操作。如图5-4所示:

图5-4干洗服务管理界面
管理员点击订单信息管理,在订单信息管理页面对订单编号、服务名称、服务图片、服务价格、下单时间、订单备注、订单状态、用户名、手机、是否支付等信息,可以查询或删除订单信息等操作。如图5-5所示:

图5-5订单信息管理界面
管理员点击订单进度管理,在订单进度管理页面对订单编号、服务名称、订单进度、接单时间、信息备注、订单评价、用户名等信息,可以查询或删除订单进度信息等操作。如图5-6所示:

图5-6订单进度管理界面
管理员点击评价记录管理,在评价记录管理页面对订单编号、服务名称、服务评分、评价日期、回复等信息,可以查询或删除评价记录信息等操作。如图5-7所示:

图5-7评价记录管理界面
管理员点击系统管理,在系统管理页面对轮播图管理、公告信息等信息,进行查询或新增、删除系统信息等操作。如图5-8所示:

图5-8系统管理界面
5.2用户模块实现
用户登录界面,在登录页面输入账号、密码等信息,选择角色点击登录操作,如图5-9所示。

图5-9用户登录界面
用户登录进入干洗店订单管理系统,主要包括对系统首页、个人中心、订单信息管理、订单进度管理、评价记录管理等功能进行操作。用户主页面如图5-10所示:

图5-10用户主界面
5.3系统功能实现
当游客打开系统的网址后,首先看到的就是首页界面。在这里,游客能够看到干洗店订单管理系统的导航条显示首页、干洗服务、论坛交流、公告信息、后台管理等。系统首页界面如图5-11所示:

图5-11系统首页界面
在系统首页点击注册/登录按钮,在注册、登录界面填写信息完成后,单击注册或者登录操作,如图5-12 5-13所示:

图5-12 用户注册界面

图5-13 用户登录界面
用户点击干洗服务,在干洗服务页面的搜索栏输入服务名称,进行查询,还可以查看服务名称、服务类型、服务图片、服务价格、发布时间等信息,可根据需要进行下单或者收藏等操作,如图5-14所示。

图5-14干洗服务界面图
用户点击论坛交流:在论坛交流页面的搜索栏输入标题,进行查询,还可以查看帖子标题、用户名、发布时间等信息,可根据需要进行发布帖子等操作,如图5-15所示。

图5-15论坛交流界面图
源码无偿分享,文未领取

被折叠的 条评论
为什么被折叠?



