计算机毕设Springboot基于javaweb儿童绘本租阅平台k746h465
(配套有源码 程序 mysql数据库 论文)本套源码可以先看具体功能演示视频领取,文末有联xi 可分享
随着互联网技术的飞速发展,数字化阅读逐渐成为儿童教育的重要组成部分。儿童绘本作为一种生动有趣的阅读材料,能够有效激发孩子的想象力和阅读兴趣。然而,绘本价格较高,且孩子阅读兴趣变化快,导致许多家庭难以承担大量购买绘本的费用。基于此,开发一个儿童绘本租阅平台显得尤为必要。该平台不仅能够满足家长和孩子对丰富绘本资源的需求,还能通过租阅模式降低阅读成本,同时响应环保理念,减少资源浪费。
在本次开发的儿童绘本租阅平台中,我们采用了 Spring Boot 框架结合 Java Web 技术栈,结合 MySQL 数据库进行数据存储。平台主要功能包括:
-
会员管理:支持会员注册、登录、信息修改和个人中心管理。
-
绘本租阅:提供绘本搜索、筛选功能,会员可按绘本名称、类型、作者等条件查询绘本,并进行租阅操作。
-
租阅订单管理:会员可以查看自己的租阅订单,包括订单状态、租阅时间等信息;管理员可以对订单进行管理,包括订单审核、状态更新等。
-
取消租阅:会员可申请取消租阅,管理员审核通过后完成取消操作。
-
归还提醒:系统自动提醒会员归还到期的绘本,管理员也可手动发送提醒。
-
绘本归还管理:会员归还绘本后,管理员可进行确认操作。
-
绘本资讯管理:发布绘本相关资讯,会员可在资讯页面查看绘本推荐、阅读心得等内容。
-
个性化推荐:根据会员的租阅历史和兴趣偏好,为会员推荐合适的绘本。
-
系统管理:管理员可对绘本类型、会员信息、订单信息等进行管理,同时支持数据备份与恢复。
通过以上功能,该儿童绘本租阅平台为家长和孩子提供了一个便捷、经济、安全的阅读选择。它不仅丰富了孩子的阅读资源,还通过个性化推荐和租阅管理功能,提升了用户体验,同时也为绘本的循环利用提供了技术支持。
注:完成的毕业设计程序以下面的的环境软件、功能图和界面为准。
系统所需要的环境软件:idea、eclipse+mysql5.7、8.0+Navicat+JDK1.8+tomcat7.0
3.1 系统设计目标
儿童绘本租阅平台的开发采用模块化软件结构设计,通过模块划分,可以让整个系统开发设计变得更加简洁,结构清晰,让程序的可读性和维护性更高,也方便开发人员对开发期间的组织管理工作,模块化就是指叙述I/O、逻辑性功能、内部结构条件和环境因素的表述。一般系统的一个子模块只实行一个功能,模块中间应当有良好的结构分析。下一层模块在顶层模块的启用下进行功能,后边的模块被逐渐启用,互相配合程序流程的每个子功能。在设计时应保持模块独立化原则,所以一个软件应该由一组相互独立的子模块构成,并保证模块间接口开发简单。
3.2 系统结构图
由需求分析阶段结果和综合分析,实质上,儿童绘本租阅平台是一个开发难度比较高的系统,因为系统相对复杂,涉及功能多,且有一定的综合性,所以需要做到对现有软硬件的合理应用、系统软件层面做好科学合理的规划设计。构建一个完善的儿童绘本租阅平台软件,包含前台展示网页页面、处理程序、后台管理有关的MySQL数据库系统等。
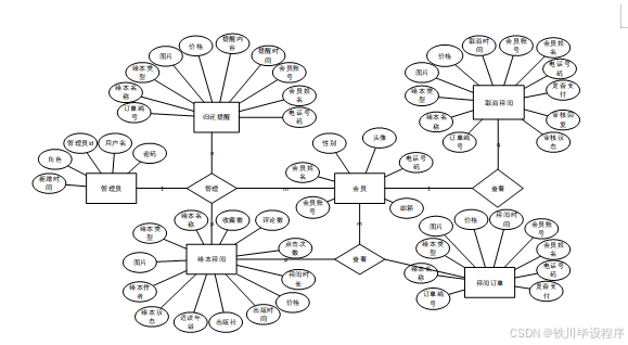
因此,儿童绘本租阅平台按照功能由两部分构成的,两部份是会员和管理员。主要功能有会员、绘本租阅、租阅订单、取消租阅、归还提醒、绘本归还等。系统软件会员与管理员的功能模块图如下图3-1所显示。

图3-1 系统会员与管理员的功能结构图
3.3 系统数据库设计
为了更好地便捷日后的信息维护保养和信息升级,提升系统软件数据信息浏览的高效率。设计方案一个健全的数据库是必需的。数据库设计方案系统对有较大的影响,好的设计可以做到缩短数据操作的所需时间,带来更大的流量,同时在进行开发时,数据库设计的越优秀,越合理,开发所需要编写的代码就越简洁,越能使数据的储存效率提高,让数据的一致性和完整性可以得到保证。
3.3.1 数据库概念设计
概念模型用于对信息世界进行建模,单独于指定的数据库管理系统。便于将现实世界中的实际事情抽象地构成数据库管理系统适用的数据库模型。大家趋向于先把现实世界抽象化成信息世界,再把信息世界变为机器世界[12]。换句话说,最先将现实世界中的目标抽象化为自主于特殊计算机软件和特殊数据库管理系统的信息构造,而是一个数据模型,随后在电子计算机上把该实体模型变换为数据库管理系统适用的数据库系统。实际上,数据模型是以现实世界到机器世界的正中间层级。
信息世界的基本要素包含实体和关联。
(1)实体(entity)
实体(entity) 客观存在并可相互区别的事物称为实体[13]。实体可以是实际的人、事或物,还可以是抽象化的概念或联络。
(2)联系(relationship)
我们可以把现实世界中相应的事情当作有关的实体,随后叙述现实世界中的信息。实体内部结构的特性连接造成实体中间的连接。实体间的连接可以有三种:一对一(1: 1),一对多(1: n),多对多(m: n)。信息世界用概念模型来进行建模,所以信息世界中共有的概念可以由概念模型准确的方便的表达出来[14]。表达概念的方法不仅一种,E-R图是最经常使用的一种。现实世界的概念模型可以用E-R图来叙述,称之为实体-关系模型,通称E-R
实体模型。
根据系统分析,以下是对各个实体属性的具体图形说明。
会员信息E-R图如下图3-2所示。

图3-2 会员信息E-R图
租阅订单E-R图如下图3-3所示。

图3-3 租阅订单E-R图
归还提醒E-R图如下图3-4所示。

图3-4归还提醒E-R图
取消租阅E-R图如下图3-5所示。

图3-5取消租阅E-R图
儿童绘本租阅平台总体E-R图如下图3-7所示。

图3-7儿童绘本租阅平台总体E-R图
4.1前台会员功能模块实现
注册账号成功且登录系统后,会员即可进入主页查看系统首页、绘本租阅、绘本资讯、个人中心,并开始执行业务操作,如图4-1所示:

图4-1 系统首页界面
在注册流程中,会员在Vue前端填写必要信息(如账号是、密码等)并提交。前端将这些信息通过HTTP请求发送到Java后端。后端处理这些信息,检查账号是否唯一,并将新会员数据存入MySQL数据库。完成后,后端向前端发送注册成功的确认,前端随后通知会员完成注册。这个过程实现了新会员的数据收集、验证和存储。,如图4-2所示:

图4-2 会员注册界面
以下是注册代码;
<script>
export default {
data() {
return {
ruleForm: {
},
pageFlag : '',
tableName:"",
rules: {},
};
},
mounted(){
this.pageFlag = this.$storage.get("pageFlag");
let table = this.$storage.get("loginTable");
this.tableName = table;
},
created() {
},
destroyed() {
},
methods: {
// 获取uuid
getUUID () {
return new Date().getTime();
},
close(){
this.$router.push({ path: "/login" });
},
yonghutouxiangUploadChange(fileUrls) {
this.ruleForm.touxiang = fileUrls;
},
// 多级联动参数
// 注册
login() {
var url=this.tableName+"/register";
if((!this.ruleForm.yonghuzhanghao) && `yonghu` == this.tableName){
this.$message.error(`用户账号不能为空`);
return
}
if((!this.ruleForm.yonghuxingming) && `yonghu` == this.tableName){
this.$message.error(`用户姓名不能为空`);
return
}
if((!this.ruleForm.mima) && `yonghu` == this.tableName){
this.$message.error(`密码不能为空`);
return
}
if((this.ruleForm.mima!=this.ruleForm.mima2) && `yonghu` == this.tableName){
this.$message.error(`两次密码输入不一致`);
return
}
if(`yonghu` == this.tableName && this.ruleForm.lianxidianhua&&(!this.$validate.isMobile(this.ruleForm.lianxidianhua))){
this.$message.error(`联系电话应输入手机格式`);
return
}
if(this.ruleForm.touxiang!=null) {
this.ruleForm.touxiang = this.ruleForm.touxiang.replace(new RegExp(this.$base.url,"g"),"");
}
this.$http({
url: url,
method: "post",
data:this.ruleForm
}).then(({ data }) => {
if (data && data.code === 0) {
this.$message({
message: "注册成功",
type: "success",
duration: 1500,
onClose: () => {
this.$router.replace({ path: "/login" });
}
});
} else {
this.$message.error(data.msg);
}
});
}
}
};
</script>
在登录流程中,会员首先在Vue前端界面输入会员账号和密码。这些信息通过HTTP请求发送到Java后端。后端接收请求,通过与MySQL数据库交互验证会员凭证。如果认证成功,后端会返回给前端,允许会员访问系统。这个过程涵盖了从会员输入到系统验证和响应的全过程。如图4-3所示;

图4-3会员登录界图
以下是登录代码;
mounted() {
let menus = menu.list();
this.menus = menus;
for (let i = 0; i < this.menus.length; i++) {
if (this.menus[i].hasBackLogin=='是') {
this.roles.push(this.menus[i])
}
}
},
created() {
this.getRandCode()
},
destroyed() {
},
components: {
},
methods: {
//注册
register(tableName){
this.$storage.set("loginTable", tableName);
this.$storage.set("pageFlag", "register");
this.$router.push({path:'/register'})
},
// 登陆
login() {
if (!this.rulesForm.username) {
this.$message.error("请输入用户名");
return;
}
if (!this.rulesForm.password) {
this.$message.error("请输入密码");
return;
}
if(this.roles.length>1) {
if (!this.rulesForm.role) {
this.$message.error("请选择角色");
return;
}
let menus = this.menus;
for (let i = 0; i < menus.length; i++) {
if (menus[i].roleName == this.rulesForm.role) {
this.tableName = menus[i].tableName;
}
}
} else {
this.tableName = this.roles[0].tableName;
this.rulesForm.role = this.roles[0].roleName;
}
this.$http({
url: `${this.tableName}/login?username=${this.rulesForm.username}&password=${this.rulesForm.password}`,
method: "post"
}).then(({ data }) => {
if (data && data.code === 0) {
this.$storage.set("Token", data.token);
this.$storage.set("role", this.rulesForm.role);
this.$storage.set("sessionTable", this.tableName);
this.$storage.set("adminName", this.rulesForm.username);
this.$router.replace({ path: "/index/" });
} else {
this.$message.error(data.msg);
}
});
},
getRandCode(len = 4){
this.randomString(len)
},
randomString(len = 4) {
let chars = [
"a", "b", "c", "d", "e", "f", "g", "h", "i", "j", "k",
"l", "m", "n", "o", "p", "q", "r", "s", "t", "u", "v",
"w", "x", "y", "z", "A", "B", "C", "D", "E", "F", "G",
"H", "I", "J", "K", "L", "M", "N", "O", "P", "Q", "R",
"S", "T", "U", "V", "W", "X", "Y", "Z", "0", "1", "2",
"3", "4", "5", "6", "7", "8", "9"
]
let colors = ["0", "1", "2","3", "4", "5", "6", "7", "8", "9", "a", "b", "c", "d", "e", "f"]
let sizes = ['14', '15', '16', '17', '18']
let output = [];
for (let i = 0; i < len; i++) {
// 随机验证码
let key = Math.floor(Math.random()*chars.length)
this.codes[i].num = chars[key]
// 随机验证码颜色
let code = '#'
for (let j = 0; j < 6; j++) {
let key = Math.floor(Math.random()*colors.length)
code += colors[key]
}
this.codes[i].color = code
// 随机验证码方向
let rotate = Math.floor(Math.random()*60)
let plus = Math.floor(Math.random()*2)
if(plus == 1) rotate = '-'+rotate
this.codes[i].rotate = 'rotate('+rotate+'deg)'
// 随机验证码字体大小
let size = Math.floor(Math.random()*sizes.length)
this.codes[i].size = sizes[size]+'px'
}
},
}
};
个人中心页面可通过输入修改密码、租阅订单、取消粗阅、归还提醒、绘本归还、我的收藏具体信息等操作,如图4-4所示:

图4-4个人中心页面
会员可通过绘本租阅页面输入绘本名称、绘本类型、绘本作者、绘本状态,进行查询,可以查看绘本租阅等具体信息,还可以进行立即租阅或者收藏等操作,如图4-5所示:

图4-5绘本租阅页面
会员点击绘本资讯:在绘本资讯页面的搜索栏输入标题,进行查询,可以查看标题、标签、简介、内容、发布时间等内容,如图4-6所示:

图4-6绘本资讯页面
4.2 管理员功能模块实现
管理员登录,在登录页面选择需要登录的角色,在正确输入用户名和密码后,点击登录进入系统进行操作;如图4-7所示。

图4-7管理员登录界面
管理员进入系统主页面,主要功能包括对系统首页、个人中心、会员管理、绘本类型管理、绘本租阅管理、租阅订单管理、取消租阅管理、归还提醒管理、绘本归还管理、系统管理等进行操作。管理员主页面如图4-8所示:

图4-8管理员主界面
会员管理在视图层(view层)进行交互,比如点击“添加”按钮或填写会员需求信息表单。这些会员信息动作被视图层捕获并作为请求发送给相应的控制器层(control1er层)。控制器接收到这些请求后,调用服务层(service层)以执行相关的业务逻辑,例如验证输入数据的有效性和与数据库的交互。服务层处理完这些逻辑后,进一步与数据访问对象层(DAO层)交互,后者负责具体的数据操作如查询、添加或删除除会员信息,并将操作结果返回给控制器。最终,控制器根据这些结果更新视图层,以便会员信息可以看到最新的信息或相应的操作反馈。在会员信息页面的输入栏中输入会员账号、会员姓名,进行索搜,可以查看到会员详细信息,并根据需要进行添加或者删除等操作。如图4-9所示:

图4-9会员管理界面
管理员点击任务类型”会显示出所有的绘本类型,支持输入绘本类型,进行搜索,如果想要新增的绘本类型,点击“添加”按钮,输入相关信息,点击“提交”按钮就可以添加,同时可以选择某一条绘本类型,点击“删除”进行删除,也可以点击后面的“修改”按钮对绘本类型进行更新维护。如图4-10所示:

图4-10绘本类型界面
绘本租阅管理在视图层(view层)进行交互,比如点击“删除”按钮或填写绘本租阅需求信息表单。这些绘本租阅动作被视图层捕获并作为请求发送给相应的控制器层(control1er层)。控制器接收到这些请求后,调用服务层(service层)以执行相关的业务逻辑,例如验证输入数据的有效性和与数据库的交互。服务层处理完这些逻辑后,进一步与数据访问对象层(DAO层)交互,后者负责具体的数据操作如查询、修改或删除绘本租阅信息,并将操作结果返回给控制器。最终,控制器根据这些结果更新视图层,以便绘本租阅可以看到最新的信息或相应的操作反馈。在跑腿任务页面的输入栏中输入绘本名称、绘本类型、绘本作者、绘本状态,进行索搜,可以查看到绘本租阅详细信息,并根据需要进行修改或者删除等操作如图4-11所示:

图4-11绘本租阅管理界面
管理员点击“租阅订单”会显示出所有的租阅订单,支持输入绘本名称、是否支付等,进行搜索,如果想要修改的租阅订单,点击“修改”按钮,输入相关信息,点击“提交”按钮就可以修改,同时可以选择某一条租阅订单,点击“删除”进行删除,也可以点击后面的“删除”按钮对租阅订单进行更新维护。如图4-12所示:

图4-12租阅订单界面
管理员点击“取消租阅”会显示出所有的取消租阅,支持输入绘本名称、是否通过、是否支付等,进行搜索,如果想要通过的取消租阅,点击“通过”按钮,输入相关信息,点击“提交”按钮就可以通过了,同时可以选择某一条取消租阅,点击“删除”进行删除对取消租阅进行更新维护。如图4-13所示:

图4-13取消租阅界面
管理员点击“绘本归还”会显示出所有的绘本归还,支持输入绘本名称等,进行搜索,如果想要通过的绘本归还,点击“通过”按钮,输入相关信息,点击“提交”按钮就可以通过了,同时可以选择某一条绘本归还,点击“删除”进行删除对绘本归还进行更新维护。如图4-14所示:

图4-14绘本归还管理界面
源码无偿分享,文未领取

被折叠的 条评论
为什么被折叠?



