计算机毕设SpringbootJava Web的美食街摊位管理系统vckn5uui
(配套有源码 程序 mysql数据库 论文)本套源码可以先看具体功能演示视频领取,文末有联xi 可分享
随着城市化进程的加快,美食街作为一种独特的城市文化现象,逐渐成为人们休闲娱乐的重要场所。美食街不仅汇聚了各种美食,还为创业者提供了低门槛的创业机会。然而,美食街的摊位管理一直是运营中的难点。摊位的分配、租金管理、卫生监督以及摊位信息的更新等都依赖于人工记录,效率低下且容易出错。因此,开发一套基于Spring Boot Java Web的美食街摊位管理系统显得尤为重要。该系统将通过数字化手段优化摊位管理流程,提升运营效率,为美食街的可持续发展提供技术支持。
系统功能
-
摊位信息管理
-
添加、修改、删除摊位信息,包括摊位编号、位置、面积、租金等。
-
查询摊位信息,支持按编号、位置、摊主姓名等条件筛选。
-
-
摊主信息管理
-
注册与登录功能,摊主可自行管理个人信息。
-
维护摊主信息,包括姓名、联系方式、身份证号、营业执照等。
-
支持摊主信息的审核流程,确保信息的真实性。
-
-
租金管理
-
记录摊位租金的缴纳情况,包括缴纳金额、缴纳日期、逾期情况等。
-
自动生成租金账单,支持按月、按季度统计租金收入。
-
提供租金提醒功能,自动通知摊主缴纳租金。
-
-
卫生与评分管理
-
记录摊位的卫生检查结果,包括检查日期、检查结果、整改要求等。
-
支持对摊位进行评分,根据卫生、服务质量等因素综合评定。
-
根据评分结果,自动调整摊位的优先级或租金优惠。
-
-
报表统计
-
生成摊位租金收入报表,支持按时间段统计。
-
生成摊位卫生检查报表,分析卫生状况。
-
提供摊位运营数据分析,为管理决策提供依据。
-
-
系统管理
-
用户权限管理,支持管理员、摊主等不同角色的权限分配。
-
系统日志记录,跟踪用户操作,确保系统安全。
-
数据备份与恢复功能,保障数据安全。
-
功能总结
本系统通过整合摊位信息管理、摊主信息管理、租金管理、卫生与评分管理、报表统计以及系统管理等功能,实现了美食街摊位管理的全面数字化。它不仅提高了管理效率,降低了运营成本,还通过数据驱动的方式为美食街的长期发展提供了有力支持。
注:完成的毕业设计程序以下面的的环境软件、功能图和界面为准。
系统所需要的环境软件:idea、eclipse+mysql5.7、8.0+Navicat+JDK1.8+tomcat7.0
3.3 系统功能分析
美食街摊位管理系统主要有管理员、商家和摊位管理员三个功能模块。以下将对这三个功能的作用进行详细的剖析。
管理员模块:管理员是系统中的核心用户,管理员登录后,可以对后台系统进行管理。主要功能有摊位管理员管理、商家管理、摊位区域管理、摊位信息管理、摊位租赁管理、租赁合同管理、摊位卫生管理、系统管理、用户资料等功能。管理员用例如图3-1所示。

图3-1 管理员用例图
摊位管理员:摊位管理员进入系统可以实现对摊位信息管理、摊位租赁管理、摊位卫生管理、用户信息等功能进行操作,摊位管理员用例如图3-2所示。

图3-2摊位管理员用例图
商家:商家进入系统可以实现对摊位信息管理、摊位租赁管理、租赁合同管理、摊位卫生管理、用户信息等功能进行操作,商家用例如图3-3所示。

图3-3商家用例图
3.4系统流程分析
3.4.1程序流程图设计
在本系统,非本系统的用户要想进行美食街摊位管理系统就要注册本系统,登录时需要填写相应的资料,如有使用者,则会显示使用者名称已经存在,请再次键入使用者名称的提示框,若使用者不存在,则填写密码、确认密码等资料,并由系统判定密码与确认密码相符,确认无误后,填写使用者所填写的资料,即可进行登记。而且,为了保证系统的安全,只有在登录了本系统以后,才能进行美食街摊位管理系统。该系统的工作流程见图3-3。

图3-3 程序流程图
3.4.2添加信息流程图设计
在添加信息的时候,会判断是哪类用户,并根据用户类型判断执行是否合法,合法者可以进行添加,不合法者则不能进行此操作。管理员登录账号后可以对内容进行添加,拥有着最高的权限,其他用户权限次于管理员。添加信息流程图如图3-4所示:

图3-4系统添加流程图
3.4.3删除信息流程图设计
删除数据时与添加数据功能类似,删除数据具体流程如图3-5所示:

图3-5系统删除流程图
4系统的设计
4.1 系统总功能模块设计
美食街摊位管理系统分三大部分,即管理员管理、摊位管理员管理和商家管理。系统按照用户的实际需求开发而来,贴近生活。从管理员出拿到分配好的账号密码可以进入系统,使用相关的系统应用。管理员总体负责整体系统的运行维护,统筹协调。
系统整体模块设计:系统分为管理员、商家和摊位管理员三大用户角色,系统管理员有最大的权限,整体功能展示如图4-1所示。

图4-1 系统整体功能图
4.2 系统数据库设计
4.2.1 数据库系统概要设计
从设计到制作研发一个系统,需要用到的技术很多,对于开发程序语言、数据库和框架布局都有严格的要求[5]。该系统数据存放使用MySql的数据库,该数据库轻便快速,日常使使用系统十分稳定,更容易维护运行。
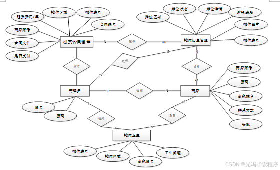
4.2.2 E-R模型结构设计
E-R图由实体与有关实体关联相结合构成的图,利用E-R图对清楚地表达出系统内的实体之间的关联。在系统中将对“商家、摊位信息、租赁合同、摊位卫生、管理员”等作为实体,它们的局部E-R图,如图4-2所示:

图4-2局部E-R图
5.1系统功能实现
在注册流程中,用户在Vue前端填写必要信息(如用户名、密码等)并提交。前端将这些信息通过HTTP请求发送到Java后端。后端处理这些信息,检查用户名是否唯一,并将新用户数据存入MySQL数据库。完成后,后端向前端发送注册成功的确认,前端随后通知用户完成注册。这个过程实现了新用户的数据收集、验证和存储。系统注册页面如图5-1所示:

图5-1系统注册页面
在登录流程中,用户首先在Vue前端界面输入用户名和密码。这些信息通过HTTP请求发送到Java后端。后端接收请求,通过与MySQL数据库交互验证用户凭证。如果认证成功,后端会返回给前端,允许用户访问系统。这个过程涵盖了从用户输入到系统验证和响应的全过程。如图5-2所示。

图5-2系统登录界面
5.2管理员模块实现
管理员进入主页面,主要功能包括对摊位管理员管理、商家管理、摊位区域管理、摊位信息管理、摊位租赁管理、租赁合同管理、摊位卫生管理、系统管理、用户资料等进行操作。管理员主页面如图5-3所示:

图5-3管理员主界面
摊位管理员管理功能在视图层(view层)进行交互,比如点击“查询、添加或删除”按钮或填写摊位管理员表单。这些摊位管理员表单动作被视图层捕获并作为请求发送给相应的控制器层(controller层)。控制器接收到这些请求后,调用服务层(service层)以执行相关的业务逻辑,例如验证输入数据的有效性和与数据库的交互。服务层处理完这些逻辑后,进一步与数据访问对象层(DAO层)交互,后者负责具体的数据操作如详情、更改或移除摊位管理员信息,并将操作结果返回给控制器。最终,控制器根据这些结果更新视图层,以便摊位管理员功能可以看到最新的信息或相应的操作反馈。如图5-4所示:

图5-4摊位管理员管理界面
商家管理功能在视图层(view层)进行交互,比如点击“查询、添加或删除”按钮或填写商家表单。这些商家表单动作被视图层捕获并作为请求发送给相应的控制器层(controller层)。控制器接收到这些请求后,调用服务层(service层)以执行相关的业务逻辑,例如验证输入数据的有效性和与数据库的交互。服务层处理完这些逻辑后,进一步与数据访问对象层(DAO层)交互,后者负责具体的数据操作如详情、更改或移除商家信息,并将操作结果返回给控制器。最终,控制器根据这些结果更新视图层,以便商家功能可以看到最新的信息或相应的操作反馈。如图5-5所示:

图5-5商家管理界面
管理员点击摊位区域管理。进入摊位区域管理页面输入摊位区域可以查询、添加或删除摊位区域管理信息,并进行查看、修改和删除等操作。如图5-6所示:

图5-6摊位区域管理界面
管理员点击摊位信息管理。进入摊位信息管理页面输入摊位编号、摊位区域、摊位状态可以查询、添加或删除摊位信息,并进行查看、修改和删除等操作。如图5-7所示:

图5-7摊位信息管理界面
管理员点击摊位租赁管理。进入摊位租赁管理页面输入查看、签订合同、修改或删除可以查询或删除摊位租赁信息,并进行查看、修改和删除等操作。如图5-8所示:

图5-8摊位租赁管理界面
管理员点击租赁合同管理。进入租赁合同管理页面输入合同编号、摊位编号、摊位区域、商家账号、是否通过、是否支付可以查询或删除租赁合同信息,并进行查看、修改和删除等操作。如图5-9所示:

图5-9租赁合同管理界面
管理员点击摊位卫生管理。进入摊位卫生管理页面输入登记编号、摊位编号、摊位区域、商家账号可以查询、添加或删除摊位卫生信息,并进行查看、修改和删除等操作。如图5-10所示:

图5-10摊位卫生管理界面
5.3摊位管理员模块实现
摊位管理员进入主页面,主要功能包括对摊位信息管理、摊位租赁管理、摊位卫生管理、用户信息等进行操作。摊位管理员主页面如图5-11所示:

图5-11摊位管理员主界面
摊位管理员点击摊位信息管理。进入摊位信息管理页面输入摊位编号、摊位区域、摊位状态可以查询摊位信息,并进行查看、修改等操作。如图5-12所示:

图5-12摊位信息管理界面
摊位管理员点击摊位租赁管理。进入摊位租赁管理页面输入租赁编号、摊位编号、摊位区域、商家账号可以查询、添加或删除摊位租赁信息,并进行查询、卫生登记等操作。如图5-13所示:

图5-13摊位租赁管理界面
5.4商家模块实现
商家进入主页面,主要功能包括对摊位信息管理、摊位租赁管理、租赁合同管理、摊位卫生管理、用户信息等进行操作。商家主页面如图5-14所示:

图5-14商家主界面
商家点击摊位租赁管理。进入摊位租赁管理页面输入租赁编号、摊位编号、摊位区域、商家账号可以查询摊位租赁信息,并进行查看等操作。如图5-15所示:

图5-15摊位租赁管理界面
源码无偿分享,文未领取
1092

被折叠的 条评论
为什么被折叠?



