1.软件版本
MATLAB2013b
2.本算法理论知识
这里,参考如下的文献,下面这个文献是飞轮和蓄电池在微网中的应用:
http://www.doc88.com/p-387749815615.html
整个系统主要分为三个部分,飞轮部分,蓄电池,控制器。下面我们对这三个部分分别进行介绍说明和仿真分析。
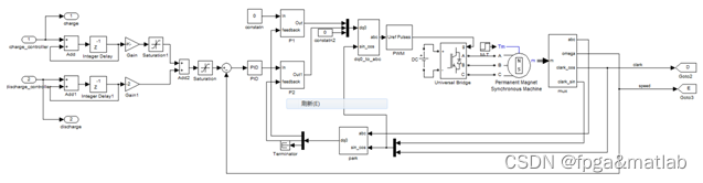
飞轮部分:
这个部分,我们主要在simulink中建立如下的模型
(主要参考文献1:http://www.doc88.com/p-387749815615.html):
(主要参考文献2:http://www.docin.com/p-630527937.html):
我们根据这个论文中的构架,得到的模型如下所示:

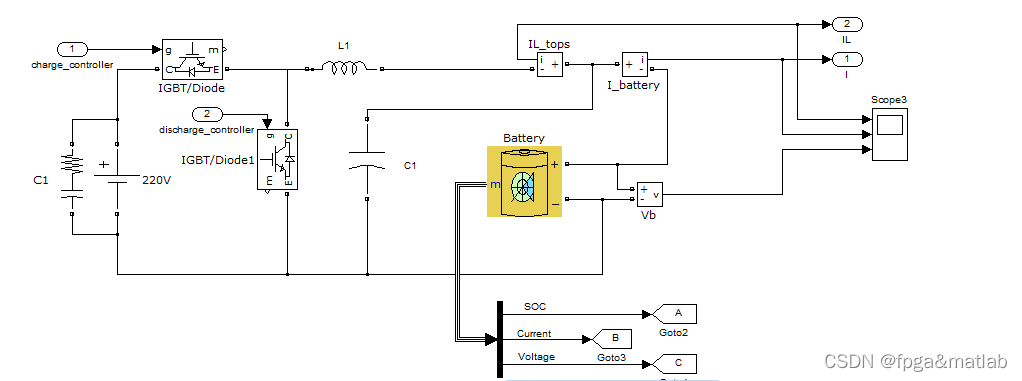
蓄电池:
这个部分,主要使用了simulink内部自带的模块,其主要结构如下所示:

控制器:

主要就是基于上面那个网址的论文,仔细看下。
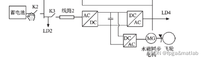
然后我们介绍一下整个系统的结构对应关系,从上面的参考文献中可以看到:

也就是说这个飞轮储能系统的结构如上所示。
即蓄电池模型,通过控制器和飞轮模型连接,同时也是通过控制器进行充放电的控制操作。

3.仿真结论


上面的是飞轮的转速,前半段是充电阶段,后半段是放电阶段。A02-23
4.完整源码获得方式
方式1:微信或者QQ联系博主
方式2:订阅
,免费获得教程案例代码以及本博任意2份完整源码

1065

被折叠的 条评论
为什么被折叠?



