1.概述
systemV相对于posix信号量来说增加了另一个复杂度,systemV信号量每次操作一个信号量集,posix信号量每次只能操作单个信号量
2.创建
调用semget只是创建或访问一个信号量集,并没有初始化各信号量的值

3.操作
struct sembuf不能使用静态初始化的方法;
semop可以只操作信号量集中的某一个信号量,nops传1,sembuf结构中的sem_num指定需要操作的信号量的索引即可;

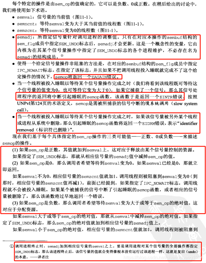
注:指定SEM_UNDO标志后,可以看到内核会维护一个semadj变量,该变量的意义为当前进程该信号量的持有值,当该进程释放信号量时,semadj会减去相应值,该进程获取信号量时,semadj会增加相应值,这个变量的意义在于,当该进程终止时,semadj会加到相应的信号量上,相当于如果该进程持有信号量,但没有释放就终止了,这时系统会自动释放信号量(把持有的信号量semadj值加到该信号量上)


4.semctl


5.竞争问题



博客主要对比了SystemV信号量和Posix信号量,指出SystemV每次操作信号量集,Posix每次操作单个信号量。还介绍了SystemV信号量的创建、操作,如struct sembuf不能静态初始化,semop可操作信号量集中某一个信号量,同时提到了semctl和竞争问题。
636





