前言:随着新冠疫情在全球持续扩散,全世界都出现了呼吸机紧缺情况。美敦力公司分享其旗下Puritan Bennett 560(PB 560)呼吸机的设计规范,帮助行业参与者快速评估呼吸机制造方案,应对全球内的新冠肺炎疫情。

近日,美国的医疗器械龙头企业美敦力响应FDA的号召,宣布公开分享其旗下Puritan Bennett 560(PB 560)呼吸机的设计规范,帮助行业参与者快速评估呼吸机制造方案,应对全球内的新冠肺炎疫情。据了解,本次所公布设计规范的 PB560 是美敦力在2010年推出的呼吸机产品,也是其最受欢迎的呼吸机产品之一,目前已经在全球35个国家进行了销售。
一、呼吸机的作用
由于病毒会攻击身体健康细胞,导致肺部充满液体或者发生高度炎症 ,正常呼吸产生的负压就不足以扩张肺部,并且会导致氧气和二氧化碳交换不足。因此,我们就必须使用呼吸机将空气‘推’进肺部,在口腔产生正压力,其可以大到每次呼吸都能将足够的新鲜空气推进推出。
即病人无法主动呼吸,需要外部器械被动呼吸,而呼吸机正是这个关键外部被动呼吸器械。
二、呼吸机的架构

(上图源自网友@逸珺)
呼吸机实现的基本功能为:
- 基本的辅助病人呼吸的功能,包括气路压力控制、压力监控、潮气监控等等需求功能;
- 复杂的故障诊断功能:包括高/低压报警、窒息报警、潮气过高/过低报警,流速监控报警、基本管路报警、供电系统报警(电源丢失、电压异常等)、电池系统故障报警、通讯报警等等故障自诊断功能;
- HMI人机交互需求:操作者需要实现配置参数、显示使用状态、显示历史事件记录信息;
- 呼吸机标定需求:主要标定气流量、各传感器准度校验;
- USB通讯需求:主要实现呼吸机与U盘通讯,实现历史记录导出等功能,因此呼吸机从软件层面需实现USB HOST;
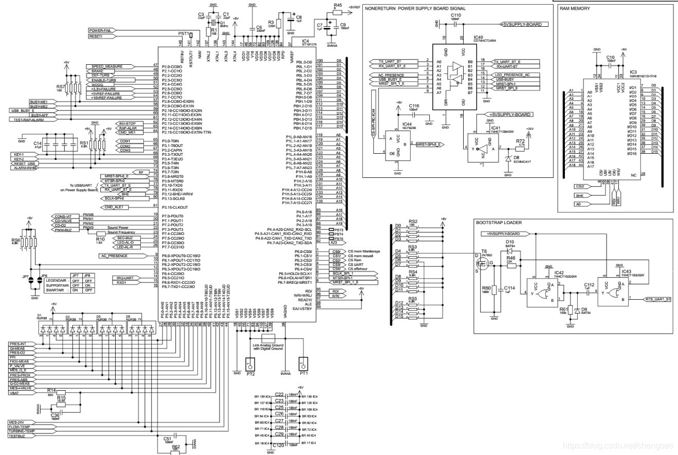
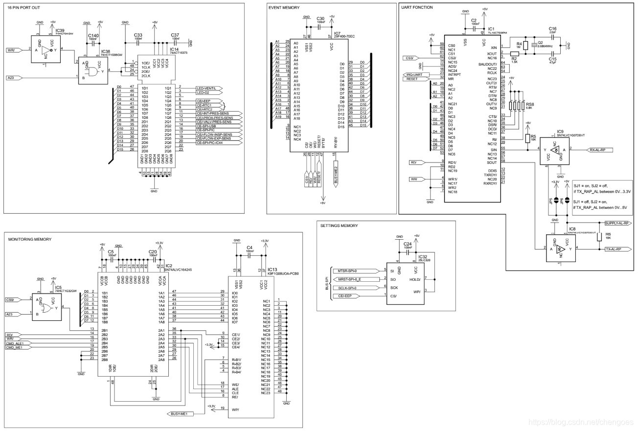
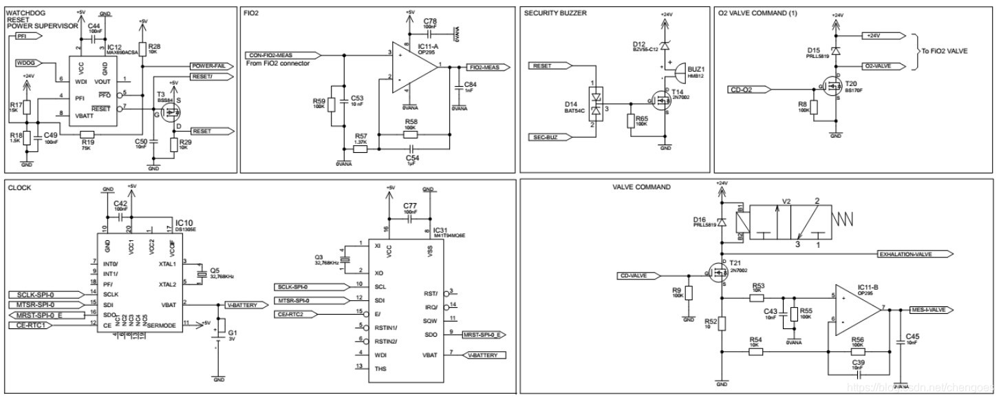
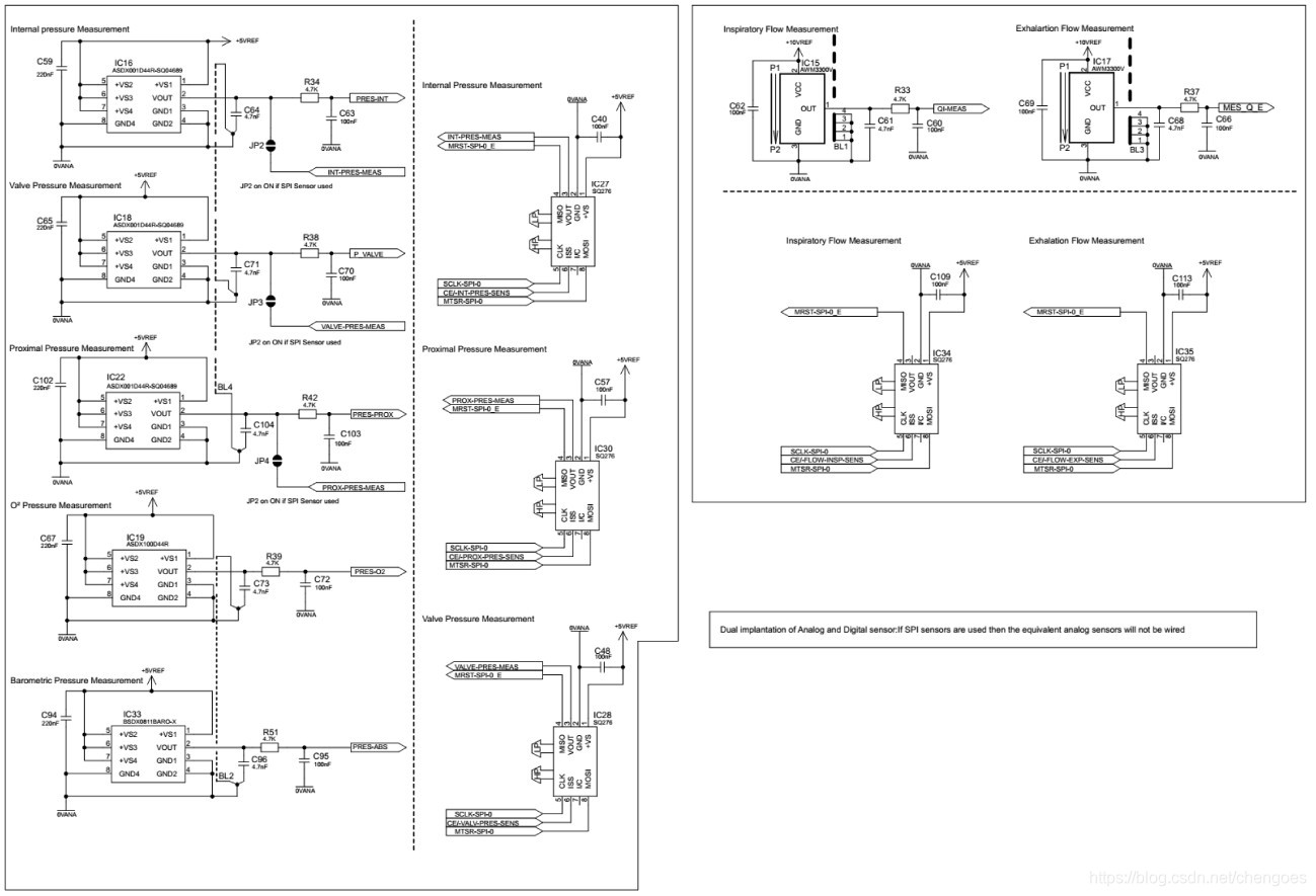
基于上述对于呼吸机的功能需求,其原理架构如下:

从上图中可以知道:PB560呼吸机采用的主控芯片为ST10F276Z5T3(意法半导体公司),同时还有两组PIC18系列(MicroChip公司)单片机控制电池与供电电路(医疗器件的可靠性要求很高)。PB560呼吸机的主电源由外部交流AC提供,同时提供两路电池供电备用方案。详细的系统架构如下图:

(上图源自网友@逸珺)
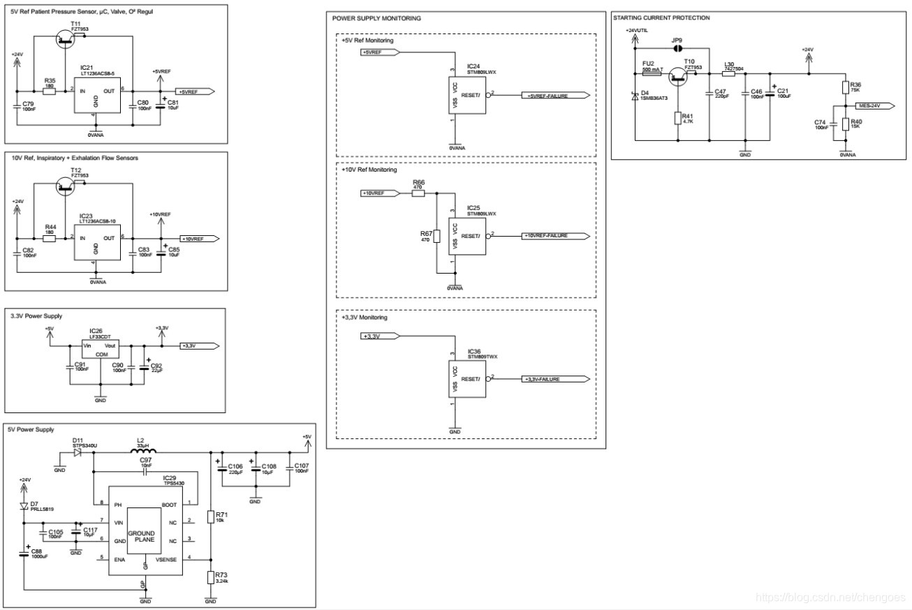
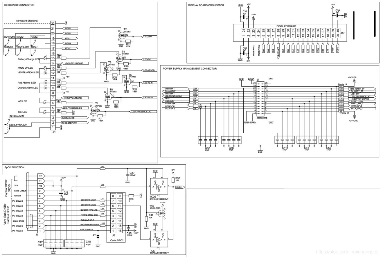
三、PB560呼吸机完整设计方案
(1)整体原理较为复杂,原理图包含6部分(.sch格式)







(2)6份PCB文件(.pcb格式和.brd格式)

(3)CAD结构图(包含cad格式和solidworks格式)


四、开源许可证与备注
有限期限:该权限许可证自您下载设计材料和软件之日起生效,直至(i)WHO PHEIC(国际公共卫生紧急事件)生效的最后一天或(ii)2024年10月1日(“期限”)中的较早者。
设计资料许可:美敦力(Medtronic)特此向您提供非专有,免版税的全球设计资料许可,以使用,制造,制造,制造,制造,销售和出售呼吸机(“您的呼吸机”),以应对 COVID-19大流行(“目的”)。您可以自由使用,共享,分发,提供给他人,公开显示,复制,修改和使用该目的设计材料。
备注:据一些业内人士透露,呼吸机的生产不像口罩,光涉及的元器件就有上千个之多,很多配件也涉及专利问题。一个环节得不到其他供应商的供应或分享专利,生产链就会被打断。不像口罩,无论什么企业只要引进了生产线马上就能开动马力批量生产。从零起步的跨界企业至少要花费18个月才能实现量产。因此即使美敦力分享了自己的设计图纸,欢迎其他行业同仁“抄作业”。但没有成熟的供应链和生产线,也不可能凭空复制。拿着这些图纸,世界上能够“抄作业”生产类似产品的企业也是数的出来,对整个行业来说鼓励的意义大于实际的意义。
原创文章,PB560呼吸机设计方案下载见:
微信公众号 硬件之家 后台回复 PB560 获取下载链接
硬件之家,技术向前。

美敦力公司响应FDA号召,公开其PB 560呼吸机设计规范,以帮助应对全球新冠疫情。该呼吸机用于辅助病人的呼吸,包括气路控制、故障诊断和人机交互等功能。设计方案包括原理图、PCB文件和CAD结构图,旨在加速呼吸机的制造。但生产呼吸机需要复杂的供应链和专业知识,设计图纸的分享更多是鼓励而非直接解决方案。

2万+

被折叠的 条评论
为什么被折叠?



