chinese_zhang
码龄10年
关注
提问 私信
  • 博客:92,609
    社区:1,756
    94,365
    总访问量
  • 21
    原创
  • 151,217
    排名
  • 40
    粉丝
  • 0
    铁粉
IP属地以运营商信息为准,境内显示到省(区、市),境外显示到国家(地区)
IP 属地:辽宁省
  • 加入CSDN时间: 2014-10-02
博客简介:

chinese_zhang的专栏

查看详细资料
个人成就
  • 获得49次点赞
  • 内容获得23次评论
  • 获得121次收藏
创作历程
  • 1篇
    2023年
  • 3篇
    2022年
  • 6篇
    2020年
  • 2篇
    2019年
  • 3篇
    2016年
  • 20篇
    2015年
成就勋章
TA的专栏
  • 服务器运维
    4篇
  • java
    9篇
  • android
    19篇
  • markdown
    1篇
  • 薯栗仙
    1篇
  • Android工具类
    1篇
兴趣领域 设置
  • 人工智能
    分类回归
创作活动更多

超级创作者激励计划

万元现金补贴,高额收益分成,专属VIP内容创作者流量扶持,等你加入!

去参加
  • 最近
  • 文章
  • 代码仓
  • 资源
  • 问答
  • 帖子
  • 视频
  • 课程
  • 关注/订阅/互动
  • 收藏
搜TA的内容
搜索 取消

辽宁特种行业数字证书安装手册

发布资源 2024.06.15 ·
pdf

Java stream 进阶版

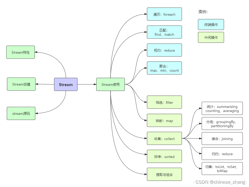
Stream将要处理的元素集合看作一种流,在流的过程中,借助Stream API对流中的元素进行操作,比如:筛选、排序、聚合等。
原创
发布博客 2023.12.14 ·
1109 阅读 ·
23 点赞 ·
0 评论 ·
16 收藏

CENTOS/LINUX上授予用户文件夹写入权限

LINUX上授予用户文件夹写入权限
转载
发布博客 2022.11.21 ·
8499 阅读 ·
0 点赞 ·
0 评论 ·
9 收藏

CentOS 7防火墙配置

CentOS7的防火墙比CentOS6的功能更强大,配置方法和操作命令也完全不同。CentOS7的防火墙规则既可以是端口,也可以是服务。防火墙查看和配置以下介绍的命令,如果没有特别说明就表示需要管理员权限执行。
原创
发布博客 2022.09.05 ·
932 阅读 ·
0 点赞 ·
0 评论 ·
3 收藏

Docker服务以及容器设置自动启动

Docker服务以及容器设置自动启动
原创
发布博客 2022.08.18 ·
1079 阅读 ·
0 点赞 ·
0 评论 ·
1 收藏

centOS7 固定IP 和修改默认端口号(22)

CentOS 7固定IP:使用命令:ip addr 查看当前网络配置文件名称进入文件:vi /etc/sysconfig/network-scripts/ifcfg-ens192按INSERT 键 进入编辑模式,开始如下图操作编辑完成后 ,第一步:按ESC 退出编辑第二步:英文冒号:第三步:输入wq (保存并退出)第四步:回车修改完毕,可以ping 下www.baidu.com 如果有返回说明成功修改默认端口号:linux 系统默认使用2...
原创
发布博客 2020.11.18 ·
2785 阅读 ·
0 点赞 ·
0 评论 ·
7 收藏

Oracle数据库备份与恢复的三种方法

Oracle数据库有三种标准的备份方法,它们分别是导出/导入(EXP/IMP)、热备份和冷备份。导出备件是一种逻辑备份,冷备份和热备份是物理备份。  一、 导出/导入(Export/Import)  利用Export可将数据从数据库中提取出来,利用Import则可将提取出来的数据送回到Oracle数据库中去。  1、 简单导出数据(Export)和导入数据(Import)  Oracle支持三种方式类型的输出:  (1)、表方式(T方式),将指定表的数据导出。  (2)、用户方式(U
原创
发布博客 2020.06.17 ·
997 阅读 ·
0 点赞 ·
0 评论 ·
3 收藏

HashMap底层实现原理(下)

上一篇文章我们介绍了HashMap的底层实现,但还遗留了一点内容,我们再回顾一下上一篇文章里说的内容执行完红框里的代码,personMap里放入了8个元素,放置完成后在堆内存表现如下图如果忽略底层实现细节,是这样的在Map中,一个key,对应了一个value,如果key的值已经存在,Map会直接替换value的内容,来看一下源码中是怎么实现的,来看以下代码Person...
转载
发布博客 2020.03.30 ·
423 阅读 ·
2 点赞 ·
0 评论 ·
6 收藏

HashMap底层实现原理(上)

先简单介绍一下HashMap在JDK1.8之前的实现方式数组+链表,但是在JDK1.8后对HashMap进行了底层优化,改为了由数组+链表+红黑树实现,主要的目的是提高查找效率。JDK版本 实现方式 节点数>=8 节点数<=6 1.8以前 数组+单向链表 数组+单向链表 数组+单向链表 1.8以后 数组+单向链表+红黑树...
转载
发布博客 2020.03.30 ·
3015 阅读 ·
7 点赞 ·
4 评论 ·
42 收藏

jvm的内存结构

本想自己写一写的,有人已经写出来了,而且很详细了,我就搬运过来了。供自己以后复习使用。感谢这位老师的总结:https://zhuanlan.zhihu.com/p/81244359Jvm的内存结构是理解jvm的基础,下面我用最浅显易懂的语言来分析一下jvm的内存结构,jvm内存分为五大块:一:程序计数器:程序计数器是用来指示当前线程要执行哪条指令,并且在执行完该条指令后让程序...
转载
发布博客 2020.03.30 ·
207 阅读 ·
0 点赞 ·
0 评论 ·
0 收藏

第一个自定义流式布局 :FlowLayout

千里之行,始于足下。如果不豁出性命,将无法创造未来。想要自定义控件 需要对源码进行分析,看Android 源码是如何写的,可以慢慢进行模仿 手写 测试,最后熟练掌握成为自己的一个新技能。尝试写一个常用控件 流式布局,如下图简单分析: 创建一个类FlowLayout 继承ViewGrop。需要有几个构造函数,但是需要实现这几个构造函数。我们自定义的布局,主要是重写他的onMeas...
原创
发布博客 2020.03.30 ·
427 阅读 ·
0 点赞 ·
0 评论 ·
1 收藏

计算空间距离屏幕顶部距离,和代码控制控件移动

需求:点击列表布局 1 中的Item 自动让布局 2 滚动到顶部Gif 先欠着核心内容: public int[] getLocation(View v) { int[] loc = new int[4]; int[] location = new int[2]; v.getLocationOnScreen(location)...
原创
发布博客 2019.05.14 ·
1984 阅读 ·
0 点赞 ·
0 评论 ·
0 收藏

《图播app》一款链接手机与数码相机的app

发布资源 2019.04.23 ·
apk

一行代码实现获取验证码倒计时功能 TimeCount

倒计时功能在开发中还是比较常见的一个功能,手机号登陆、注册,等页面常用,不知道大家用的什么方式来实现的,现在我把我的实现方式分享给大家效果图:使用方式:TimeCount.getInstance(60000, 1000, tv_send, this).start();源码:/** * 倒计时功能类 * @author zhangyuhua * *需要注意: ...
原创
发布博客 2019.01.27 ·
669 阅读 ·
2 点赞 ·
0 评论 ·
2 收藏

Timer与TimerTask的真正原理&使用介绍

本文转自:http://blog.csdn.net/xieyuooo/article/details/8607220,尊重原著。其实就Timer来讲就是一个调度器,而TimerTask呢只是一个实现了run方法的一个类,而具体的TimerTask需要由你自己来实现,例如这样:[java] view plain copyTimer ti
转载
发布博客 2016.06.02 ·
3479 阅读 ·
0 点赞 ·
0 评论 ·
0 收藏

最快、最简单的实现底部标签导航(仿闲鱼)

发布资源 2016.03.27 ·
zip

最简单最快的实现底部标签导航(仿闲鱼样式)

编程是一种美德,是促使一个人不断向上发展的一种原动力—————–以下是正文——————— 最近好多app的底部标签导航使用以下形式了,所以我们就来学习一下它是如何实现的。先看效果: 中间的“+”我给了一个旋转动画,看起来还是不错的,有兴趣的同学可以下载Demo看一下。最近准备开发一款新App, 产品也给出了这么一个底部标签导航。于是就开始研究这个样式怎么实现的。常规的做法是粘贴复制…,我就在
原创
发布博客 2016.03.27 ·
17377 阅读 ·
5 点赞 ·
9 评论 ·
20 收藏

文字和自定义图片居中的RadioButton

项目中用到的一个小控件,自带的控件满足不了需求,只能自定义了。 直接看图片: <com.yjy.yijinyi.view.DrawableCenterRadioButton android:layout_marginTop="20dp" android:id="@+id/dd" android:lay
原创
发布博客 2016.01.22 ·
6737 阅读 ·
1 点赞 ·
5 评论 ·
3 收藏

滑动逐渐隐藏导航栏的实现

仿QQ 好友动态 导航栏的实现。随着手指上下滑动,导航栏的背景透明度 跟随变化。裤裤的感觉 有没有。还不知道什么效果的请打开手机QQ 瞅一眼。
原创
发布博客 2015.09.17 ·
4374 阅读 ·
0 点赞 ·
0 评论 ·
13 收藏

滑动逐渐隐藏导航栏的实现

发布资源 2015.09.17 ·
rar
加载更多