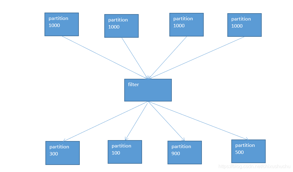
filter示意图

默认情况下,经过了这种filter之后,RDD中的每个partition的数据量,可能都不太一样了。原本每个partition的数据量可能是差不多的。
- 每个partition的数据量变少了,但是在后面进行处理的时候,还是要跟partition数量一样数量的task,来进行处理,有点浪费task 计算资源
- 每个partition的数据量不一样,会导致后面的每个task处理每个partition的时候,每个task要处理的数据量就不同,这个时候很容易发生什么问题?数据倾斜
比如说,第二个partition的数据量才100;但是第三个partition的数据量是900;那么在后面的task处理逻辑一样的情况下,不同的task要处理的数据量可能差别达到了9倍,甚至10倍以上;同样也就导致了速度的差别在9倍,甚至10倍以上。
这样的话呢,就会导致有些task运行的速度很快;有些task运行的速度很慢。这,就是数据倾斜。
针对以上问题,如何解决?减少分区
1、针对第一个问题,我们希望可以进行partition的压缩吧,因为数据量变少了,那么partition其实也完全可以对应的变少。比如原来是4个partition,现在完全可以变成2个partition。那么就只要用后面的2个task来处理即可。就不会造成task计算资源的浪费。(不必要,

最低0.47元/天 解锁文章
2536

被折叠的 条评论
为什么被折叠?



