完整编程作业代码 GitHub 地址:https://github.com/coco-1998-2/Andrew-NG-Machine-Learning-Coursera
100%本地运行通过,不要直接拷贝,debug有问题的时候参考下就好。若是感觉有用,别忘记Star哦~
K-means algorithm 内嵌试题:

Optimization Objective:

Choosing the number of K:

Unsupervised Learning:


表示第i个样本属于的cluster,计算了下距离,离1最近.



Motivation I: Data Compression

解析:数据数量不变,维度降低。


PCA Algorithm:


How to choose K:

PCA:
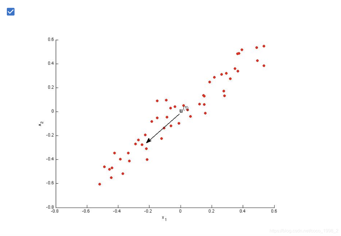
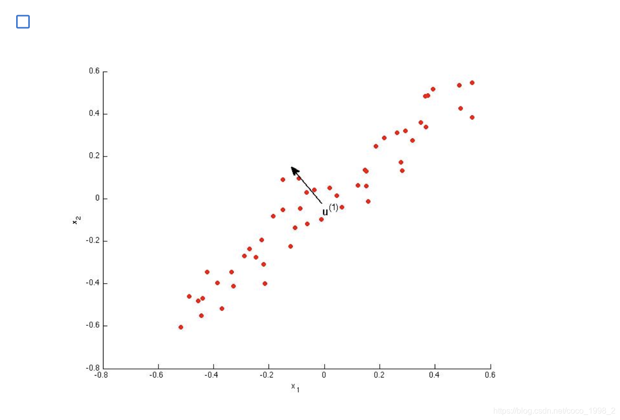
1.Consider the following 2D dataset:










4323

被折叠的 条评论
为什么被折叠?



