一.Vanilla LSTM
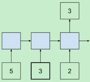
这是在LSTM原始论文中定义的标准的也是最简单的LSTM模型,可以用于解决简单的序列问题,其结构如下图:
1.Keras实现
model = Sequential()
model.add(LSTM(..., input_shape=(...)))
model.add(Dense(...))
2.实例:Echo Sequence Predition Problem
给定输入序列,预测给定time step的输出,类似于:

代码实现:
from random import randint
from numpy import array
from numpy import argmax
import keras
from keras.layers import Dense,LSTM
from keras.models import Sequential
def generate_sequence(length,n_features):
return [randint(0,n_features-1) for _ in range(length)]
# one hot encode sequence
def one_hot_encode(sequence, n_features):
encoding = list ()
for value in sequence:
vector = [0 for _ in range(n_features)]
vector[value] = 1
encoding.append(vector)
return array(encoding)
# decode a one hot encoded string
def one_hot_decode(encoded_seq):
return [argmax(vector) for vector in encoded_seq]
# generate one example for an lstm
def generate_example(length, n_features, out_index):
# generate sequence
sequence = generate_sequence(length, n_features)
# one hot encode
encoded = one_hot_encode(sequence, n_features)
# reshape sequence to be 3D
X = encoded.reshape((1, length, n_features))
# select output
y = encoded[out_index].reshape(1, n_features)
return X, y
#define model
length = 5
n_features = 10
out_index = 2
model = Sequential()
#25 memory units,fully connect layer(10 neurons)
model.add(LSTM(25,input_shape=(length,n_features)))
model.add(Dense(n_features,activation='softmax'))
model.compile(loss='categorical_crossentropy',optimizer='adam',metrics=['acc'])
print(model.summary())
#fit the model
for i in range(10000):
X,y = generate_example(length,n_features,out_index)
model.fit(X,y,epochs=1,verbose=2)
# evaluate model
correct = 0
for i in range(100):
X, y = generate_example(length, n_features, out_index)
yhat = model.predict(X)
if one_hot_decode(yhat) == one_hot_decode(y):
correct += 1
print('Accuracy:%f' %((correct/100)*100.0))
输出为:

Accuracy:100.000000
# prediction on new data
X, y = generate_example(length=5, n_features=10, out_index=2)
yhat = model.predict(X)
print ('Sequence: %s' % [one_hot_decode(x) for x in X])
print ('Expected: %s'% one_hot_decode(y))
print ('Predicted : %s' % one_hot_decode(yhat))
Sequence: [[1, 6, 4, 4, 8]] Expected: [4] Predicted : [4]

1263

被折叠的 条评论
为什么被折叠?



