blender 3d打印
在我的Blender 3D打印入门系列的第1部分中,我介绍了基本的初步步骤,这些步骤为建立自己的3D模型并准备好进行3D打印而设置Blender环境。 在第2部分中,我将研究实际创建要打印的那些模型的过程。 在开始之前,我应该强调,Blender 不是 CAD(计算机辅助设计)工具。 相反,其主要目的是充当艺术家的工具。 Blender根本不具备CAD操作员希望看到的许多精度功能。 也就是说,许多消费者级别的3D打印机也不具有这种精度。 在3D打印和快速原型制作的情况下,Blender最适合以一种可以打印的格式快速获取您的想法,从而使您对“真实的事物”的外观和感觉有所了解。 如果此后需要更精确的工具,则至少要有一个物理对象,以便在使用CAD进行构建时可以参考。
建模工具
Blender在编辑模式下的标准网格建模工具本身具有强大的功能。 每天通过推顶顶点并使用简单的操作(例如拉伸 ( E ), 刀 ( K )和循环剪切 ( Ctrl + R ))创建令人难以置信的模型。 但是,一旦您破解了Blender的一些更高级的工具,一切的可能性就打开了。
当然,对基础建模工具集感到满意仍然很有价值。 尽管有高级工具的强大功能,但仍需要一些标准建模技术来准备要打印的模型。 不过,现在让我们进入那些高级工具。
雕刻
在过去的10年中,3D建模的过程已经从结构化方法演变为更加直观的技术。 我们曾经不得不关心网格中每个顶点的位置以及这些顶点如何连接以形成边缘和面(也称为网格的拓扑 )。 情况不再如此,至少在创建用于3D打印的模型时不再如此。 所有这些都是由于一种称为3D雕刻的技术,Blender内置了它。
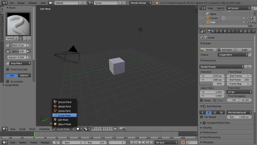
作为一个简单的例子,以Blender的默认场景为例,该场景中有一个孤独的小立方体坐在空白处。 选中多维数据集后,使用3D视图标题中的模式选择菜单切换到雕刻

本文介绍了如何使用Blender进行3D打印,包括建模工具、雕刻和布尔值操作。Blender虽然不是CAD工具,但对于快速创建3D打印模型非常有用。文章详细阐述了雕刻模式和Dyntopo功能,以及如何通过布尔值修改器、BoolTool和HardOps进行硬表面建模。最后,提到了3D打印模型的高级技巧和准备打印的步骤。
最低0.47元/天 解锁文章
453

被折叠的 条评论
为什么被折叠?



