Java程序员在AI大模型时代的机遇与突击学习指南
Java和AI大模型在招聘市场上确实各占半壁江山,但Java程序员的机会依然广阔。
AI的兴起不是取代Java,而是创造新的结合点。
Java在企业级应用、后端开发、安卓生态、金融系统等领域仍占据主导地位,而AI大模型(如大型语言模型)更多聚焦于数据分析、自然语言处理等前沿场景。
Java程序员可以通过提升技能和转型策略,抓住机遇。以下我将逐步分析Java的机会,并提供实用的突击学习路径,帮助你在竞争中脱颖而出。
1. Java的持续市场机会:为什么不必担忧?
- 企业级应用的根基:Java在银行、电商、政府系统中广泛应用,例如Spring框架支撑了全球80%以上的企业后端服务。稳定性、安全性和成熟的生态系统是AI无法替代的。
- 安卓开发的核心:Android应用开发高度依赖Java/Kotlin,移动端需求稳定增长。
- 大数据与云计算整合:Java在Hadoop、Spark等大数据工具中扮演关键角色,与AI模型(如TensorFlow)可以无缝集成。
- 招聘趋势:根据LinkedIn等平台数据,Java岗位需求保持稳定,尤其在二线城市和中型企业,而AI岗位更集中于一线科技巨头。Java程序员可通过“AI+Java”复合技能增加竞争力。
总之,Java不是“过时”,而是“升级”。AI大模型的热潮反而为Java程序员开辟了新的交叉领域,如AI模型部署和工程化实现。
2. 突击学习路径:如何快速提升竞争力?
突击学习需要聚焦核心技能和实践项目,建议在1-3个月内完成。优先顺序为:巩固Java基础 → 学习热门框架 → 结合AI技术 → 实战演练。目标是成为“全栈Java+AI”人才。
-
步骤1: 巩固核心Java技能(1-2周)
- 重点内容:多线程并发、集合框架、JVM优化。确保熟练掌握基础,例如使用$ExecutorService$处理高并发。
- 学习资源:推荐《Java核心技术卷I》书籍,或免费在线课程如B站的“Java高并发实战”。
- 实战练习:每天编码2小时,实现一个简单的多线程任务调度系统,例如模拟银行交易系统。
-
步骤2: 掌握热门框架和工具(2-3周)
- Spring Boot微服务:学习Spring Cloud、Docker容器化,这是企业招聘的热点。例如,用Spring Boot构建RESTful API。
- 数据库集成:强化MySQL、Redis等,结合JPA或MyBatis。
- 学习资源:官网文档或Udemy的“Spring Boot实战”课程。建议每天完成一个小项目,如电商订单管理系统。
-
步骤3: 融入AI技能,实现转型(3-4周)
- 基础AI概念:先学习Python基础(1周),因为AI模型常用Python,但Java可调用。重点理解机器学习基础,例如线性回归和分类算法。
- Java与AI结合:学习Java的AI库,如Deeplearning4j(用于深度学习)或Weka(用于数据挖掘)。例如,用Java部署一个简单的AI模型:
// 示例:使用Deeplearning4j加载预训练模型 MultiLayerNetwork model = ModelSerializer.restoreMultiLayerNetwork("model.zip"); INDArray input = Nd4j.create(new float[]{1.0f, 2.0f}); // 输入数据 INDArray output = model.output(input); // 预测结果 System.out.println("预测输出: " + output); - 学习资源:Coursera的“AI For Everyone”免费课,或GitHub上的Java AI项目案例。每天花1小时研究AI论文摘要(如arXiv),了解如何用Java实现模型推理。
-
步骤4: 实战项目与求职准备(持续进行)
- 构建项目组合:创建一个“AI增强型Java应用”,例如用Spring Boot开发一个智能推荐系统,整合机器学习模型。上传到GitHub作为作品集。
- 求职策略:在招聘网站(如BOSS直聘)筛选“Java+AI”岗位,如AI工程师或后端开发。准备面试时,强调你的Java工程能力和AI学习经历。
- 时间管理:每天投入4-6小时学习,周末做项目复盘。使用番茄工作法保持效率。
3. 关键建议与心态调整
- 机会总结:Java程序员在AI时代反而有优势——工程经验是AI落地的关键。许多公司需要Java人才来部署和维护AI系统。
- 避免误区:不要盲目转行到纯AI;优先“Java为主,AI为辅”。突击学习后,薪资可提升20-30%(根据行业报告)。
- 长期发展:持续关注AI趋势,但深耕Java生态。加入社区如GitHub或知乎群组,交流经验。
Java程序员的机会不是减少,而是转型的契机。通过结构化突击学习,你不仅能守住“半壁江山”,还能抢占AI红利。现在就开始行动吧——从巩固基础到项目实战,每一步都让你更接近高薪岗位!
学习目录

学习内容(59大专题)
Java企业架构体系相关

![]()
Al大模型相关

![]()
HR面试软技能

设计模式相关

并发编程相关

网络IO与Netty相关

互联网三高项目相关

亿级流量多级缓存相关

数据结构算法相关

分布式相关

分布式锁相关

分布式ID相关

核心源码相关

大厂线上故障分析相关

Docker相关

Dubbo相关

ElasticSearch相关

GoLang相关

Java基础核心

JVM核心相关

JVM调优底层相关

Kafka相关

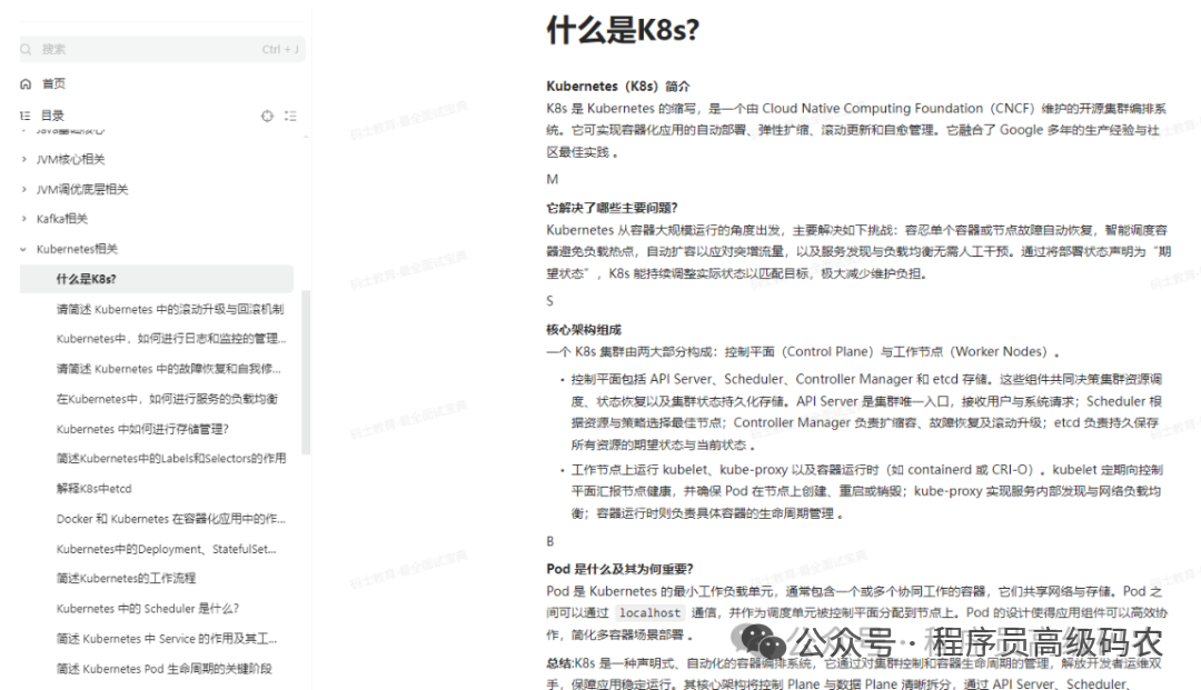
Kubernetes相关

Linux相关

MongoDB相关

MQ相关

MySQL相关

MyBatis相关

MyBatisPlus相关

Neo4j相关

Netty相关

Nginx相关

Oracle相关

postgresql相关

RabbitMQ相关

RocketMQ相关

Redis相关

shardingSphere相关

shiro相关

skywalking相关

Solr相关

Spring相关

SpringBoot相关

SpringCloud相关

SpringMVc源码相关

springSecurity相关

Spring WebFlux相关

领域驱动设计(DDD)相关

任务调度Airflow相关

zookeeper相关

HDFS面试题

MapReduce面试题

Yarn面试题

大数据SQL面试题

Scala面试题

Spark面试题

Tomcat源码

相关网络安全相关

运维/云原生相关

结束语

已经整理成册,需要的同学查看下方名片拿走了!
2924

被折叠的 条评论
为什么被折叠?



