脉冲发生电路是电子电路中常见的一种电路,用于产生一系列脉冲信号。数字选择器是一种重要的电子元件,具有多路输入、单路输出的特点,常用于数据选择和信号调制等应用。下面将介绍如何利用数字选择器搭建一个简单而有效的脉冲发生电路,为电子爱好者和工程师提供一种实用的设计方案。
1. 确定电路需求
在搭建脉冲发生电路之前,首先需要确定电路的需求和功能。例如,确定脉冲信号的频率、占空比、输出电平等参数,以及需要的输入和输出接口。

2. 选择数字选择器
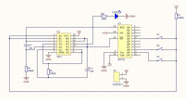
根据电路需求,选择合适的数字选择器。常见的数字选择器包括74HC238、74HC4051等,具有多个输入端和单个输出端,适用于多路信号的选择和切换。
3. 连接电路
根据数字选择器的引脚功能图和电路设计要求,连接电路。通常情况下,将脉冲信号输入到数字选择器的多个输入端,通过控制信号选择特定的输入端输出到单个输出端。
4. 设计控制逻辑
设计控制逻辑电路,用于控制数字选择器的工作状态。可以采用开关、计时器、微控制器等方式生成控制信号,实现对输入信号的选择和切换。
5. 调试和测试
连接电源和信号源,对搭建的脉冲发生电路进行调试和测试。检查输出信号的频率、占空比和波形是否符合设计要求,对电路进行必要的调整和优化。
6. 应用扩展
根据实际需求,对脉冲发生电路进行应用扩展。可以将其应用于数字信号处理、计时器、频率计等各种电子设备中,拓展其功能和应用范围。
利用数字选择器搭建脉冲发生电路是一种常见而有效的设计方法,可以满足各种电子设备对脉冲信号的需求。通过本文的介绍,读者可以了解到如何利用数字选择器构建脉冲发生电路的基本步骤和设计要点,为电子爱好者和工程师提供了一种实用的设计方案。
本文详细介绍了如何通过数字选择器搭建脉冲发生电路,涉及需求确定、器件选择、电路连接、控制逻辑设计、调试测试和应用扩展等步骤,为电子爱好者和工程师提供实用设计方案。
886

被折叠的 条评论
为什么被折叠?



