
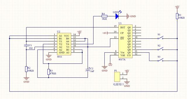
实用设计方案:如何利用数字选择器搭建一个简单有效的脉冲发生电路
通过本文的介绍,读者可以了解到如何利用数字选择器构建脉冲发生电路的基本步骤和设计要点,为电子爱好者和工程师提供了一种实用的设计方案。数字选择器是一种重要的电子元件,具有多路输入、单路输出的特点,常用于数据选择和信号调制等应用。通常情况下,将脉冲信号输入到数字选择器的多个输入端,通过控制信号选择特定的输入端输出到单个输出端。常见的数字选择器包括74HC238、74HC4051等,具有多个输入端和单个输出端,适用于多路信号的选择和切换。连接电源和信号源,对搭建的脉冲发生电路进行调试和测试。


























