一.硬件方案
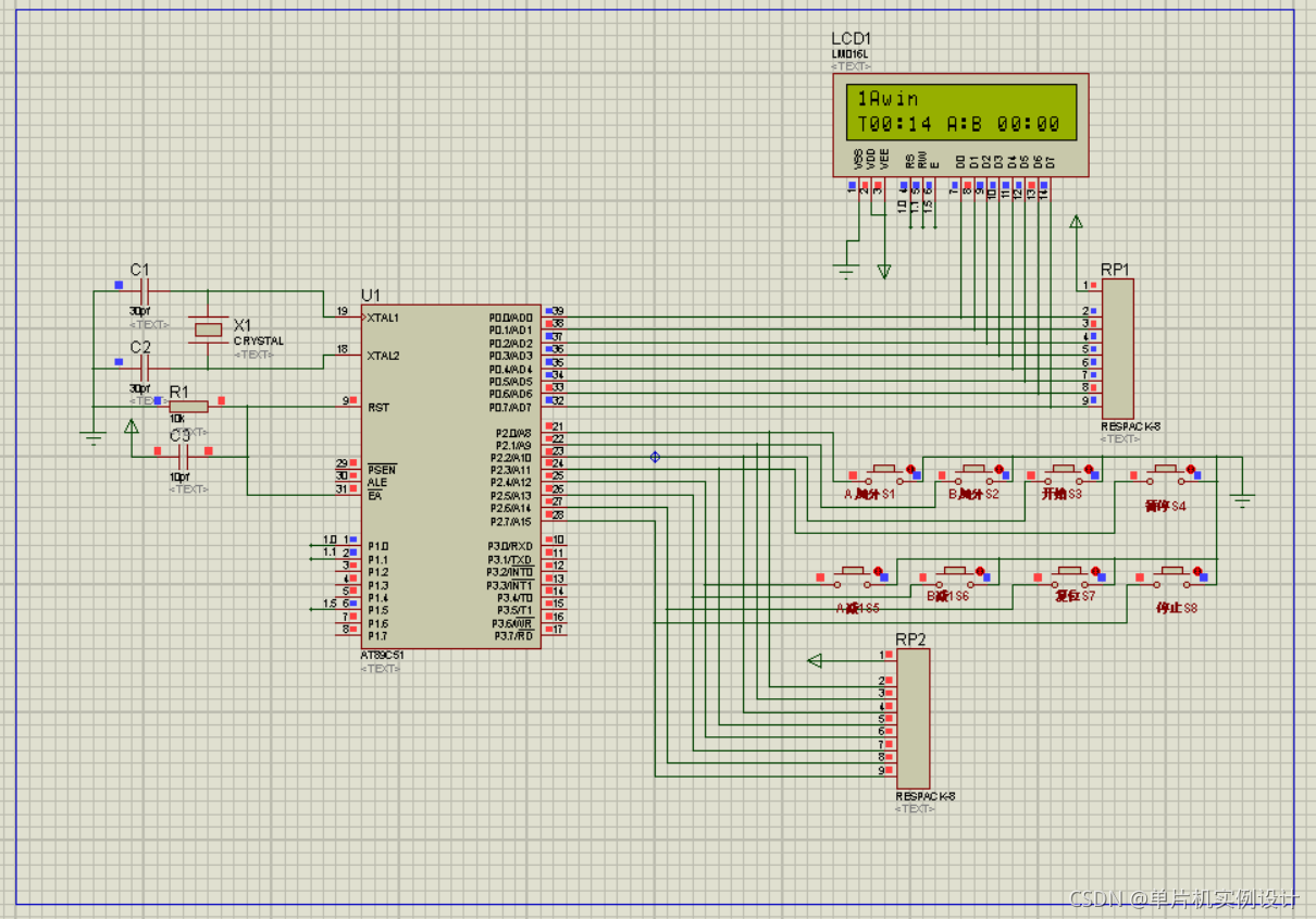
本设计采用单片机AT89C51作为核心元件。本设计由控制系统,显示模块,按键驱动模块3部分组成。主要编写了主程序,中断程序,显示程序功能模块程序等。实现羽毛球计分器功能。电路主要由51单片机+最小系统+LCD1602液晶显示模块+LED指示灯模块+按键模块;
二.设计功能
(1)采用按钮开关实现功能控制,按照设计的功能模块共选用8个按钮开关,分别实现启动、A队加分、A队减分、B队加分、B队减分、暂停、停止、清零功能。
(2)选用LCD1602液晶屏作为显示器件,用于记录两队的分数。

三.设计原理图
Protues仿真图如下:

四.软件设计
主程序源码
void main()
{
EA = 1; //开总中断
ConfigTimer0(1); //配置T0定时1ms
InitLcd1602(); //初始化液晶
while (1)
{
KeyDriver(); //调用按键功能
if(k==1)
LcdInit(); //显示字幕
}
}
/* 按键驱动函数,检测按键动作,调度相应动作函数,需在主循环中调用 */
void KeyDriver()
{
static bit star = 0; //开始比赛
unsigned char but = 0; //胜利标志
static unsigned char cnt = 0; //比赛次数
static unsigned char cnta = 0; //A胜利次数
static unsigned char cntb = 0

最低0.47元/天 解锁文章

1840

被折叠的 条评论
为什么被折叠?



