一.硬件方案
根据恒温箱控制器的功能要求,并结合对51系列单片机软件编程自由度大,可用编程实现各种控制算法和逻辑控制。所以采用AT89C52作为电路系统的控制核心。按键将设置好的温度值传给单片机,通过温度显示模块显示出来。初始温度设置好后,单片机开启输出控制模块,使电热器开始加热,同时将从数字温度传感器DS18B20测量到的温度值实时的显示出来,当加热到设定温度值时,单片机控制声光报警模块,发出声光报警,同时关闭加热器。当自然冷却到设定温度50摄氏度以下时,单片机再次启动加热器,如此循环反复,以达到恒温控制的目的。
主要由51单片机+最小系统+数码管显示模块+数码管驱动模块+温度采集模块+蜂鸣器模块+LED指示灯模块+继电器驱动模块+按键模块;
二.设计功能
(1)采用DS18B20温度传感器测温,测量范围0到99.9摄氏度,精度为0.1摄氏度。
(2)按键可以设置报警值,当温度超过设定的上或下限时,相应的指示灯亮,同时相应的继电器吸合,继电器可以驱动负载(风扇、制冷片、加热管等)。
(3)按键为设置按键、加键和减键。可设置上下限温度控制范围。
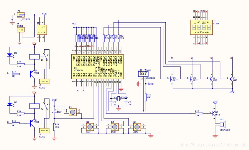
三.设计原理图
(1)原理图主要采用AD软件进行设计,如图:

(2)Protues仿真图如下:

四.软件设计
主程序源码
/*****主函数*****/
void main(void)
{
uint z;
InitTimer(); //初始化定时器
EA=1; //全局中断开关
TR0=1;
ET0=1; //开启定时器0
IT0=1;
IT1=1;
check_wendu();
// check_wendu();
for(z=0;z

最低0.47元/天 解锁文章
1743

被折叠的 条评论
为什么被折叠?



