
基于51单片机太阳能风能风光互补路灯控制器
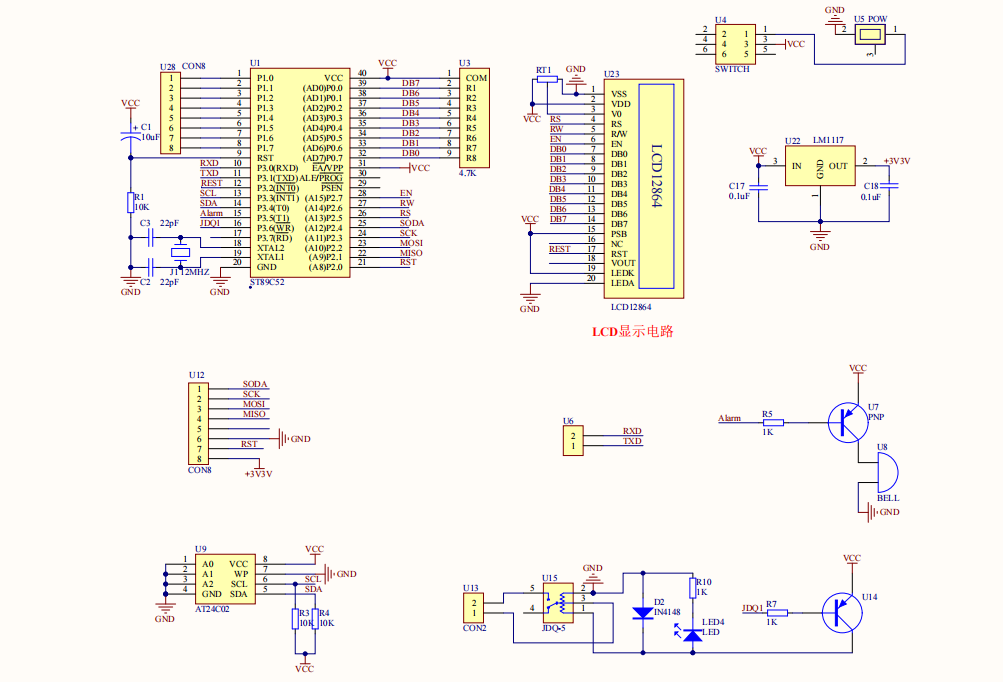
本设计由STC89C52单片机电路+太阳能电池板电路+风机发电电路+锂电池充电保护电路+升压电路+稳压电路+光敏电阻电路+4位高亮LED灯电路+2档拨动开关电路+电源电路设计而成。(5)路灯控制分为手动模式和自动模式,手动模式下可以自由的开灯或者关灯,自动模式下通过光敏电阻根据光照强度自动控制灯的开和关。资料链接:https://pan.baidu.com/s/1VfdaeZ32UaY4Sp9Wp5QS6A?(1)采用风机和太阳能电池板给锂电池充电,具有充电保护电路和稳压电路。




























