
建设背景
如同机械时代的蒸汽机、电气时代的发电机、信息时代的计算机和互联网,人工智能正成为推动人类进入智能时代的决定性力量,全球产业界已认识到人工智能技术引领新代产业变革的重大意义,纷纷抢滩布局人工智能创新生态,世界主要发达国家均把人工智能作为提升国家竞争力,维护国家安全的重大战略,力图在国际科技竞争中掌握制高点、主导权。
建设目标
在新工科建设与人工智能技术蓬勃发展的大背景下,以控制科学为核心的自动化等相关专业,亟需专业重塑与优化,控制科学迈向智能时代。拟建设的智能控制实验室,要求实践教学设备不仅能够完成自动控制原理、现代控制理论、智能控制实验;同时也能够完成人工智能(深度学习+强化学习)实验,让控制科学教学与新一代人工智能技术紧密结合,激发学生兴趣,培养学生思考和系统解决问题能力,培养符合国家战略需求的高素质、创新性、复合型人才。
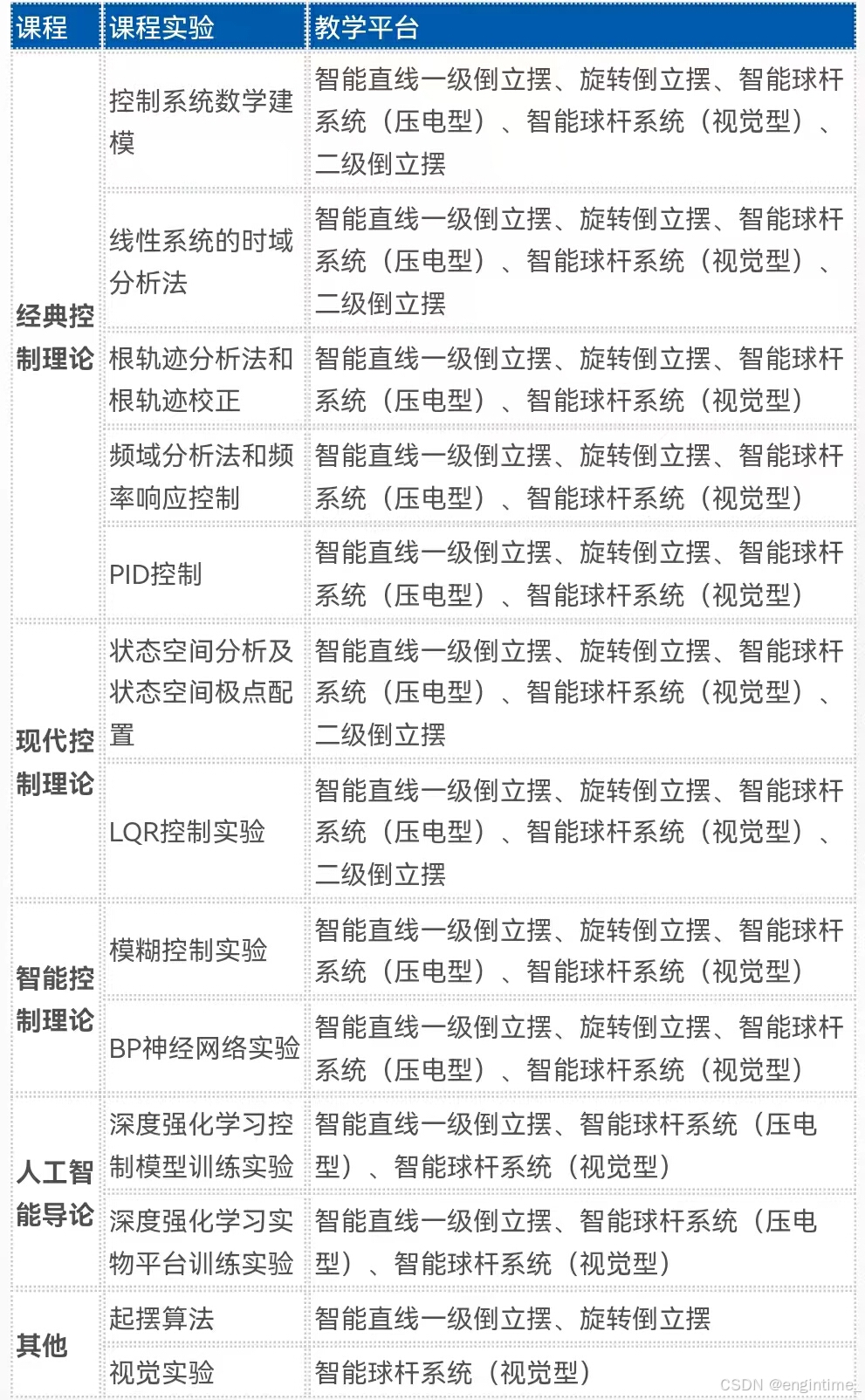
实践教学平台配置及适用课程
配套设备为智能型倒立摆/智能球杆系统,通过倒立摆、球杆系统这种经典工程对象模型,完成自动控制原理、现代控制理论、智能控制、人工智能等相关教学实验。

预期成效
实践教学效益
支持课程包括:自动控制原理、现代控制理论、智能控制、人工智能基础、机器学习、Python编程等;可支持自动化、机电等专业实践教学。
科研创新效益
聚焦专业课程核心知识点。包括系统建模、仿真验证、实物验证,结合人工智能先进知识,可做控制原理、深度强化学习创新研究。
人才培养效益
把控制科学与新一代人工智能技术技术相结合,激发学生兴趣,引导学生系统思考和解决问题,有助于新工科人才培养。
社会服务效益
实物平台与虚拟仿真实验软件实现随动效果;基于强化学习的控制模型训练与实物平台部署看到见,激发兴趣,展示性好,可用于控制原理、人工智能、数字孪生先进技术的科普教育。

被折叠的 条评论
为什么被折叠?



