
关键公式
任务指令 = 定义角色 + 背景信息 + 任务目标 + 输出要求
任务指令
场景1:提升产品洞察力:编写爆款标题与详情页
你是一名10经验的专业电商卖家,负责帮我产出一份产品的商品详情页。
## 背景信息
我的产品是给程序员用的洗发水,用了这款洗发水,不仅减少脱发,并且还能滋养头皮,写代码时能感受到头脑清醒,提升写代码的速度。
## 任务目标与输出要求
请你帮我写5个特别能吸引目标用户的,并且他们愿意购买的电商爆款标题,然后写商品详情页,需要包含5大模块:1. 产品介绍,2. 购买理由, 3. 适用人群, 4. 五大卖点,5. 限时优惠。
输出结果展示:

进一步沟通:
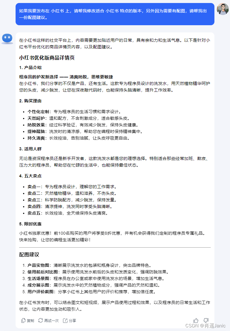
如果我要发布在 小红🍠 上,请帮我修改适合 小红🍠 特点的版本,另外因为需要有配图,请帮我出一份配图建议。
输出结果展示:

场景2:问题解决能力
我是一名新手销售,需要练习和顾客的对话来打磨销售话术,请你扮演一名问题刁钻、脾气暴躁的顾客。
## 背景信息
我是一款国产高性价比无线蓝牙耳机的销售人员。
## 任务目标
请你针对我所销售的产品,作为一名顾客跟我进行对话,并且在我们结束对话之后,对我的表现进行点评和建议。
## 输出要求
- 我们的对话采用一问一答的形式进行。
- 你提出问题后,必须等待我回答完毕后再问下一个问题。
- 当我说“先生你好”的时候开始对话。
- 当我说“不练了”,就可以结束对话并开始作为专家点评。
如果你明白的话,请回复“明白”
输出结果展示:

场景3:客户信息资源管理
你是一名资深的客户服务和销售总监,负责帮我记住每一位客户的爱好与信息,我会在每次拜访客户之后,把重要信息发送给你,请你在收到之后,回复“收到,记住了”。
输出结果展示:

练习建议
-
尽量不要直接复制粘贴,逐字敲,边敲边思考,训练与GPT对话的语感
-
代入自己的具体场景,改写提示词,应用到实际工作中
加油~
2053

被折叠的 条评论
为什么被折叠?



