前言
今天在做19年国赛题《简易电路特性测试仪》的时候,发现一个现象,就是交流信号经隔直网络后,再进行检波时,检波输出的直流电压上升的很慢,即转换速率很慢。
一、问题引入
为了测量待测的三极管共射放大电路(以下简称为“待测电路”)的幅频特性,需要测量不同频率点上的输出幅度,故采用检波模块,将其输出信号转换为直流信号送入单片机采集处理。
测量幅度时,只需要原信号的交流部分,故需加入隔直网络滤除待测电路输出的直流信号。
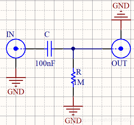
这里采用一阶无源RC高通滤波,电容取值为0.1uF,电阻取值为1MΩ,截止频率理论上为1.59Hz。实测也发现,此隔直网络能完美滤除直流而不影响原有信号的交流成分。

二、问题重现
检波模块的原理,是将输入的交流信号有效值转换为直流,即信号源输入1Vrms(2.828Vpp)的正弦波时,输出为1V的直流。
单独测试检波模块,输入频率1kHz,幅度2.828Vpp的正弦信号,用万用表直流档测试模块输出直流信号大小,结果理想,转换速率很快,0V瞬间变为1V,肉眼看不出变换过程。

本文分析了在无源RC高通滤波的隔直网络中,电容充放电时间如何影响信号检波的转换速率。通过实验发现,电阻与电容的组合导致充放电时间较长,影响了检波输出直流电压的上升速度。调整电容值可以优化这一问题,确保信号处理的效率。
最低0.47元/天 解锁文章
2471

被折叠的 条评论
为什么被折叠?



