harrype
码龄3年
关注
提问 私信
  • 博客:14,821
    14,821
    总访问量
  • 7
    原创
  • 469,165
    排名
  • 75
    粉丝
  • 0
    铁粉
  • 学习成就
IP属地以运营商信息为准,境内显示到省(区、市),境外显示到国家(地区)
IP 属地:广东省
  • 加入CSDN时间: 2021-08-03
博客简介:

harrype的博客

查看详细资料
  • 原力等级
    成就
    当前等级
    2
    当前总分
    115
    当月
    1
个人成就
  • 获得122次点赞
  • 内容获得20次评论
  • 获得151次收藏
  • 代码片获得155次分享
创作历程
  • 4篇
    2024年
  • 3篇
    2023年
成就勋章
创作活动更多

如何做好一份技术文档?

无论你是技术大神还是初涉此领域的新手,都欢迎分享你的宝贵经验、独到见解与创新方法,为技术传播之路点亮明灯!

353人参与 去创作
  • 最近
  • 文章
  • 代码仓
  • 资源
  • 问答
  • 帖子
  • 视频
  • 课程
  • 关注/订阅/互动
  • 收藏
搜TA的内容
搜索 取消

(快速入门)sql语句中的select,在orclexe数据库,以及pl/sql中具体实现

本文运行的sql文件链接:https://pan.baidu.com/s/1xkpgbJSk4dDDfHJfzaWrIg?pwd=ea11提取码:ea11使用前请先导入,我在plsql安装分享的sql文件,具体使用看我之前安装plsql的教程链接:https://pan.baidu.com/s/1Vj6UsfjNDWawp9ZoCplZAA?pwd=ea11提取码:ea11。
原创
发布博客 2024.01.11 ·
1081 阅读 ·
28 点赞 ·
0 评论 ·
19 收藏

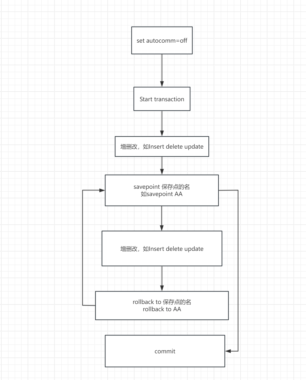
(适合新手上机)关于navicat基本使用,以及sql的事务的基础使用方法

在以demo用户连接下创建数据库,右键-新建数据库,选上后点确定。
原创
发布博客 2024.01.10 ·
3226 阅读 ·
16 点赞 ·
0 评论 ·
19 收藏

(适合新手)oraclexe在plsql下的使用

链接:https://pan.baidu.com/s/1Vj6UsfjNDWawp9ZoCplZAA?pwd=ea11提取码:ea11打开plsql的文件夹,点击plsqldevx1201x64.msi,这个是安装包,直接往下安装即可2.汉化plsql,找到plsql的安装位置选择到我的是默认C:\Program Files\PLSQL Developer 12,选上plsql文件夹即可。
原创
发布博客 2024.01.05 ·
575 阅读 ·
10 点赞 ·
1 评论 ·
7 收藏

(非常适合新手)安装Oraclexe,以及ORA-01031: insufficient privileges While trying / as sysdba,权限不足的错误解决办法,见3.6

1.第一步,一定要用win的专业版,普通版的用户没有超级管理员权限,也没有用户和组,设置不了超级管理员,提一嘴,win11下的账户,显示管理员(这玩意一点用没有,不是真的有管理员权限​​​​2.在设置-系统-激活里试试这两个​更改产品密钥里输入升级完成后,就算未验证,也是可以一直用的,不会有任何影响,如果想升级永久,可以见这篇文章(https://zhuanlan.zhihu.com/p/637930518?utm_id=0)
原创
发布博客 2024.01.05 ·
1149 阅读 ·
23 点赞 ·
1 评论 ·
19 收藏

(非常常见)在ubuntu中使用matlab遇到的常见问题,Failed to load module “canberra-gtk-module“,和failed to open zink

1.第一种情况是刚上手ubuntu,从来没安装过libcanberra的模块,还有就是安装了但是还是出现这个问题,这是由于ubuntu特有的问题,由于库的版本不一,在启动时系统无法去分配库,和上面的问题一样,都是通过创建软连接修复的。可以看到缺少canberra-gtk-module模块,这是一个GKT+模块,用来支持licanberra库,在使用matlab时可以在触发某些事件,及时发出声音提示,比如输入某些错误数据时,或者无法运行时警告。---查看主目录可用以下的两条命令。完成以后便正常启动了。
原创
发布博客 2023.12.28 ·
2002 阅读 ·
10 点赞 ·
3 评论 ·
24 收藏

(入门向)在Ubuntu22.04.3安装Matlab2021b,以及无法安装在当前目录下的解决办法(见最后)

还有这个/usr/local是只读状态,我试过sudo chmod..去改那个文件的读,结果还是安装不了,我不是这个默认路径,因为它文件夹还是只读,于是我在matlab2021b下创了一个bin,并选上。输入完成后,依次按y,因为里面有三个文件,他会让你确定3次密码,直接yyy跳过即可。你可能会遇到装不下的情况,这个软件占30g,可是你分配给虚拟机就剩10g。,于是我去Downloads下建了一个matlab2021b文件夹,果然好使,3).此时,会提示你输入密码,因为这个rar是有密码的,
原创
发布博客 2023.12.27 ·
5806 阅读 ·
24 点赞 ·
14 评论 ·
53 收藏

Ubuntu如何扩容

本来我想安装个matlab在上面,发现硬盘容量不足,以为把虚拟机的硬盘容量提升就可以了,结果还是之前50g。当文件挂载为只读状态,无法调整其大小,卸载文件系统或重新挂载为读写状态。重点来了,我去查了下这个分区要先umount(解除挂载)或者称卸载,至此,已经可以调整大小了,滑动最上面的长条,调成想要的大小就可以了。mount 表示挂载指令 表示文件系统链接在文件系统目录树下。后面那部分表示挂载选线,remount重新挂,rw读写。然后百度一下,下了个gparted,过程如下。表示重新挂载为写入状态。
原创
发布博客 2023.12.27 ·
956 阅读 ·
11 点赞 ·
1 评论 ·
11 收藏