hd51cc
码龄7年
关注
提问 私信
  • 博客:173,216
    社区:121
    问答:40
    视频:16
    173,393
    总访问量
  • 166
    原创
  • 439,639
    排名
  • 297
    粉丝
  • 0
    铁粉
  • 学习成就
IP属地以运营商信息为准,境内显示到省(区、市),境外显示到国家(地区)
IP 属地:浙江省
  • 加入CSDN时间: 2018-04-11
博客简介:

hd51cc的博客

查看详细资料
  • 原力等级
    成就
    当前等级
    4
    当前总分
    913
    当月
    3
个人成就
  • 获得333次点赞
  • 内容获得14次评论
  • 获得700次收藏
  • 代码片获得344次分享
创作历程
  • 18篇
    2024年
  • 9篇
    2023年
  • 45篇
    2022年
  • 95篇
    2021年
  • 1篇
    2020年
成就勋章
TA的专栏
  • solidworks PDM
    9篇
  • c++
    24篇
  • Python
    23篇
  • Binding
    7篇
  • MVVM
    1篇
  • 图形和动画
    4篇
  • 模板
    1篇
  • WPF资源Resource
    2篇
  • WPF的事件和命令
    4篇
  • WPF
    3篇
  • UI控件相关类
    11篇
  • UI①Pannel族控件
    6篇
  • UI②Content族控件
    10篇
  • UI③HeaderedContentControl族控件
    3篇
  • UI⑥Control族控件
    10篇
  • UI④ItemsControl族控件
    7篇
  • UI⑤HeaderedItemsControl族控件
    1篇
  • UI⑦FrameworkElement族控件
    4篇
  • UI⑧ Decorator族
  • SolidWorks
    22篇
创作活动更多

仓颉编程语言体验有奖征文

仓颉编程语言官网已上线,提供版本下载、在线运行、文档体验等功能。为鼓励更多开发者探索仓颉编程语言,现诚邀各位开发者通过官网在线体验/下载使用,参与仓颉体验有奖征文活动。

368人参与 去创作
  • 最近
  • 文章
  • 代码仓
  • 资源
  • 问答
  • 帖子
  • 视频
  • 课程
  • 关注/订阅/互动
  • 收藏
搜TA的内容
搜索 取消

完成源示例

本主题演示如何创作和使用自己的完成源类,类似于 .NET 的。
原创
发布博客 2024.01.14 ·
526 阅读 ·
10 点赞 ·
0 评论 ·
6 收藏

通过 C++/WinRT 实现高级并发和异步

例如 Windows::UI::Core::CoreDispatcher、Windows::System::DispatcherQueue 或 Microsoft::UI::Dispatching::DispatcherQueue。然后,你可以回到协同程序所在的位置,在应用程序中完成异步的或基于消息的工作流。wait_for 在接口上使用 std::chrono::duration,但它有一个受限范围,该范围小于 std::chrono::duration 提供的值(大约为 49.7 天)。
原创
发布博客 2024.01.14 ·
1423 阅读 ·
16 点赞 ·
0 评论 ·
27 收藏

使用 C++/WinRT 执行并发和异步操作

co_await为了简单起见,本介绍主题中的大多数代码示例演示了项目。本主题中后面的代码示例使用协同例程,但为方便起见,控制台应用程序示例还会在退出前继续使用阻止性的函数调用,这样应用程序就不会在显示其输出之前退出。不要通过 UI 线程这样做(调用阻止性的函数), 而应使用co_await语句。主题介绍了将要在 UI 应用程序中使用的技术。本简介性主题介绍了可通过创建和使用 Windows 运行时异步对象的部分方式。阅读本主题后,如需其他技术,尤其是将要在 UI 应用程序中使用的技术,另请参阅。
原创
发布博客 2024.01.14 ·
1186 阅读 ·
14 点赞 ·
0 评论 ·
21 收藏

使用 C++/WinRT 的集合

在内部,Windows 运行时集合具有大量复杂的移动部件。但要将集合对象传递到 Windows 运行时函数,或要实现自己的集合属性和集合类型时,中有函数和基类可以提供支持。这些功能消除复杂性,并节省大量时间和精力上的开销。是由元素的任意随机访问集合实现的 Windows 运行时接口。如果要自己实现 IVector,还需要实现和。即使需要自定义的集合类型,也需要做大量工作。
原创
发布博客 2024.01.14 ·
1117 阅读 ·
18 点赞 ·
0 评论 ·
17 收藏

在 C++/WinRT 中创作事件

本主题基于 Windows 运行时组件和使用方应用程序(主题演示如何生成)。以下是此主题添加的新功能。
原创
发布博客 2024.01.14 ·
1022 阅读 ·
18 点赞 ·
0 评论 ·
22 收藏

在 C++/WinRT 中使用委托处理事件

本主题介绍了如何使用注册和撤销事件处理委托。可以使用任何标准 C++ 函数类对象来处理事件。
原创
发布博客 2024.01.14 ·
1030 阅读 ·
20 点赞 ·
0 评论 ·
27 收藏

使用 C++/WinRT 的错误处理

本主题讨论了处理使用编程时出现的错误的策略。更多常规信息和背景,请参阅。
原创
发布博客 2024.01.14 ·
1095 阅读 ·
22 点赞 ·
0 评论 ·
23 收藏

使用 C++/WinRT 创作 API

所有这些都需要你的类进行注册并且你的模块实现。
原创
发布博客 2024.01.14 ·
1190 阅读 ·
18 点赞 ·
0 评论 ·
17 收藏

通过 C++/WinRT 使用 API

Windows::Security::Cryptography::Certificates 中的类型需要父 Windows::Security::Cryptography 命名空间中的类型;该命名空间中的类型可能需要其自己的父 Windows::Security 中的类型。在有了 C++/WinRT 投影类型值后,你可以将其视为实际 Windows 运行时类型的实例,因为它具有所有相同的成员。当你希望实际使用 在无关命名空间中声明的类型(实例化、调用方法等)时,你必须包括该类型的相应的命名空间标头文件。
原创
发布博客 2024.01.13 ·
1189 阅读 ·
21 点赞 ·
0 评论 ·
17 收藏

通过 C++/WinRT 将值装箱到 IInspectable 和对其取消装箱

不仅可对标量值进行装箱和取消装箱,。是 Windows 运行时 (WinRT) 中每个运行时类的根接口。这类似于位于每个 COM 接口和类的根处的;而且类似于位于每个类的根处的 System.Object。换言之,可向任何运行时类的实例传递需要 IInspectable 的函数。但是你无法将标量值(如数值或文本值)直接传递到此类函数,也不能直接传递数组。相反,标量或数组值需要封装到引用类对象内。该封装过程称为对值进行装箱。
原创
发布博客 2024.01.13 ·
1018 阅读 ·
19 点赞 ·
0 评论 ·
20 收藏

标准 C++ 数据类型和 C++/WinRT

借助,可以使用标准 C++ 数据类型(包括某些 C++ 标准库数据类型)调用 Windows 运行时 API。可以将标准字符串传递到 API(请参阅),还可以将初始值列表和标准容器传递到 API,这些 API 需要语义上等价的集合。
原创
发布博客 2024.01.13 ·
1156 阅读 ·
15 点赞 ·
0 评论 ·
22 收藏

C++/WinRT 中的字符串处理

利用,你可以使用 C++ 标准库宽字符串类型(如 std::wstring)调用 Windows 运行时 API注:不要使用窄字符串类型,例如 std::stringC++/WinRT 确实有名为的自定义字符串类型(在 C++/WinRT 基础库中定义)。这是 Windows 运行时构造函数、函数和属性实际上采用并返回的字符串类型。但在很多情况下(由于 hstring 的转换构造函数和转换运算符),你可以选择是否要注意客户端代码中的 hstring。
原创
发布博客 2024.01.13 ·
1082 阅读 ·
14 点赞 ·
0 评论 ·
18 收藏

C++/WinRT 入门

本主题将会根据新的项目演练一个简单的代码示例。
原创
发布博客 2024.01.13 ·
1608 阅读 ·
21 点赞 ·
0 评论 ·
20 收藏

C++/WinRT 简介

在 C++/WinRT 编程中,你可以使用标准 C++ 语言功能以及标准 C++ 数据类型和 C++/WinRT,包括一些 C++ 标准库数据类型。但你还会在投影中发现一些自定义数据类型,并且可以选择使用它们。例如,我们使用C++/WinRT 入门中快速入门代码示例中的。是你可能在某个时间使用的另一个类型。但你不太可能直接使用之类的类型。或者,你可以选择不使用它,这样就可以在等效类型出现在 C++ 标准库中时不用更改任何代码。警告。
原创
发布博客 2024.01.13 ·
1319 阅读 ·
16 点赞 ·
0 评论 ·
14 收藏

C++/WinRT

是 Windows 运行时 (WinRT) API 的完全标准新式 C++17 语言投影,以基于标头文件的库的形式实现,旨在为你提供对新式 Windows API 的一流访问。利用 C++/WinRT,你可以采用任何符合标准的 C++17 编译器创作和使用 Windows 运行时 API。这包括神奇静态变量、空基类、若要通过 C++ 创作和使用 Windows API,可使用 C++/WinRT。删除以及最新版本的 Visual C++ 中的很多专门用于改善 C++/WinRT 的性能的更新的优化。
原创
发布博客 2024.01.13 ·
553 阅读 ·
7 点赞 ·
0 评论 ·
10 收藏

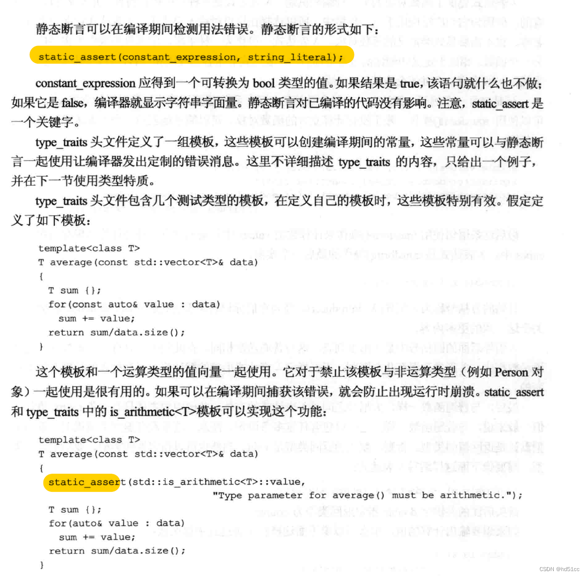
类型特质和静态断言

可以转换为布尔值的整型常量表达式。如果计算出的表达式为零 (false),则显示参数,并且编译失败,并出现错误。如果表达式不为零 (true),则 static_assert声明无效。当参数为零时显示的消息。该消息是编译器的中的一个字符串;即,不是。注解声明的参数表示软件断言。软件断言指定在程序的某个特定点应满足的条件。如果条件为 true,则 static_assert声明无效。如果条件为 false,则断言失败,编译器在参数中显示消息,并且编译失败,出现错误。
原创
发布博客 2024.01.11 ·
352 阅读 ·
8 点赞 ·
0 评论 ·
7 收藏

C++ λ表达式

λ表达式提供了函数对象的另一种编程机制。
原创
发布博客 2024.01.11 ·
434 阅读 ·
6 点赞 ·
0 评论 ·
9 收藏

C++智能指针

智能指针是一种模板类型的对象。给动态分配内存的对象使用智能指针意味着不再需要使用delete,并避免内存泄漏。
原创
发布博客 2024.01.11 ·
348 阅读 ·
6 点赞 ·
0 评论 ·
9 收藏

Task Add-in Sample (C#)

对EdmCmdType.EdmCmd_TaskSetup、EdmCmd_TaskSetupButton、EdmCmd_TaskRun、EdmCmd_TaskDetails进行处理。任务 -> 任务列表 -> 选择任务 -> 选择细节,消息类型为EdmCmdType.EdmCmd_TaskDetails 这一步不清楚为什么有时候触发不了函数。注意: 若要填充下面的 GUID 属性,请在 IDE 中单击“工具”>“创建 GUID”,选择“用复制的字符串替换 [Guid("")]。
原创
发布博客 2023.06.11 ·
1098 阅读 ·
0 点赞 ·
0 评论 ·
2 收藏

Task Add-in demo

发布资源 2023.06.11 ·
rar
加载更多