

个人名片:
🐅作者简介:一名大二在校生,热爱生活,爱好敲码!
\ 💅个人主页 🥇:holy-wangle
➡系列内容: 🖼️ tkinter前端窗口界面创建与优化
🖼️ Java实现ATP小系统
✨个性签名: 🍭不积跬步,无以至千里;不积小流,无以成江海
从这一篇文章开始,我决定我要每天最少刷一道算法题目,我的题目现在暂时来源于LeetCode,后续可能还会去牛客网等等进行学习算法题目,有兴趣,或者已经在刷的大牛希望多多指教我,好吗?靓仔靓女们!!!
话不多说,下面我们的算法题目。
题目:给你两个 非空 的链表,表示两个非负的整数。它们每位数字都是按照 逆序 的方式存储的,并且每个节点只能存储 一位 数字。
请你将两个数相加,并以相同形式返回一个表示和的链表。
你可以假设除了数字 0 之外,这两个数都不会以 0 开头。
提示(要求):
- 每个链表中的节点数在范围
[1, 100]内0 <= Node.val <= 9- 题目数据保证列表表示的数字不含前导零
示例 1:

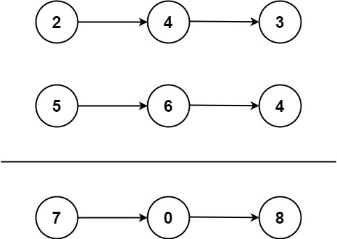
输入:l1 = [2,4,3], l2 = [5,6,4] 输出:[7,0,8] 解释:342 + 465 = 807.
从题目来看,就是给两个非空链表来里面存储两个整数,每个节点存储一位数,然后把这两个链表相加起来(意思就是把两个整数加起来后的数,用链表来存储这个数),得到一个它们求和后的链表。
我的思路:因为每个节点都可以存储一位数而且是逆序存储的,所以我们可以遍历这个列表,然后把相应的位数相加,如果大于10,就产生进位,把这个进位数保存下来,然后一直循环,循环到两个链表(或者其中一个)指向null的时候或者carry进位值为0的时候,就证明我们的相加可以结束了,这个时候结束我们的循环即可!
当然还有更多思路,我这里提供一种而已。
下面是java代码的实现:
package com;
/*
给你两个非空 的链表,表示两个非负的整数。它们每位数字都是按照逆序的方式存储的,并且每个节点只能存储一位数字。
请你将两个数相加,并以相同形式返回一个表示和的链表。
你可以假设除了数字 0 之外,这两个数都不会以 0开头。
*/
// 运用的迭代循环的思想
// 创建一个ListNode节点
class ListNode { //类名 :Java类就是一种自定义的数据结构
int val; //成员变量:数值
ListNode next; //对象 :引用下一个节点对象。在Java中没有指针的概念,Java中的引用和C语言的指针类似
public ListNode() {
}
public ListNode(int val){ //一个参数的构造方法
this.val=val; //把接收的参数赋值给当前类的val变量
}
public ListNode(int val, ListNode next) { this.val = val; this.next = next; }//这个就是包含两个参数的构造方法
}
class ListTable{
public ListNode addTwoNumber(ListNode l1,ListNode l2){
// 哨兵节点
ListNode dummy = new ListNode();
ListNode cur = dummy;
int carry = 0 ;// 进位
// l1或者l2为空时,就是有一方已经到达了链表尽头,不用继续迭代了;或者进位为空时,也不需要继续了
while(l1 != null || l2 != null || carry != 0)
{
if (l1 != null)
{
carry += l1.val;
}
if (l2 != null)
{
carry += l2.val;
}
// 如果产生了进位,先把产生了进位后的余数,就是对应的比进位的权重要低一位的低位数;
//eg: carry = 14, 进位为1,低位数为4
// 存储新的一位数
cur = cur.next = new ListNode(carry % 10);
// 新的进位
carry = carry / 10;
if (l1 != null)
{
l1 = l1.next; // 指向写一个节点
}
if (l2 != null)
{
l2 = l2.next; // 指向写一个节点
}
}
// 返回哨兵位指向的我们需要的链表的头节点,dummy就是我们的答案链表
return dummy.next;
}
}

感谢各位的观看,创作不易,能不能给哥们来一个点赞呢!!!
好了,今天的分享就这么多了,有什么不清楚或者我写错的地方,请多多指教!
私信,评论我呗!!!!!!
关注我下一篇不迷路哦!
891

被折叠的 条评论
为什么被折叠?



