本文描述后端项目中如何进行分层,以及分层领域模型简化
一. 如何分层
1. 阿里规范
阿里的编码规范中约束分层逻辑如下:
- 开放接口层:可直接封装 Service 方法暴露成 RPC 接口
- 通过 Web 封装成 http 接口;
- 进行网关安全控制、流量控制等。
Service 层: 相对具体的业务逻辑服务层,一般不可复用
Manager层: 通用业务处理层,它有如下特征:
- 对第三方平台封装的层,预处理返回结果及转化异常信息;
- 对Service层通用能力的下沉,如缓存方案、中间件通用处理;
- 与DAO层交互,对多个DAO的组合复用。
- DAO 层: 数据访问层,与底层 MySQL、Oracle、Hbase 进行数据交互。
2. 具体案例分析
下面介绍一下具体业务中应该如何实现分层。
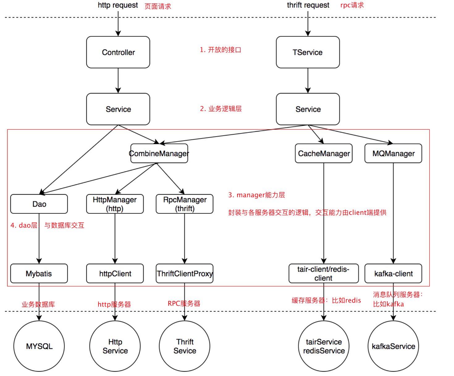
rpc框架选用的是thrift作用和controller层类似
分层描述
最上层controller和TService是我们阿里分层规范里面的第一层:轻业务逻辑,参数校验,异常兜底。通常这种接口可以轻易更换接口类型,所以业务逻辑必须要轻,一般不做具体逻辑(接口可抽离给其他client调用)。
如果业务逻辑过多的放到controller层,当接口开放成rpc接口时,controller的逻辑需要复制一遍。所以我们需要把业务编排逻辑都得放进service中去做。Service:业务层,
复用性较低,这里推荐每一个controller方法都得对应一个service,不要把业务编排放在controller中去做。Mannager(或者我们说的commons层):
可复用逻辑层。 这里的Mannager可以是单个服务的,比如我们的cache,mq等等,当然也可以是复合的,当你需要调用多个Mannager的时候,这个可以合为一个Mannager,比如逻辑上的连表查询等。如果是httpMannager或rpcMannager需要在这一层做一些数据转换DAO:数据库访问层。 主要负责“操作数据库的某张表,映射到某个java对象”,dao应该
只允许自己的Service访问,其他Service要访问我的数据必须通过对应的Service。
二. 分层领域模型的转换
1. 阿里规范
在阿里巴巴编码规约中列举了下面几个领域模型规约:
- DO(Data Object):与数据库表结构一一对应,通过DAO层向上传输数据源对象。
- DTO(Data Transfer Object):数据传输对象,Service或Manager向外传输的对象。
- BO(Business Object):业务对象。由Service层输出的封装业务逻辑的对象。
- AO(Application Object):应用对象。在Web层与Service层之间抽象的复用对象模型,极为贴近展示层,复用度不高。
- VO(View Object):显示层对象,通常是Web向模板渲染引擎层传输的对象。
- Query:数据查询对象,各层接收上层的查询请求。注意超过2个参数的查询封装,禁止使用Map类来传输。
领域模型对应到各个分层
| 序号 | 层次 | 领域模型 |
|---|---|---|
| 1 | Controller/TService | VO/DTO |
| 2 | Service/Manager | AO/BO |
| 3 | DAO | DO |
2. 模型种类简化分析
如上阿里规范中,每一个层基本都自己对应的领域模型,在一次请求中,一个对象可能在不同层中出现3-4次转换,返回的时候同样也会出现3-4次转换,这样在一次完整的请求-返回会出现很多次对象转换。如果这么设计模型,不光会产生资源浪费,而且会增加开发复杂度。
所以这里提出如下模型种类简化逻辑:
- 允许Service/Manager可以操作
数据领域模型,对于这个层级来说,本来自己做的工作也是做的是业务逻辑处理和数据组装。- Controller/TService层的领域模型不允许传入DAO层,这样就不符合职责划分了。
- 同理,不允许DAO层的数据传入到Controller/TService。

三. 小结
- 业务分层对于代码规范是比较重要,决定着以后的代码是否可复用,是否职责清晰,边界清晰。
- 当然这种分层其实见仁见智,总的来说只要满足职责逻辑清晰,后续维护容易,就是好的分层。
参考:
https://juejin.cn/post/6844903636334542856

本文介绍后端项目的分层架构及领域模型简化方法。遵循阿里规范,解析各层职责:开放接口层提供服务入口,Service层处理业务逻辑,Manager层封装复用逻辑,DAO层负责数据访问。并探讨领域模型转换,提出模型种类简化策略。

657

被折叠的 条评论
为什么被折叠?



