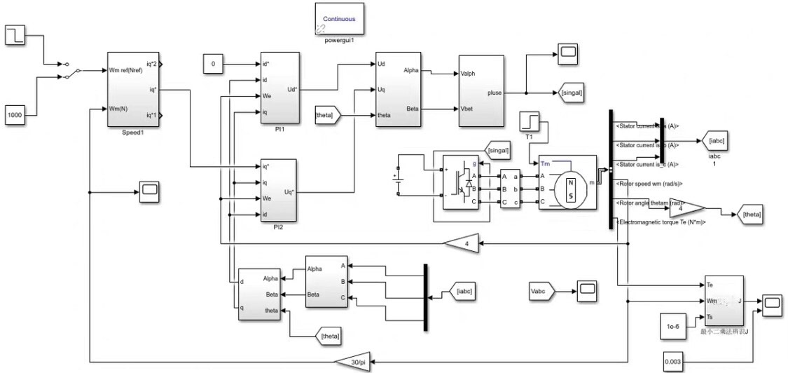
PMSM,最小二乘法转动惯量辨识仿真,可选s函数或m函数(默认s)辩识,附参考资料简单,纯手工搭建。
ID:63666729195729700
耀宝宝快乐吖


以PMSM最小二乘法转动惯量辨识仿真为主题,我们将深入探讨如何使用s函数或m函数(默认s)进行辨识,并提供附加的参考资料作为手工搭建的指南。
在现代工业中,永磁同步电机(Permanent Magnet Synchronous Motor,PMSM)被广泛应用于各种领域,如电动汽车、机床等。然而,在控制和优化PMSM的过程中,对其转动惯量进行准确辨识是非常关键的。
转动惯量是描述电机旋转惯性特性的重要参数。准确辨识PMSM的转动惯量将有助于优化控制策略,提高电机的运行效率和性能。最小二乘法(Least Squares Method)是一种常用的辨识方法,用于拟合实测数据以估计未知参数。
在PMSM转动惯量辨识中,我们可以选择使用s函数或m函数作为辨识工具。s函数是一种基于电磁模型的辨识方法,利用电机的状态方程和输出方程建立数学模型,并通过与实测数据进行比对优化参数。而m函数是一种基于磁链模型的辨识方法,通过对电机的磁链方程进行数学建模,并利用实测数据拟合参数。
两种方法各有优劣。s函数辨识方法通常更加直观,容易理解和实现。它可以通过建立电机状态方程和输出方程的数学模型,结合最小二乘法来估计转动惯量。对于工程师而言,s函数方法是一种简单但有效的辨识工具。
与之相比,m函数辨识方法更加复杂,需要对电机的磁链方程进行数学建模。然而,m函数具有更高的精度和可靠性,特别是在复杂电机系统的辨识中。对于对精度要求较高的应用场景,m函数方法是一个更好的选择。
因此,对于PMSM转动惯量辨识仿真,我们可以选择s函数或m函数进行辨识,具体选择哪种方法,取决于实际应用的需求和要求。对于简单的应用场景,s函数方法足以满足要求,而对于复杂的应用场景,则建议使用m函数方法。
此外,为了帮助读者更好地理解和运用PMSM最小二乘法转动惯量辨识仿真,我们附上了一些参考资料。这些资料包括相关的学术论文、技术手册和实验报告,可以作为手工搭建的指南。通过参考这些资料,读者可以更深入地了解PMSM转动惯量辨识的原理和方法,并在实践中取得更好的效果。
综上所述,通过PMSM最小二乘法转动惯量辨识仿真,我们可以有效地估计电机的转动惯量,从而优化控制策略,提高电机的性能和效率。选择合适的辨识方法(s函数或m函数)取决于实际应用的需求和要求。在实施过程中,参考附带的资料可以帮助我们更好地理解和应用这些方法。希望本文对PMSM转动惯量辨识感兴趣的读者提供了一些有价值的信息和启示。
【相关代码,程序地址】:http://fansik.cn/729195729700.html

被折叠的 条评论
为什么被折叠?



