分享近期常用的几个场景与感受。
—— 场景1 - 调研 ——
1 V 1调研,面对各种各样的客户/合作伙伴。
现场似乎多了一个人——AI。
这是之前没有的感觉,原来哪怕有第三者(人类)在做记录,哪怕也开了录音用于事后整理,我依然会觉得是和对方在1 V 1聊天。
现在开着AI录音,我会刻意在脑中多一个线程——我应该问什么样的问题,让客户说出有价值的信息,从而方便AI后续整理。
于是,我会更专注于问题本身(也即给对方的prompt),甚至减少对客户回答的关注和理解。
延伸:AI什么时候可以实时抛出一些“追问”?

—— 场景2 - 话聊 ——
话聊,就是轻咨询的场景。
我开始更喜欢说 “我来重复一下,你的意思是不是……”、“我把刚才提到的再梳理一遍啊,有这么几个重点……”、“你刚才提到XXX,能不能再展开说说……”
其实,我是说给AI听的,去优化AI拿到的上下文。
—— 场景3 - 帮娃用AI ——
每次给娃们上AI课,都想充分让娃体验AI(最简单就是豆包这类),但娃其实有很大的障碍、比如不会打字/打字太慢、语音也讲不清楚/东一榔头西一棒没逻辑……换句话说,他们只能给出非常简单的“一句话提示词”。
后来我发现,可以让娃想到哪里说哪里,然后我用提问和重复的方式帮他梳理给AI,AI也能整理得很好了。
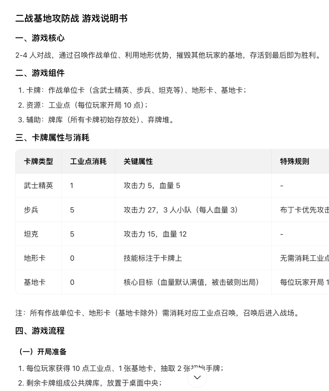
比如娃要设计一款军事对战类桌游,我们的提示词就是这样的,如图。

这是我和娃的对话,全部混合记录了,里面诸如“OK这个游戏的目标是什么”、“OK,好,那么比如说几名玩家开始玩以后,他们坐下来以后,第一步要做什么事情”、“那么一轮结束以后需要做什么动作”,就是我给娃的“提示词”。
整个过程,就是我通过给娃提示词,帮助娃可以更好地给AI一个复杂的提示词……
然后也能得到不错的输出。

—— 场景4 - 课程总结 ——
上周六,我们在给孩子上“AI辅助桌游设计课”的时候尝试了一下,全天全程录音。然后处理后直接生成了给家长的“课程小结”。
如果有需要的话,其实也可以生成每个孩子的个人点评(这事儿老花时间了),只需要在课上更多指名道姓地说 “<某某某>,你刚才提到的XXX非常好/这个想法很新颖……”
截取部分内容,如下图。





以上,确实提效很多。
最后,问问大家有AI录音硬件推荐么?
目前我都是拿手机电脑录的,也看了DingTalk A1、TicNote、Plaud的一些测评,总感觉还没什么特性可以彻底打动我……可能是因为我需要录音的场景都可以提前准备,很少有随时随地随机要录的情况?
_________
苏杰(iamsujie),产品创新顾问,《人人都是产品经理》丛书作者,良仓孵化器创始合伙人,阿里8年产品经理,集团产品大学负责人。如需产品经理/产品思维/产品创新相关领域的培训咨询服务,欢迎联系这个微信(13758212411)。
233

被折叠的 条评论
为什么被折叠?



