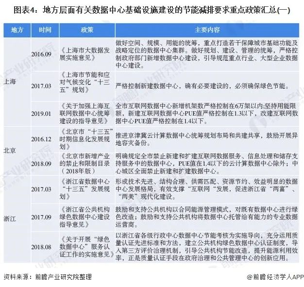
随着数据中心的建设在全国逐年开展起来,我国对数据中心的建设提出了节能环保的要求与规划,在《关于加强绿色数据中心建设的指导意见》中明确提出到2022年,我国数据中心平均能耗基本达到国际先进水平。地方政府也纷纷对数据中心能耗问题作出了相应的要求,如北京和上海提出了建设数据中心建设PUE值的规定。
国家对数据中心建设提出了节能环保要求
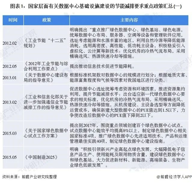
自2015年两会的政府工作报告中首次提出“互联网+”行动计划后,全国迎来了数据中心建设的热潮。数据中心基础设施作为数据中心建设的基础层和关键层,其发展必将关系到数据中心建设。因此,国家也频频发布相关政策支持鼓励数据中心基础层的建设。
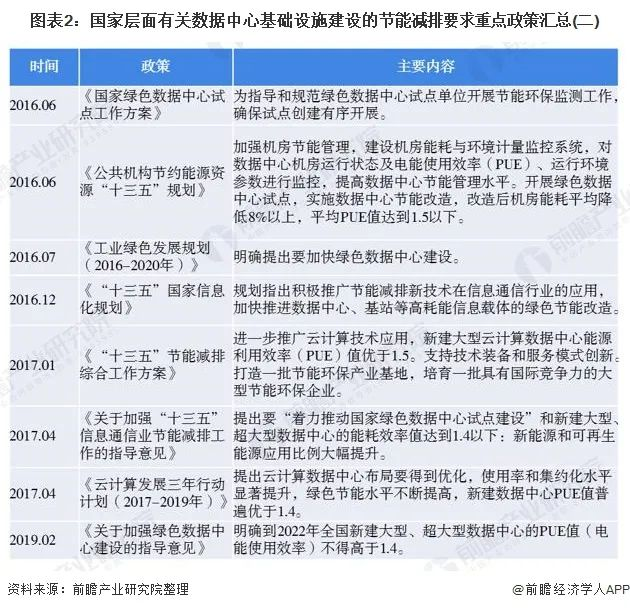
但是,随着数据中心建设项目的不断增加,国家也逐渐意识到数据中心建设对环境与资源造成影响的问题。因此,国家在对数据中心建设政策上逐渐转向鼓励建设节能减排的数据中心,对数据中心能耗和环保提出了更高的要求。


2022年数据中心平均能耗达到国际先进水平
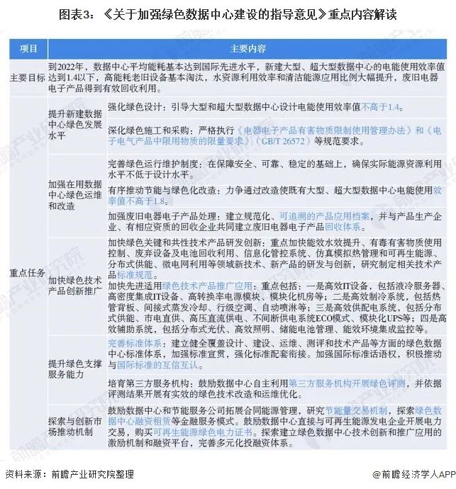
2019年2月,工业和信息化部、国家机关事务管理局和国家能源局发布《关于加强绿色数据中心建设的指导意见》,提出到2022年,数据中心平均能耗基本达到国际先进水平,新建大型、超大型数据中心的电能使用效率值达到1.4以下,高能耗老旧设备基本淘汰,水资源利用效率和清洁能源应用比例大幅提升,废旧电器电子产品得到有效回收利用。具体的重点工作任务包括加强在用数据中心绿色运维和改造、加快绿色技术产品创新推广、提升绿色支撑服务能力和探索与创新市场推动机制。

北京、上海实行“限建”政策
近年来,各地方政府也在加强对数据中心节能环保的管控,如全国数据中心最密集地之一的北京和上海,均对数据中心的建设提出了PUE值的规定。
上海在2019年1月发布的《关于加强上海互联网数据中心统筹建设的指导意见》中明确提出全市互联网数据中心新增机架数严格控制在6万架以内;坚持用能限额,新建互联网数据中心PUE值严格控制在1.3以下,改建互联网数据中心PUE值严格控制在1.4以下。
北京则在《北京市新增产业的禁止和限制目录(2018年版)中明确提出禁止新建和扩建互联网数据服务、信息处理和储存支持服务中的数据中心,PUE值在1.4以下的云计算数据中心除外;中心城区全面禁止新建和扩建数据中心。

更多数据请参考前瞻产业研究院《中国数据中心(IDC)基础设施行业市场前瞻与投资规划分析报告》。


609

被折叠的 条评论
为什么被折叠?



