基于单片机的HX711电子秤称重控制设计
一、项目概述
本项目设计了一款基于单片机的HX711电子秤称重控制系统,具备去皮、校准加、校准减、清除等功能。系统能够实时显示称重数据,并通过LCD显示器输出相关信息,确保称重过程的准确性和便捷性。
二、系统组成


2.1 主要组件
- 主控芯片:单片机(如8051系列)
- HX711称重传感器:用于高精度称重
- LCD显示电路:用于显示称重结果、单位和状态信息
- 按键电路:用于用户输入控制命令(去皮、校准等)
- 蜂鸣器电路:用于提示音效
- 电源电路:为整个系统提供稳定电源
2.2 控制逻辑
该系统的控制逻辑如下:
-
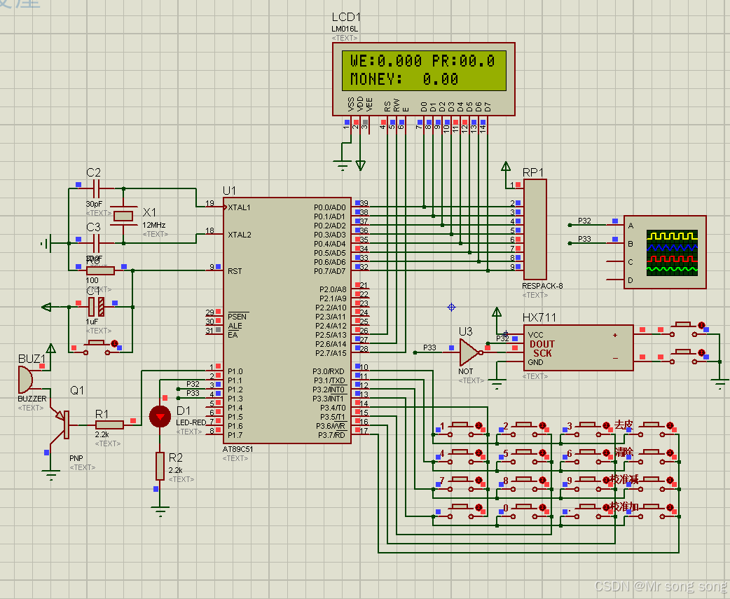
系统启动:
- 启动时,LCD显示“WE: 0.000 PR: 00.0 MONEY: 0.00”。
-
称重功能:
- 系统实时读取HX711的数据并显示当前重量。
-
去皮功能:
- 用户按下去皮键,系统将当前重量设为零,方便后续称重。
-
校准功能:
- 用户可以通过按键进行校准,增加或减少校准值,以确保称重准确。
-
清除功能:
- 用户按下清除键,重置当前称重数据。
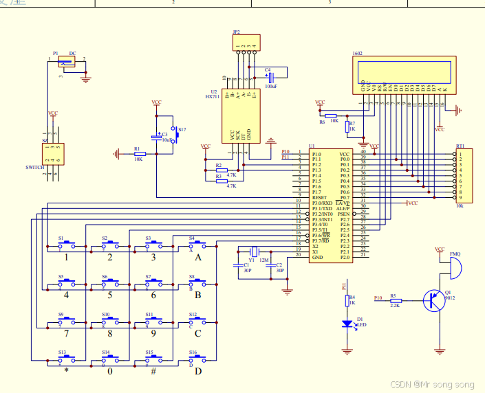
三、硬件设计
3.1 电路设计
电路图展示了系统的主要组件及其连接关系,包括:
- 单片机电路:主控芯片与各个模块的连接。
- HX711称重传感器电路:用于读取称重数据。
- LCD显示电路:显示称重结果和状态信息。
- 按键电路:多个按键用于用户输入。
- 蜂鸣器电路:用于发出提示音效。
- 电源电路:提供稳定的电源。
3.2 关键连接
-
电源管理:
- 确保系统稳定工作,通常使用适当的电源模块。
-
传感器接口:
- HX711通过数据引脚连接到MCU,实时读取称重数据。
四、软件设计
4.1 软件架构
软件部分主要包括以下几个模块:
- 初始化模块:配置系统参数,初始化各个外设。
- 称重模块:读取HX711传感器数据并显示。
- 去皮模块:处理去皮操作,将当前称重值设为零。
- 校准模块:根据用户输入进行校准。
- 显示模块:在LCD上显示称重信息和状态。
4.2 主要功能实现
-
系统初始化:
- 启动时初始化各个模块,并显示初始状态。
-
称重显示:
- 实时读取HX711数据,更新LCD显示。
-
去皮功能:
- 用户按下去皮键,系统将当前重量设为零,并在LCD上显示。
-
校准功能:
- 用户通过按键进行校准,增加或减少校准值,确保称重准确。
-
清除功能:
- 用户按下清除键,重置当前称重数据,并更新显示。

最低0.47元/天 解锁文章
788

被折叠的 条评论
为什么被折叠?



