DFT_bug_king
码龄6年
关注
提问 私信
  • 博客:24,524
    24,524
    总访问量
  • 20
    原创
  • 47,593
    排名
  • 534
    粉丝
  • 77
    铁粉

个人简介:纯粹挣点窝囊费

IP属地以运营商信息为准,境内显示到省(区、市),境外显示到国家(地区)
IP 属地:湖南省
  • 加入CSDN时间: 2019-06-24
博客简介:

jinkai0822的博客

查看详细资料
  • 原力等级
    当前等级
    3
    当前总分
    220
    当月
    9
个人成就
  • 获得347次点赞
  • 内容获得7次评论
  • 获得376次收藏
创作历程
  • 20篇
    2024年
成就勋章
TA的专栏
  • DFT
    20篇
兴趣领域 设置
  • 硬件开发
    硬件工程
创作活动更多

2024 博客之星年度评选报名已开启

博主的专属年度盛宴,一年仅有一次!MAC mini、大疆无人机、华为手表等精美奖品等你来拿!

去参加
  • 最近
  • 文章
  • 代码仓
  • 资源
  • 问答
  • 帖子
  • 视频
  • 课程
  • 关注/订阅/互动
  • 收藏
搜TA的内容
搜索 取消

sram测试注意讨论

sram测试注意讨论
原创
发布博客 2024.12.03 ·
642 阅读 ·
5 点赞 ·
1 评论 ·
3 收藏

multi_cell的讨论

multi_cell的讨论
原创
发布博客 2024.11.18 ·
377 阅读 ·
4 点赞 ·
0 评论 ·
4 收藏

DFT下release的sdc讨论

DFT下release的sdc讨论
原创
发布博客 2024.11.15 ·
741 阅读 ·
24 点赞 ·
0 评论 ·
11 收藏

IP系列之loopback集成验证

将模块级的ip接口处理成stap,加一个mux要可切换,可独立控制,挂到top下的mtap的下面。可以考虑share主top的tap五组接口,同时写一个stap对应的icl文件描述,集成进top的icl网络,后期采用pdl文件描述控制读写寄存器的值,出测试量验证;首先要验证vender提供的验证环境以及demo_case,查看各个信号以及波形,分析提取所需的loopback的配置顺序和读写寄存器的配置地址信息,集成tap的icl和pdl描述。第三:其他影响测试下不可控的接口和信号均要接管可控。
原创
发布博客 2024.11.12 ·
241 阅读 ·
3 点赞 ·
0 评论 ·
1 收藏

ram_seq_pat的讨论

ram_seq_pat的讨论
原创
发布博客 2024.11.05 ·
599 阅读 ·
7 点赞 ·
0 评论 ·
10 收藏

IP系列之scan讨论

IP系列之scan讨论
原创
发布博客 2024.11.05 ·
829 阅读 ·
4 点赞 ·
0 评论 ·
10 收藏

IP系列之bscan讨论

IP系列之bscan讨论
原创
发布博客 2024.10.31 ·
605 阅读 ·
5 点赞 ·
0 评论 ·
10 收藏

插入bscan_cell的相关dft_spec以及辅助logic的特性原理

插入bscan_cell的相关dft_spec以及辅助logic的特性原理
原创
发布博客 2024.10.28 ·
371 阅读 ·
3 点赞 ·
0 评论 ·
8 收藏

DFT中lowpower—pattern的考虑

DFT中lowpower—pattern的考虑
原创
发布博客 2024.10.28 ·
1025 阅读 ·
18 点赞 ·
0 评论 ·
10 收藏

DFT中pipeline_stages和lockup_cells的详细考虑

DFT中pipeline_stages和lockup_cells的详细考虑
原创
发布博客 2024.10.25 ·
992 阅读 ·
20 点赞 ·
0 评论 ·
14 收藏

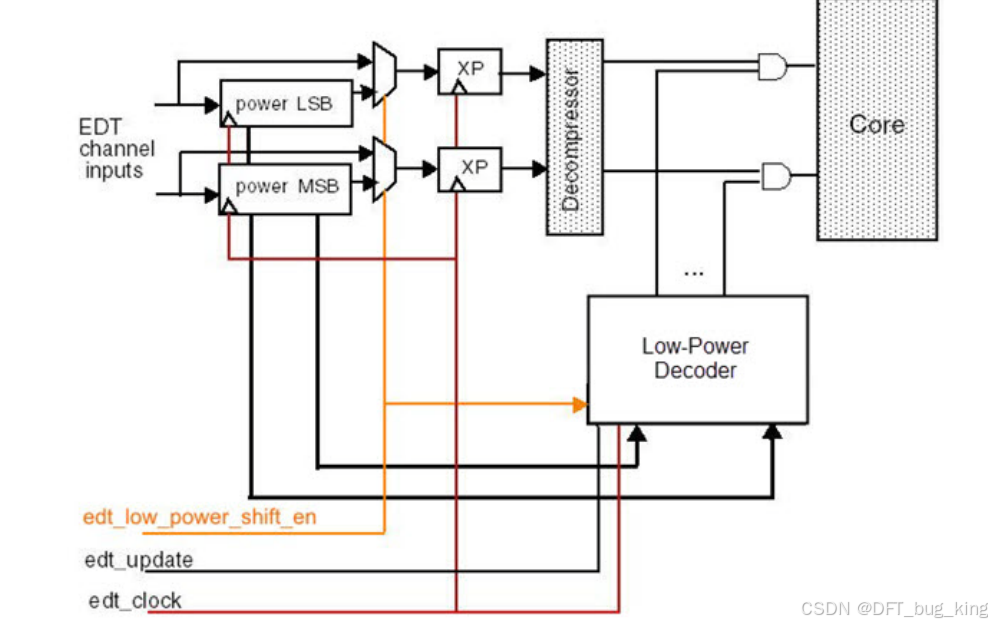
DFT中的低功耗设计策略讨论

DFT中的低功耗设计策略讨论
原创
发布博客 2024.08.16 ·
1133 阅读 ·
11 点赞 ·
0 评论 ·
17 收藏

插入test point的一些总结

插入test point的一些总结
原创
发布博客 2024.08.08 ·
956 阅读 ·
6 点赞 ·
0 评论 ·
9 收藏

建立&保持时间理论以及DFT中insert_chain策略&Timing思考

建立&保持时间理论以及DFT中insert_chain策略&Timing思考
原创
发布博客 2024.08.07 ·
1206 阅读 ·
10 点赞 ·
0 评论 ·
27 收藏

Mbist和Scan中的clk和rst处理方法详细讨论

Mbist和Scan中的clk和rst处理方法详细讨论
原创
发布博客 2024.07.23 ·
2952 阅读 ·
38 点赞 ·
0 评论 ·
55 收藏

业界的三家DFT工具的探讨

业界的三家DFT工具的探讨
原创
发布博客 2024.07.19 ·
1413 阅读 ·
28 点赞 ·
0 评论 ·
21 收藏

STA中的multi_cycle 和false_path详细讨论

STA中的multi_cycle 和false_path详细讨论
原创
发布博客 2024.07.12 ·
1375 阅读 ·
30 点赞 ·
0 评论 ·
16 收藏

OCC控制逻辑重点详细讨论

OCC控制逻辑重点详细讨论
原创
发布博客 2024.07.11 ·
3702 阅读 ·
42 点赞 ·
5 评论 ·
59 收藏

AC_patterns的生成过程

AC_patterns的生成过程
原创
发布博客 2024.07.11 ·
1975 阅读 ·
39 点赞 ·
0 评论 ·
35 收藏

Scan ATPG中的Core wrapping技术

Scan ATPG中的Core wrapping技术以及插入cell的详细讨论
原创
发布博客 2024.07.10 ·
1628 阅读 ·
27 点赞 ·
0 评论 ·
25 收藏

ATPG推pattern的过程以及类型

ATPG推pattern的过程以及类型
原创
发布博客 2024.07.10 ·
1562 阅读 ·
23 点赞 ·
1 评论 ·
25 收藏
加载更多