江中散人
码龄18年
关注
提问 私信
  • 博客:412,421
    社区:82,917
    动态:363
    495,701
    总访问量
  • 497
    原创
  • 6,094
    排名
  • 27,541
    粉丝
  • 15
    铁粉
  • 学习成就

个人简介:在移动前端、微服务后端均有多年研发实施与团队管理经验,当选全球云原生技术基金会CNCF、信通院、华为云牵头组织的全球性云原生专业交流组织创原会2022年度与2023年度年度云原生MVP、2023年度云原生最佳创作奖。2023年新一代集中交易系统与国产集中式DB的软硬件联合调优方案,先后获得创原会2023年第三届“云原生技术先锋实践”奖,以及CNBPA的“最佳云原生行业实践奖”。相关技术博客积累超10年,技术领域涵盖云原生(容器/计算/存储/网络/PaaS/微服务/DevOps)、产品设计、IOS开发、Android开发、Hybrid混合开发等领域

IP属地以运营商信息为准,境内显示到省(区、市),境外显示到国家(地区)
IP 属地:广东省
  • 目前就职: 招商证券股份有限公司
  • 加入CSDN时间: 2006-07-13
博客简介:

junbaozi的专栏

查看详细资料
  • 原力等级
    成就
    当前等级
    7
    当前总分
    3,953
    当月
    3
个人成就
  • 云原生领域优质作者
  • 博客专家认证
  • 获得1,619次点赞
  • 内容获得129次评论
  • 获得2,186次收藏
  • 代码片获得188次分享
创作历程
  • 99篇
    2024年
  • 57篇
    2023年
  • 143篇
    2022年
  • 1篇
    2021年
  • 1篇
    2019年
  • 150篇
    2018年
  • 14篇
    2017年
  • 27篇
    2016年
  • 6篇
    2015年
  • 16篇
    2014年
  • 2篇
    2013年
成就勋章
TA的专栏
  • 云原生进阶-数据库专栏
    付费
    50篇
  • 云原生进阶系列之云网络专栏
    付费
    42篇
  • 云原生进阶系列之容器核心技术专栏
    付费
    49篇
  • 后台开发专栏
    35篇
  • 云原生进阶-PaaS专栏
    90篇
  • 云原生-IaaS专栏
    87篇
  • 产品解决方案思集
    9篇
  • 人在旅途
    7篇
  • IOS开发专栏
    45篇
  • Android开发技术专栏
  • 生活
  • 编程日志
    28篇
  • IOS开发
    39篇
  • 后台开发
    5篇
  • Web
    1篇
兴趣领域 设置
  • 后端
    spring后端架构
  • 云原生
    容器kubernetes云原生微服务service_mesh
  • 移动开发
    androidios
创作活动更多

如何做好一份技术文档?

无论你是技术大神还是初涉此领域的新手,都欢迎分享你的宝贵经验、独到见解与创新方法,为技术传播之路点亮明灯!

346人参与 去创作
  • 最近
  • 文章
  • 代码仓
  • 资源
  • 问答
  • 帖子
  • 视频
  • 课程
  • 关注/订阅/互动
  • 收藏
搜TA的内容
搜索 取消

【云原生进阶之数据库技术】第四章-GaussDB-关键技术-2.4.2.5-Ustore最佳实践方案

存储引擎会对数据库整体效率和性能具有巨大影响,请根据实际需求选择适当的存储引擎。用户可使用WITH ( [ORIENTATION | STORAGE_TYPE] [= value] [, ... ] )为表或索引指定一个可选的存储参数。
原创
发布博客 2024.11.04 ·
216 阅读 ·
3 点赞 ·
0 评论 ·
0 收藏

【云原生进阶之数据库技术】第四章-GaussDB-关键技术-2.4.2.4-Ustore存储数据组织

openGauss行引擎采用Ustore原地更新引擎(in-place update)设计,支持 MVCC(Multi- Version Concurrency Control,多版本并发控制),同时支持本地和与分离的部署方式。行引擎的特点是支持高并发读写,时延小,适合 OLTP交易类业务场景。openGauss的行引擎在设计上支持 MVCC,采用集中式垃圾版本回收机制,可以提供 OLTP业务系统的高并发读写要求,支持分离架构,层异步回放日志。
原创
发布博客 2024.11.04 ·
616 阅读 ·
20 点赞 ·
0 评论 ·
29 收藏

【云原生进阶之数据库技术】第四章-GaussDB-关键技术-2.4.2.3-Ustore引擎

Ustore属于In-place Update更新模式,中文意思为:原地更新,是openGauss内核新增的一种存储模式。openGauss内核当前使用的行引擎采用的是Append Update(追加更新)模式,该模式在INSERT、DELETE、HOT UPDATE(页面内更新)的场景下有较好的表现。但对于非HOT UPDATE场景,垃圾回收不够高效。In-place Update存储模式提供“原地更新”能力,主要思路是将最新版本的“有效数据”和历史版本的“垃圾数据”分离存储。
原创
发布博客 2024.10.31 ·
74 阅读 ·
0 点赞 ·
0 评论 ·
0 收藏

【云原生进阶之数据库技术】第四章-GaussDB-关键技术-2.4.2.2-Astore存储引擎剖析

Astore(追加存储)是一种主要用于日志型数据库的存储方法,数据在这种存储模型下是以追加的方式进行存储的。这意味着每当有新的数据需要写入时,它们会被追加到现有数据的末尾,而不是覆盖旧的数据。Astore 的特点包括:适用场景:1.1 astore整体框架astore整体框架如图1-1所示。如上所述,作为行存储子格式之一,astore需要实现自己的堆表存取(访存)管理接口、堆表页面结构、堆表元组结构、元组多版本机制,以及空闲空间管理和回收机制。
原创
发布博客 2024.10.31 ·
1620 阅读 ·
41 点赞 ·
0 评论 ·
45 收藏

【云原生进阶之数据库技术】第四章-GaussDB-关键技术-2.4.2.1-openGauss存储引擎层关键技术方案

从整个数据库服务的组成构架来看,存储引擎向上对接SQL引擎,为SQL引擎提供或接收标准化的数据格式(元组或向量数组);向下对接存储介质,按照特定的数据组织方式,以页面、列存储单元(CU,compression unit)或其他形式为单位,通过存储介质提供的特定接口,对存储介质中的数据完成读、写操作。在此基础之上,存储引擎通过日志系统提供数据的持久化和可靠性能力;通过并发控制(事务)系统保证同时执行的、多个读写操作之间的原子性、一致性和隔离性;通过索引系统提供对特定数据的加速寻址和查询能力;
原创
发布博客 2024.10.30 ·
77 阅读 ·
0 点赞 ·
0 评论 ·
0 收藏

【云原生进阶之数据库技术】第四章-GaussDB-关键技术-2.4.1-GaussDB存储引擎层关键技术方案

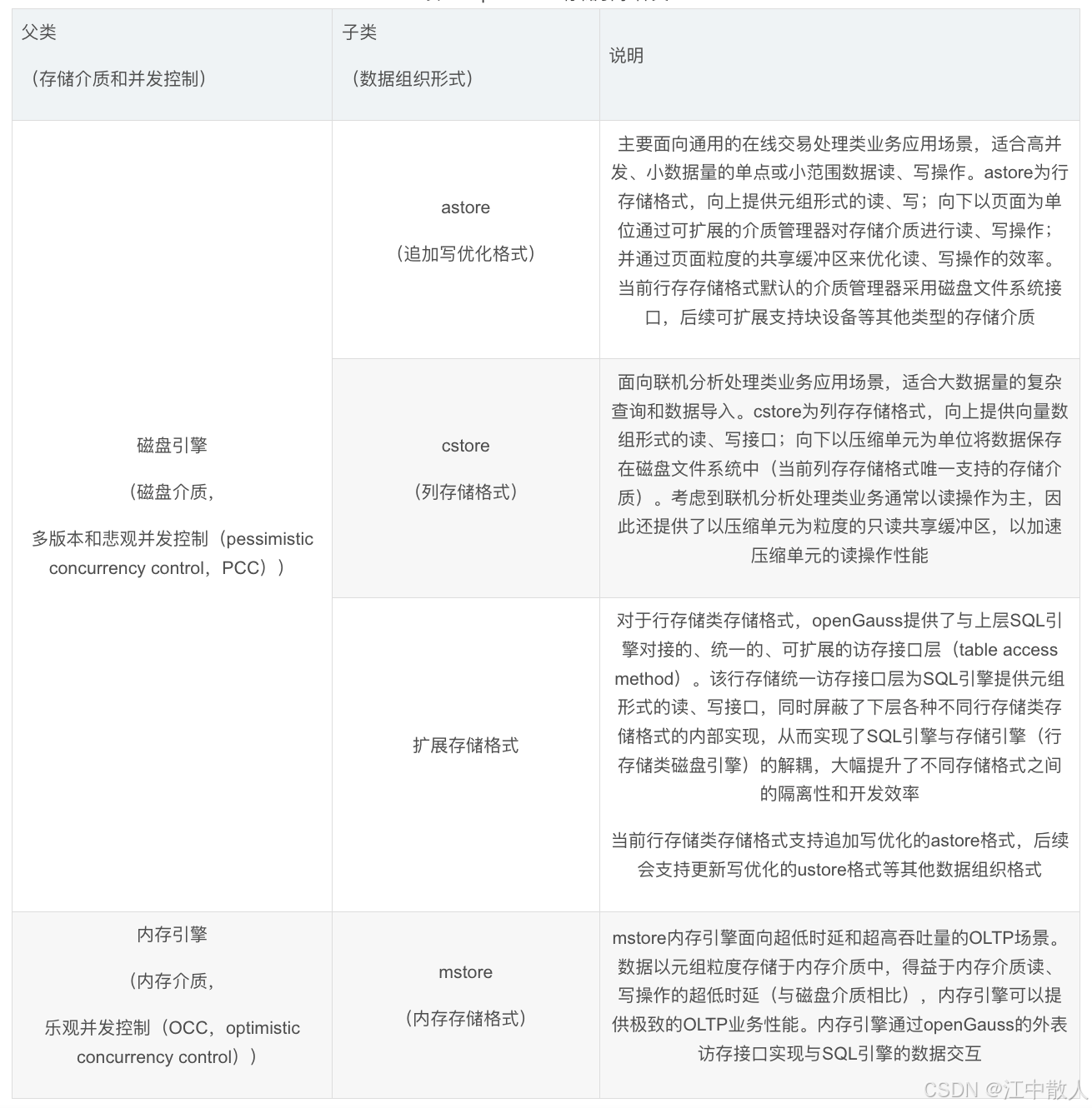
GaussDB整个系统设计是可插拔、自组装的,支持多个存储引擎以满足不同场景的业务诉求。当前Gauss存储行存储列存储内存引擎,主要面向极致性能场景设计,例如银行风控场景。创建表的时候可以指定为行存储引擎表、列存储引擎表、内存引擎表,支持一个事务中包含对三种引擎表的 DML操作,可以保证事务的 ACID性质。从整个数据库服务的组成构架来看,存储引擎向上对接SQL引擎,为SQL引擎提供或接收标准化的数据格式(元组或向量数组);
原创
发布博客 2024.10.30 ·
87 阅读 ·
0 点赞 ·
0 评论 ·
0 收藏

【云原生进阶之数据库技术】第四章-GaussDB-关键技术-2.3-数据计算路由层关键技术方案

这条语句,索引扫描需要访问索引中的全部数据和表中的全部数据,并且带来巨量的随机I/O,而全表扫描只需要顺序的访问表中的全部数据,因此在这种情况下,全表扫描的代价更低。多表路径问题核心为Join Order,这是NP(Nondeterministic Polynomially,非确定性多项式)类问题,在多个关系连接中找出最优路径,比较常用的算法是基于代价的动态规划算法,随着关联表个数的增多,会发生表搜索空间膨胀的问题,进而影响优化器路径选择的效率,可以采用基于代价的遗传算法等随机搜索算法来解决。
原创
发布博客 2024.10.29 ·
1040 阅读 ·
8 点赞 ·
0 评论 ·
24 收藏

【云原生进阶之数据库技术】第四章-GaussDB-关键技术-2.2-分布式架构

本文主要介绍GaussDB关键架构类图
原创
发布博客 2024.10.29 ·
760 阅读 ·
23 点赞 ·
0 评论 ·
30 收藏

【云原生进阶之数据库技术】第四章-GaussDB-关键技术-2.1-架构概览

GaussDB在架构设计上,采用组件化原则,分为GaussDB Kernel内核和GaussDB Kernel OM两部分。在产品形态上,提供面向云数据库服务GaussDB(for openGauss)的分布式安装包和集中式安装包,提供面向本地化安装的小型化安装包。根据华为云提供的调查报告,当前全球数据库市场增长超预期,云是数据库增长最重要驱动力。
原创
发布博客 2024.10.28 ·
1579 阅读 ·
40 点赞 ·
0 评论 ·
39 收藏

【云原生进阶之数据库技术】第四章-GaussDB-1-简介

华为公司研究数据库是从满足生产实践出发,从研发用于满足局限场景的较简单架构数据库产品开始,逐步向通用性、可规模商用的数据库产品演进,到2019年终于正式发布面向企业客户场景的通用分布式数据库产品。
原创
发布博客 2024.10.28 ·
1981 阅读 ·
63 点赞 ·
0 评论 ·
9 收藏

【云原生进阶之数据库技术】第四章-GaussDB-关键技术-2.1-架构概览

GaussDB在架构设计上,采用组件化原则,分为GaussDB Kernel内核和GaussDB Kernel OM两部分。在产品形态上,提供面向云数据库服务GaussDB(for openGauss)的分布式安装包和集中式安装包,提供面向本地化安装的小型化安装包。根据华为云提供的调查报告,当前全球数据库市场增长超预期,云是数据库增长最重要驱动力。
原创
发布博客 2024.10.27 ·
156 阅读 ·
0 点赞 ·
0 评论 ·
0 收藏

【云原生进阶之数据库技术】第二章-Oracle-原理-4.6.4-RAC技术

RAC(real application clusters):整个集群系统又分为 oracle Clusterware (集群就绪软件)和 Real Application(RA) 两大部分组成。rac 是 Oracle 数据库的高可用集群。传统数据库一个实例一个数据库, RAC 是多个实例,一个数据库,多个实例之间共享一个数据库,但不是分布式。
原创
发布博客 2024.06.12 ·
2290 阅读 ·
71 点赞 ·
0 评论 ·
48 收藏

【云原生进阶之数据库技术】第二章-Oracle-原理-4.6.3.9-闪回归档FDA技术

从Oracle Database 11g开始,Oracle 提供了一个这样的功能:闪回数据归档(Flashback Data Archive)。通过这一功能Oracle数据库可以将UNDO数据进行归档,从而提供全面的历史数据查询,也因此Oracle引入一个新的概念Oracle Total Recall,也即Oracle全面回忆功能。
原创
发布博客 2024.06.11 ·
695 阅读 ·
9 点赞 ·
0 评论 ·
23 收藏

【云原生进阶之数据库技术】第二章-Oracle-原理-4.6.3.8-闪回事务技术

闪回事务又名撤销事务(Backout Transaction),能够撤销一个或多个事务的修改,其功能由一个名为DBMS_FLASHBACK.TRANSACTION_BACKOUT的存储过程实现。该存储过程的工作原理是自动分析重做日志,挖掘出变更前的值用以构建撤销SQL(Undo SQL),然后执行撤销SQL最后达到撤销事务的目的。为使用该功能,至少需要事先启用主键补充日志。另外,为了能够跟踪外键依赖还需要启用外键补充日志。
原创
发布博客 2024.06.11 ·
805 阅读 ·
20 点赞 ·
0 评论 ·
21 收藏

【云原生进阶之数据库技术】第二章-Oracle-原理-4.6.3.7-闪回事务查询技术

闪回事务查询是通过数据字典视图flashback_transaction_query来查询历史事务相关元数据,并且可以通过该视图的undo_sql字段会给出相应的SQL从逻辑层面撤销事务。闪回事务查询实际上是闪回版本查询的一个扩充,通过它可以审计某个事务甚至 撤销 一个已经提交的事务。flashback_transaction_query包含对数据库执行的所有更改,包括DDL操作。由于undo表空间有限,因此flashback_transaction_query中只包含一部分事物。
原创
发布博客 2024.06.10 ·
204 阅读 ·
0 点赞 ·
0 评论 ·
0 收藏

【云原生进阶之数据库技术】第二章-Oracle-原理-4.6.3.6-闪回查询技术

Oracle提供了四种可供使用的闪回技术(闪回查询,闪回删除,闪回归档,闪回数据库),每种都有不同的底层体系结构支撑,但其实这四种不同的闪回技术部分功能是有重叠的,使用时也需要根据实际场景合理选择最合适的闪回功能。其中,以表为单位查询其过去的数据称为闪回查询,闪回查询能够在undo段内搜索“旧”数据,数据库能够保留多少undo数据决定了闪回查询的时间窗口的大小。
原创
发布博客 2024.06.10 ·
1943 阅读 ·
43 点赞 ·
0 评论 ·
51 收藏

【云原生进阶之数据库技术】第二章-Oracle-原理-4.6.3.5-闪回表技术

闪回表就是对表的数据做回退,回退到之前的某个时间点,其利用的是undo的历史数据,与undo_retention设置有关,默认是14400分钟(1天)。同样,sys用户表空间不支持闪回表,要想表闪回,需要允许表启动行迁移(row movement)。
原创
发布博客 2024.06.09 ·
158 阅读 ·
0 点赞 ·
0 评论 ·
0 收藏

【云原生进阶之数据库技术】第二章-Oracle-原理-4.6.3.4-闪回删除技术

Oracle的Flashback Drop闪回删除是用来撤销drop table语句的,其原理和windows的回收站相同。当执行drop table语句时,oracle并不会将表删除,而是将表及相关对象重命名并放入回收站。回收站中的对象可以像普通表一样查询。恢复被错误drop掉的表。当一张表被删除后,依然可以查看被drop表的内容,是通过查看回收站中的内容实现的。被删除的表将被存在一个叫recyclebin回收站的地方,当drop掉表后,实际上就是将改表改了个名字。
原创
发布博客 2024.06.09 ·
821 阅读 ·
28 点赞 ·
0 评论 ·
9 收藏

【云原生进阶之数据库技术】第二章-Oracle-原理-4.6.3.3-闪回数据库技术

闪回数据库技术是一种快速的数据库恢复方案,这种恢复是基于用户的逻辑错误此时通常是将数据库恢复到之前的某一个时间点。相比于原始的恢复方式需要先备份数据文件,再使用归档日志恢复到以前的时间点。闪回日志由oracle自动创建,并保存于闪回恢复区中,由闪回恢复区管理,因为是自动管理的,所以如果闪回恢复区空间不足,闪回日志也会自动删除。所以闪回恢复区应该适当的设置的大一点。
原创
发布博客 2024.06.08 ·
1058 阅读 ·
7 点赞 ·
0 评论 ·
14 收藏

【云原生进阶之数据库技术】第二章-Oracle-原理-4.6.3.2-闪回技术实现原理

Oracle闪回技术主要由3类底层技术支撑,分别是基于undo的闪回,基于回收站的闪回和基于闪回日志的闪回,下面我们将分别介绍。
原创
发布博客 2024.06.08 ·
915 阅读 ·
13 点赞 ·
0 评论 ·
23 收藏
加载更多