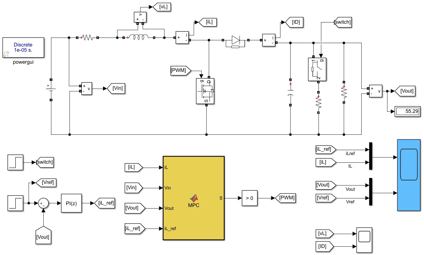
单相Boost升压变换器PI+模型预测控制仿真,电压外环采用PI,电感电流内环采用mpc。
运行环境为matlab/simulink/plecs等
YID:2929740226694446
辰溪模型小铺


在当今科技快速发展的时代,Boost升压变换器在电力系统中扮演着重要的角色。为了满足电力系统中对高电压的需求,Boost升压变换器被广泛应用于电力转换和能量传输领域。在Boost升压变换器的控制过程中,准确控制输出电压是至关重要的。为了实现这一目标,本文将介绍一种单相Boost升压变换器的控制方法——模型预测控制(Model Predictive Control,简称MPC)。
在单相Boost升压变换器中,电压外环采用PI控制器,电感电流内环采用MPC控制器。这种控制方案的目的是提高系统的响应速度和稳定性。为了验证该控制方案的有效性,本文将采用matlab simulink plecs等仿真软件进行仿真实验。
模型预测控制是一种先进的控制方法,通过对未来若干时刻的预测进行优化,可以实现对系统状态的准确控制。在本文的控制方案中,MPC控制器将根据电感电流的测

本文介绍了在电力系统中使用PI+MPC控制的单相Boost升压变换器,通过Matlab/Simulink/PLECS等工具进行仿真,验证了MPC在提高系统响应速度和稳定性的效果。
最低0.47元/天 解锁文章
822

被折叠的 条评论
为什么被折叠?



