全网期待已久的SD3终于和大家见面了。这款以Stable Diffusion为基础,进一步优化和升级的模型,无疑将会深刻地又又又一次改变AI绘画界!
这次发布的是Medium版本,在多个方面展现出惊人的能力和效率,堪称开源最强,拳打Midjourney,脚踢它自己的老版本SDXL,赶快跟我去看看吧~

SD3 Medium它真的,我哭死!
推出SD3的依然是Stability AI公司,它真的,我哭死!一边亏钱几个亿,一边还把最新AI绘画技术免费开源给大家,堪称AI绘画界的赛博佛祖啊!

虽然,稍显遗憾的是,这次Stability AI仅开源了medium(2B)版本,完整版本的大模型依然未开源。根据官方通告,将来完整版依然会开源。这种开放的姿态,不仅体现了Stability AI的开源精神,也预示着AI技术的未来发展趋势——更开放、更协作、更高效。

具体来说,SD3 Medium的几大亮点包括:
1. 照片级真实感:SD3 Medium在处理人物手部和面部等细节上有了显著提升,即使是最挑剔的用户也能满意其输出的图像质量。
2. 提示遵循:这一模型能够理解包含空间关系、构图元素、动作和风格的复杂提示,使得生成的图像更加符合用户的预期。
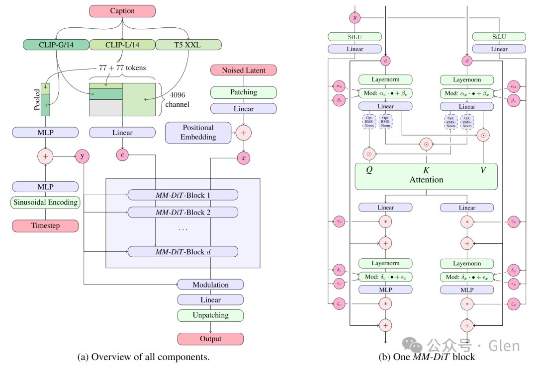
3. 优秀的排版能力:在生成文本图像时,SD3通过其Diffusion Transformer架构,展现出优秀的拼写和排版能力。
4. 资源效率高:低VRAM占用使得SD3可以在消费级GPU上运行,不会因为资源限制而影响性能。
5. 微调能力:SD3能够有效地从较小的数据集中学习细节,非常适合需要高度定制化图像的场景。
6. 与硬件厂商的深度合作:与AMD和NVIDIA®进行了优化,确保了在最新的APU、消费级GPU及企业级GPU上的性能,大大增强了其图像生成的效率和质量。
在AI领域,每一次重大更新都可能引领一波技术革新,而Stable Diffusion 3(SD3)的发布,无疑就是这样一个标志性事件。这一次,Stability AI不仅再次证明了他们在AI绘画界的领先地位,更以慷慨的开源精神,将先进的AI技术无偿分享给了全球的用户和开发者。
免费离线懒人包来了
对于普通用户和开发者来说,SD3的使用可能会有一定的技术门槛,特别是在配置和更新ComfyUI这一图形界面上。
因此,为了帮助大家更便捷地体验这一前沿技术,我为大家准备了一个包含ComfyUI和Stable Diffusion 3的懒人包(无所谓,我会出手.jpg)。

这个懒人包整合了所有必需的设置和配置,只需简单几步,即可开始创作属于自己的AI艺术作品。解压整合包后,大家可以按需选择启动方式,这个版本既支持CPU也支持GPU,只不过CPU跑图会慢一些。

加载成功后,项目会自动打开一个简单的用户界面,接下来在右侧点击“Load”按钮,将下载的SD3工作流文件导入(大家别忘了下载哈),其余配置采用默认即可。

接下来就直接输入提示词,这里直接输入官方提示词:
a female character with long, flowing hair that appears to be made of ethereal, swirling patterns resembling the Northern Lights or Aurora Borealis. The background is dominated by deep blues and purples, creating a mysterious and dramatic atmosphere. The character's face is serene, with pale skin and striking features. She wears a dark-colored outfit with subtle patterns. The overall style of the artwork is reminiscent of fantasy or supernatural genres
然后点击右侧的“Queue Prompt”按钮,即可开始愉快地生成图片了。亲测出图速度超快,效果超棒,简直一个字,无敌!

SD3不仅是技术的一次飞跃,也是AI绘画应用的一次大进步。对于喜欢探索AI艺术边界的你来说,SD3无疑是值得尝试和深入研究的。据称最近社区大火的Pony绘画模型,其创作者已经在基于SD3制作新版的Pony模型了,真的很让人期待!
注意事项
①建议使用8GB显存以上的英伟达显卡,以获得最佳体验。
②确保安装路径不包含中文字符,以避免可能的兼容问题。
今天就聊到这了,我是Glen,感谢你看我的内容,欢迎大家继续支持我,请点赞、收藏、分享三连走一波吧~
关注公众号Glen,私信回复【SD3】,免费获得本文资源~
368

被折叠的 条评论
为什么被折叠?



