嘿,作为一名产品经理,你是不是每天都在为各种工作痛点而烦恼呢?市场调研、需求分析、产品设计、项目管理、数据分析……每一项工作都需要我们投入大量的时间和精力。
此外日常工作中还有诸多烦心事,如需求变更频繁、时间紧张、用户反馈处理困难等,让我们感到筋疲力尽。
如今再加上 AI 浪潮的汹涌来袭,更是让产品忧心忡忡!
虽然不是身处AI行业,但是与其徒增焦虑,不如让我们一起修炼内功,勇敢面对挑战,开启 AI 辅助日常工作的新航程吧!
下面我将跟大家分享1个prompt框架,2个不用特殊操作的即可使用的AI工具,以及N个实打实的产品经理日常工作AI实操案例。大家不妨关注收藏随用随看。
一、1个Prompt框架
1、什么是Prompt
随着AI的爆火,这个单词也被广泛引用,可以说是万物皆可Prompt,直接翻译过来是:提示词。在计算机技术领域,Prompt 起源于工程师们为了下游任务设计出来的一种输入形式,它的作用是能够帮助预训练模型“回忆”起自己在预训练时“学习”到的东西,因此又可以叫它提示词。
对于大语言模型来说(也就是我们普通人最熟悉的所谓的AI),Prompt 就是用户输入的内容,可以是一句简单的问题,一段较长的文本,也可以是一组指令,这取决于用户的具体需求。
我再直白地举例子,Prompt就是我们经常看到的给ChatGPT输入的内容。(当然这个定义不准确,我只是想告诉大家我们要介绍的内容是什么而已)。
2、好答案来自于好问题(Prompt) 欲
求得精妙之答,取决于君所供之提示词。GPT圈流行一句话:你是什么水平,GPT就是什么水平。这里主要就是指用户提示词的撰写能力高低会影响答案的水平。
这里分享一套实用的Prompt框架:
●角色能力:给AI赋予一个特定的角色,让他更好地理解我们希望他能完成什么工作,比如“你是一名高级产品经理,你非常擅长撰写上线通知和上线邮件”。
●执行指令:模型需要执行的特定任务或指令。简单来说就是你希望 AI模型 帮你做什么,比如“我需要你帮忙写一封微信代扣功能上线通知邮件”。
●背景信息:提供背景信息,包括但不限于功能背景、需求目标、用户对象等,以帮助模型更好地理解和响应。
●输入数据:向模型传达需要处理的数据,或者是给模型一定的参考数据。
●输出指示:指定模型输出的类型或格式,比如需求文档框架大纲、输出的答案数量、以什么风格或方式回答你等。
二、2个AI工具推荐
虽然都知道ChatGPT和谷歌LaMDA好,但是要magic。而且现在每个人设备多,公司电脑,家里电脑,手机,平板多,这一台搞个magic另外一台可能没搞,有时候临时想用到的时候就比较麻烦和抓狂。
因此本次我主打推荐2款用无需magic的工具。
1、豆包
抖音旗下AI工具。优势:免费;可以自行创建AI智能体,就跟GPT新建新的对话一样,可以按照自己的需求进创建不同的智能体,更方便管理,也更容易做知识沉淀;回答下面会给你拓展延伸新的问题;可生成图片。
劣势:跟GPT相比感觉还是差一丢丢意思;图片生成水平一般且带水印。
设备:网页、PC客户端、APP。
传送门:https://www.doubao.com/chat/

2、Sider
通过接入ChatGPT官方提供的付费稳定版API,为用户提供稳定快速的服务。
优势:直接对接CPT,可付费使用4.0;可生成图片。
劣势:非免费,但是每天有30次3.5的免费机会;不能同时保存多个对话;生成的图片质量也是一般般。
设备:网页插件、PC客户端。
传送门:https://sider.ai/invited?c=47f1610a5ccca291a520548e62793a6e

三、AI辅助产品工作实践案例
现阶段,产品经理用AI工具辅助我们进行日常,大家别想着说一步到位彻底解放大脑和双手,但是可以帮助我们释放部分脑力,节省50%的时间,虽然不是AI产品经理,但是我们普通产品经理也可以积极拥抱AI,在日常工作中实践AI。
下面将根据上述的Prompt框架,结合各产品经理日常工作场景,利用豆包进行AI实践。
1、写上线通知、邮件
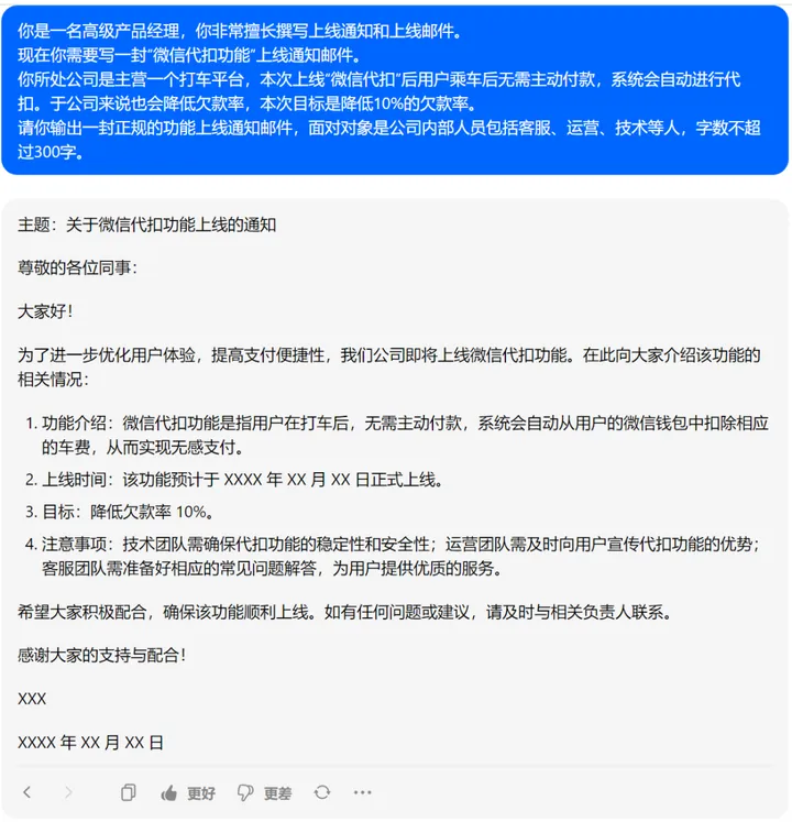
保持沟通也是产品经理的职责之一,为了功能能顺利上线,也为了工作仪式感,养成良好的上线通知习惯我个人觉得是非常重要的。输入指令:
● 角色能力:你是一名高级产品经理,你非常擅长撰写上线通知和上线邮件。
● 执行指令:现在你需要写一封“微信代扣功能”上线通知邮件。
● 背景信息:你所处公司是主营一个打车平台,本次上线“微信代扣”后用户乘车后无需主动付款,系统会自动进行代扣。于公司来说也会降低欠款率,本次目标是降低10%的欠款率。
● 输入数据:此处可以给一封参考邮件,如无则不填。
● 输出指示:请你输出一封正规的功能上线通知邮件,面对对象是公司内部人员包括客服、运营、技术等人,字数不超过300字。
输出内容V1:

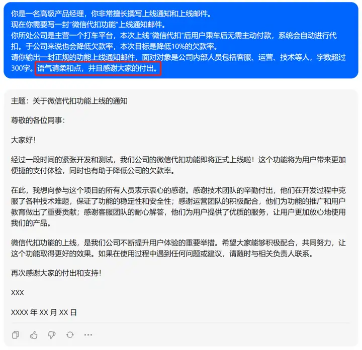
输出内容V2:邮件有点生硬,所以让他客气了一点

2、获取解决方案灵感
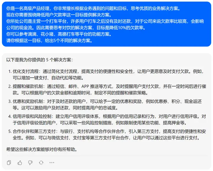
在接受需求阶段,我们需要思考对应的解决方案,这时候我们可以针对业务遇到的问题和目标,借助AI生成参考解决方案。输入指令:
● 角色能力:你是一名高级产品经理,你非常擅长根据业务遇到的问题和目标,思考优质的业务解决方案。
● 执行指令:现在你需要围绕降低用户欠款率这一目标提供解决方案。
● 背景信息:你所处公司是主营一个打车平台,许多用户打车之后没有及时还款,对于公司来说欠款率比较高,会影响公司的现金流。因此需要思考对应的解决方案,目标是降低10%的欠款率。
● 输入数据:你可以参考滴滴、花小猪,高德打车等平台的功能方案。
● 输出指示:请你根据这一目标,给出5个不同的解决方案。
输出内容:

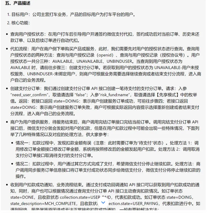
3、写需求文档
产品经理日常也是需要写各类文档,这里以PRD为例,我们来尝试一下。当然不要指望把工具输出的内容直接拿去评审,不然会被开发喷得很惨,我们的目的是节约前期部分时间,该调整还是要调整的。输入指令:
● 角色能力:你是一名高级产品经理,你的PRD需求文档撰写能力非常强。
● 执行指令:现在你需要撰写一份关于“打车平台接入微信代扣支付功能”的需求文档。
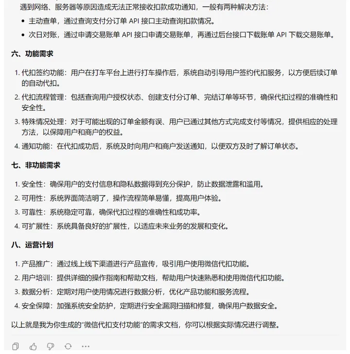
● 背景信息:你所处公司主营一款打车微信小程序,许多用户打车之后没有及时还款,对于公司来说欠款率比较高,会影响公司的现金流。因此决定接入微信代扣,需要在用户打车后引导用户开通签约微信支付代扣,签约成功后对当前订单、历史未还款订单、以及后续订单进行自动代扣。
● 输入数据:可以输入微信代扣的签约流程,支付流程,此处略。
● 输出指示:请按照以下大纲进行编写:文档的命名和编号、文档的版本历史、目录、需求概述、产品描述、功能需求、非功能需求、运营计划。
输出内容:



4、审查PRD
输入指令:
● 角色能力:你是一名CTO,你的PRD需求文档审查能力非常强。
● 执行指令:我会给你一份PRD,请你审查这个PRD,给我一些关键但公平的反馈。
● 背景信息:你所处公司主营一款打车微信小程序,许多用户打车之后没有及时还款,对于公司来说欠款率比较高,会影响公司的现金流。因此决定接入微信代扣,需要在用户打车后引导用户开通签约微信支付代扣,签约成功后对当前订单、历史未还款订单、以及后续订单进行自动代扣。
● 输入数据:PRD内容,此处略。
● 输出指示:此处无。
输出内容:

5、命名建议
输入指令:
● 角色能力:你是一名产品运营专家,你非常擅长给产品起名字。
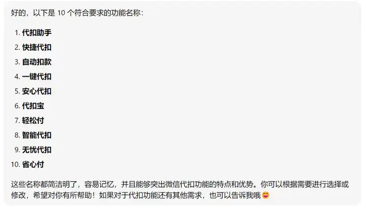
● 执行指令:我将向你描述公司计划推出的微信代扣新功能,你要为它想出朗朗上口的功能名称。并且避免使用“产品2.0”之类陈词滥调的名称。
● 背景信息:你所处公司主营一款打车微信小程序,许多用户打车之后没有及时还款,对于公司来说欠款率比较高,会影响公司的现金流。因此决定接入微信代扣,需要在用户打车后引导用户开通签约微信支付代扣,签约成功后对当前订单、历史未还款订单、以及后续订单进行自动代扣。
● 输入数据:功能优势:便捷快速、安全可靠、多样化支付、个性化服务、良好的用户体验。
● 输出指示:输出10个郎朗上口功能名称,每个名称不超过4个字。
输出内容:


6、协助用户反馈数据分析
用户反馈数据分析需要我们手头有对应的数据,本次实例背景我暂时用一个亚马逊产品调研。输入指令:
● 角色能力:你是一名需求调研专家,你非常擅长进行数据分析。
● 执行指令:我将给你一份关于亚马逊产品的用户评论数据,请你进行数据分析。
● 背景信息:此处无。
● 输入数据:分批录入评论。
● 输出指示:你需要将这些评论分成不同的观点,并给出相应的权重(以%为单位),并针对每种观点列出相关评论的一些例子。
输出内容:

7、协助用户反馈数据分析协助竞品调研分析
输入指令:
● 角色能力:你是一名产品专家,你非常擅长进行竞品调研分析。
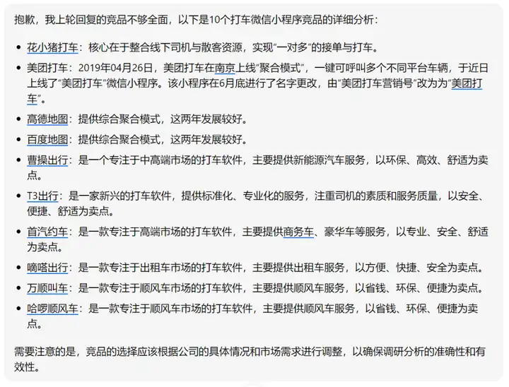
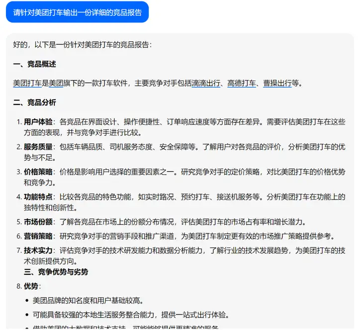
● 执行指令:请输出一份竞品分析报告/提供竞品列表。
● 背景信息:你公司是互联网交通出行行业,主营一款打车微信小程序。
● 输入数据:录入竞品报告参考(如有)。
● 输出指示:请输出10个参考竞品/请针对XX产品输出竞品报告。
输出内容:


总结
让我们紧紧抱住 AI 的大腿,一起创造更美好的产品吗喽打工未来吧!冲鸭!
如何转行/入门AI产品经理 ?
🤔越来越多的人开始转行AI产品经理,毕竟大行情不是太好,对于刚毕业的研究生,想转行的互联网人,AI产品经理,确实是一个不错的方向,我在大厂做了多年的AI产品经理,还是想给大家一些经验和方向⏩
🔥AIGC在行业大火,AI产品经理到底要学哪些内容,和算法工程师有哪些区别,转行AI产品经理要学哪些东西,以下是整个学习思路和方向👇
1️⃣AI产品经理全局学习
2️⃣python系统学习
3️⃣机器学习&深度学习
4️⃣热门AI产品竞品分析
5️⃣AI产品设计学习
6️⃣AI产品0-1实操项目经验
7️⃣AI产品求职&面试
💎以上7点,看起来简单,内部内容其实很多,每一个篇章,展开都有夯实且丰富的内容,需要深度学习。

👉AI产品经理大模型视频和书籍PDF合集👈
观看零基础学习书籍和视频,看书籍和视频学习是最快捷也是最有效果的方式,跟着视频中老师的思路,从基础到深入,还是很容易入门的。

👉获取方式:
😝文章篇幅有限,详细资料有需要的小伙伴,可以保存图片到wx扫描二v码免费领取【保证100%免费】🆓

934

被折叠的 条评论
为什么被折叠?



