源码分析
我们先来看一下接收相关的源码。在清楚了接收的具体过程之后,再根据一个实际的例子来具体研究。
接收操作有两种写法,一种带 “ok”,反应 channel 是否关闭;一种不带 “ok”,这种写法,当接收到相应类型的零值时无法知道是真实的发送者发送过来的值,还是 channel 被关闭后,返回给接收者的默认类型的零值。两种写法,都有各自的应用场景。
经过编译器的处理后,这两种写法最后对应源码里的这两个函数:
// entry points for <- c from compiled code
func chanrecv1(c *hchan, elem unsafe.Pointer) {
chanrecv(c, elem, true)
}
func chanrecv2(c *hchan, elem unsafe.Pointer) (received bool) {
_, received = chanrecv(c, elem, true)
return
}
chanrecv1 函数处理不带 “ok” 的情形,chanrecv2 则通过返回 “received” 这个字段来反应 channel 是否被关闭。接收值则比较特殊,会“放到”参数 elem 所指向的地址了,这很像 C/C++ 里的写法。如果代码里忽略了接收值,这里的 elem 为 nil。
无论如何,最终转向了 chanrecv 函数:
// 位于 src/runtime/chan.go
// chanrecv 函数接收 channel c 的元素并将其写入 ep 所指向的内存地址。
// 如果 ep 是 nil,说明忽略了接收值。
// 如果 block == false,即非阻塞型接收,在没有数据可接收的情况下,返回 (false, false)
// 否则,如果 c 处于关闭状态,将 ep 指向的地址清零,返回 (true, false)
// 否则,用返回值填充 ep 指向的内存地址。返回 (true, true)
// 如果 ep 非空,则应该指向堆或者函数调用者的栈
func chanrecv(c *hchan, ep unsafe.Pointer, block bool) (selected, received bool) {
// 省略 debug 内容 …………
// 如果是一个 nil 的 channel
if c == nil {
// 如果不阻塞,直接返回 (false, false)
if !block {
return
}
// 否则,接收一个 nil 的 channel,goroutine 挂起
gopark(nil, nil, "chan receive (nil chan)", traceEvGoStop, 2)
// 不会执行到这里
throw("unreachable")
}
// 在非阻塞模式下,快速检测到失败,不用获取锁,快速返回
// 当我们观察到 channel 没准备好接收:
// 1. 非缓冲型,等待发送列队 sendq 里没有 goroutine 在等待
// 2. 缓冲型,但 buf 里没有元素
// 之后,又观察到 closed == 0,即 channel 未关闭。
// 因为 channel 不可能被重复打开,所以前一个观测的时候 channel 也是未关闭的,
// 因此在这种情况下可以直接宣布接收失败,返回 (false, false)
if !block && (c.dataqsiz == 0 && c.sendq.first == nil ||
c.dataqsiz > 0 && atomic.Loaduint(&c.qcount) == 0) &&
atomic.Load(&c.closed) == 0 {
return
}
var t0 int64
if blockprofilerate > 0 {
t0 = cputicks()
}
// 加锁
lock(&c.lock)
// channel 已关闭,并且循环数组 buf 里没有元素
// 这里可以处理非缓冲型关闭 和 缓冲型关闭但 buf 无元素的情况
// 也就是说即使是关闭状态,但在缓冲型的 channel,
// buf 里有元素的情况下还能接收到元素
if c.closed != 0 && c.qcount == 0 {
if raceenabled {
raceacquire(unsafe.Pointer(c))
}
// 解锁
unlock(&c.lock)
if ep != nil {
// 从一个已关闭的 channel 执行接收操作,且未忽略返回值
// 那么接收的值将是一个该类型的零值
// typedmemclr 根据类型清理相应地址的内存
typedmemclr(c.elemtype, ep)
}
// 从一个已关闭的 channel 接收,selected 会返回true
return true, false
}
// 等待发送队列里有 goroutine 存在,说明 buf 是满的
// 这有可能是:
// 1. 非缓冲型的 channel
// 2. 缓冲型的 channel,但 buf 满了
// 针对 1,直接进行内存拷贝(从 sender goroutine -> receiver goroutine)
// 针对 2,接收到循环数组头部的元素,并将发送者的元素放到循环数组尾部
if sg := c.sendq.dequeue(); sg != nil {
// Found a waiting sender. If buffer is size 0, receive value
// directly from sender. Otherwise, receive from head of queue
// and add sender's value to the tail of the queue (both map to
// the same buffer slot because the queue is full).
recv(c, sg, ep, func() { unlock(&c.lock) }, 3)
return true, true
}
// 缓冲型,buf 里有元素,可以正常接收
if c.qcount > 0 {
// 直接从循环数组里找到要接收的元素
qp := chanbuf(c, c.recvx)
// …………
// 代码里,没有忽略要接收的值,不是 "<- ch",而是 "val <- ch",ep 指向 val
if ep != nil {
typedmemmove(c.elemtype, ep, qp)
}
// 清理掉循环数组里相应位置的值
typedmemclr(c.elemtype, qp)
// 接收游标向前移动
c.recvx++
// 接收游标归零
if c.recvx == c.dataqsiz {
c.recvx = 0
}
// buf 数组里的元素个数减 1
c.qcount--
// 解锁
unlock(&c.lock)
return true, true
}
if !block {
// 非阻塞接收,解锁。selected 返回 false,因为没有接收到值
unlock(&c.lock)
return false, false
}
// 接下来就是要被阻塞的情况了
// 构造一个 sudog
gp := getg()
mysg := acquireSudog()
mysg.releasetime = 0
if t0 != 0 {
mysg.releasetime = -1
}
// 待接收数据的地址保存下来
mysg.elem = ep
mysg.waitlink = nil
gp.waiting = mysg
mysg.g = gp
mysg.selectdone = nil
mysg.c = c
gp.param = nil
// 进入channel 的等待接收队列
c.recvq.enqueue(mysg)
// 将当前 goroutine 挂起
goparkunlock(&c.lock, "chan receive", traceEvGoBlockRecv, 3)
// 被唤醒了,接着从这里继续执行一些扫尾工作
if mysg != gp.waiting {
throw("G waiting list is corrupted")
}
gp.waiting = nil
if mysg.releasetime > 0 {
blockevent(mysg.releasetime-t0, 2)
}
closed := gp.param == nil
gp.param = nil
mysg.c = nil
releaseSudog(mysg)
return true, !closed
}
上面的代码注释地比较详细了,你可以对着源码一行行地去看,我们再来详细看一下。
-
如果 channel 是一个空值(nil),在非阻塞模式下,会直接返回。在阻塞模式下,会调用 gopark 函数挂起 goroutine,这个会一直阻塞下去。因为在 channel 是 nil 的情况下,要想不阻塞,只有关闭它,但关闭一个 nil 的 channel 又会发生 panic,所以没有机会被唤醒了。更详细地可以在 closechan 函数的时候再看。
-
和发送函数一样,接下来搞了一个在非阻塞模式下,不用获取锁,快速检测到失败并且返回的操作。顺带插一句,我们平时在写代码的时候,找到一些边界条件,快速返回,能让代码逻辑更清晰,因为接下来的正常情况就比较少,更聚焦了,看代码的人也更能专注地看核心代码逻辑了。
// 在非阻塞模式下,快速检测到失败,不用获取锁,快速返回 (false, false)
if !block && (c.dataqsiz == 0 && c.sendq.first == nil ||
c.dataqsiz > 0 && atomic.Loaduint(&c.qcount) == 0) &&
atomic.Load(&c.closed) == 0 {
return
}
当我们观察到 channel 没准备好接收:
- 非缓冲型,等待发送列队里没有 goroutine 在等待
- 缓冲型,但 buf 里没有元素
之后,又观察到 closed == 0,即 channel 未关闭。
因为 channel 不可能被重复打开,所以前一个观测的时候, channel 也是未关闭的,因此在这种情况下可以直接宣布接收失败,快速返回。因为没被选中,也没接收到数据,所以返回值为 (false, false)。
-
接下来的操作,首先会上一把锁,粒度比较大。如果 channel 已关闭,并且循环数组 buf 里没有元素。对应非缓冲型关闭和缓冲型关闭但 buf 无元素的情况,返回对应类型的零值,但 received 标识是 false,告诉调用者此 channel 已关闭,你取出来的值并不是正常由发送者发送过来的数据。但是如果处于 select 语境下,这种情况是被选中了的。很多将 channel 用作通知信号的场景就是命中了这里。
-
接下来,如果有等待发送的队列,说明 channel 已经满了,要么是非缓冲型的 channel,要么是缓冲型的 channel,但 buf 满了。这两种情况下都可以正常接收数据。
于是,调用 recv 函数:
func recv(c *hchan, sg *sudog, ep unsafe.Pointer, unlockf func(), skip int) {
// 如果是非缓冲型的 channel
if c.dataqsiz == 0 {
if raceenabled {
racesync(c, sg)
}
// 未忽略接收的数据
if ep != nil {
// 直接拷贝数据,从 sender goroutine -> receiver goroutine
recvDirect(c.elemtype, sg, ep)
}
} else {
// 缓冲型的 channel,但 buf 已满。
// 将循环数组 buf 队首的元素拷贝到接收数据的地址
// 将发送者的数据入队。实际上这时 recvx 和 sendx 值相等
// 找到接收游标
qp := chanbuf(c, c.recvx)
// …………
// 将接收游标处的数据拷贝给接收者
if ep != nil {
typedmemmove(c.elemtype, ep, qp)
}
// 将发送者数据拷贝到 buf
typedmemmove(c.elemtype, qp, sg.elem)
// 更新游标值
c.recvx++
if c.recvx == c.dataqsiz {
c.recvx = 0
}
c.sendx = c.recvx
}
sg.elem = nil
gp := sg.g
// 解锁
unlockf()
gp.param = unsafe.Pointer(sg)
if sg.releasetime != 0 {
sg.releasetime = cputicks()
}
// 唤醒发送的 goroutine。需要等到调度器的光临
goready(gp, skip+1)
}
如果是非缓冲型的,就直接从发送者的栈拷贝到接收者的栈。
func recvDirect(t *_type, sg *sudog, dst unsafe.Pointer) {
// dst is on our stack or the heap, src is on another stack.
src := sg.elem
typeBitsBulkBarrier(t, uintptr(dst), uintptr(src), t.size)
memmove(dst, src, t.size)
}
否则,就是缓冲型 channel,而 buf 又满了的情形。说明发送游标和接收游标重合了,因此需要先找到接收游标:
// chanbuf(c, i) is pointer to the i'th slot in the buffer.
func chanbuf(c *hchan, i uint) unsafe.Pointer {
return add(c.buf, uintptr(i)*uintptr(c.elemsize))
}
将该处的元素拷贝到接收地址。然后将发送者待发送的数据拷贝到接收游标处。这样就完成了接收数据和发送数据的操作。接着,分别将发送游标和接收游标向前进一,如果发生“环绕”,再从 0 开始。
最后,取出 sudog 里的 goroutine,调用 goready 将其状态改成 “runnable”,待发送者被唤醒,等待调度器的调度。
-
然后,如果 channel 的 buf 里还有数据,说明可以比较正常地接收。注意,这里,即使是在 channel 已经关闭的情况下,也是可以走到这里的。这一步比较简单,正常地将 buf 里接收游标处的数据拷贝到接收数据的地址。
-
到了最后一步,走到这里来的情形是要阻塞的。当然,如果 block 传进来的值是 false,那就不阻塞,直接返回就好了。
先构造一个 sudog,接着就是保存各种值了。注意,这里会将接收数据的地址存储到了 elem 字段,当被唤醒时,接收到的数据就会保存到这个字段指向的地址。然后将 sudog 添加到 channel 的 recvq 队列里。调用 goparkunlock 函数将 goroutine 挂起。
接下来的代码就是 goroutine 被唤醒后的各种收尾工作了。
案例分析
func goroutineA(a <-chan int) {
val := <- a
fmt.Println("G1 received data: ", val)
return
}
func goroutineB(b <-chan int) {
val := <- b
fmt.Println("G2 received data: ", val)
return
}
func main() {
ch := make(chan int)
go goroutineA(ch)
go goroutineB(ch)
ch <- 3
time.Sleep(time.Second)
}
首先创建了一个无缓冲的 channel,接着启动两个 goroutine,并将前面创建的 channel 传递进去。然后,向这个 channel 中发送数据 3,最后 sleep 1 秒后程序退出。
程序第 14 行创建了一个非缓冲型的 channel,我们只看 chan 结构体中的一些重要字段,来从整体层面看一下 chan 的状态,一开始什么都没有:

接着,第 15、16 行分别创建了一个 goroutine,各自执行了一个接收操作。通过前面的源码分析,我们知道,这两个 goroutine (后面称为 G1 和 G2 好了)都会被阻塞在接收操作。G1 和 G2 会挂在 channel 的 recq 队列中,形成一个双向循环链表。
在程序的 17 行之前,chan 的整体数据结构如下:

buf 指向一个长度为 0 的数组,qcount 为 0,表示 channel 中没有元素。重点关注 recvq 和 sendq,它们是 waitq 结构体,而 waitq 实际上就是一个双向链表,链表的元素是 sudog,里面包含 g 字段,g 表示一个 goroutine,所以 sudog 可以看成一个 goroutine。recvq 存储那些尝试读取 channel 但被阻塞的 goroutine,sendq 则存储那些尝试写入 channel,但被阻塞的 goroutine。
此时,我们可以看到,recvq 里挂了两个 goroutine,也就是前面启动的 G1 和 G2。因为没有 goroutine 接收,而 channel 又是无缓冲类型,所以 G1 和 G2 被阻塞。sendq 没有被阻塞的 goroutine。
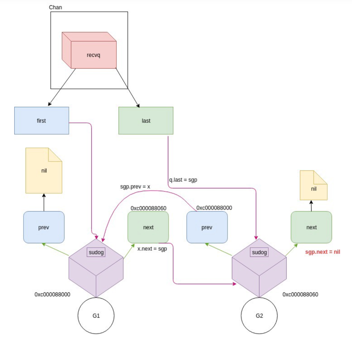
recvq 的数据结构如下:

再从整体上来看一下 chan 此时的状态:

G1 和 G2 被挂起了,状态是 WAITING。关于 goroutine 调度器这块不是今天的重点,当然后面肯定会写相关的文章。这里先简单说下,goroutine 是用户态的协程,由 Go runtime 进行管理,作为对比,内核线程由 OS 进行管理。Goroutine 更轻量,因此我们可以轻松创建数万 goroutine。
一个内核线程可以管理多个 goroutine,当其中一个 goroutine 阻塞时,内核线程可以调度其他的 goroutine 来运行,内核线程本身不会阻塞。这就是通常我们说的 M:N 模型:

M:N 模型通常由三部分构成:M、P、G。M 是内核线程,负责运行 goroutine;P 是 context,保存 goroutine 运行所需要的上下文,它还维护了可运行(runnable)的 goroutine 列表;G 则是待运行的 goroutine。M 和 P 是 G 运行的基础。

继续回到例子。假设我们只有一个 M,当 G1(go goroutineA(ch)) 运行到 val := <- a 时,它由本来的 running 状态变成了 waiting 状态(调用了 gopark 之后的结果):

G1 脱离与 M 的关系,但调度器可不会让 M 闲着,所以会接着调度另一个 goroutine 来运行:

G2 也是同样的遭遇。现在 G1 和 G2 都被挂起了,等待着一个 sender 往 channel 里发送数据,才能得到解救。

被折叠的 条评论
为什么被折叠?



