松滋卢氏家族是明成祖朱棣的护卫指挥使卢振的后裔
家谱一
绍文纯武,贻谋燕义,
传家有道,朝庭选用,
安邦定国,万代永兴。
家谱二
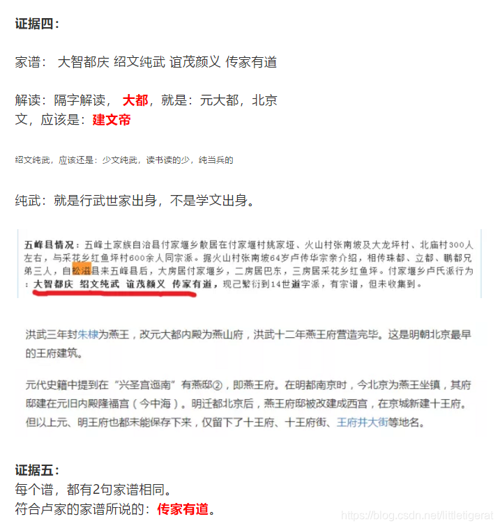
大智都庆, 绍文纯武,
谊茂颜义, 传家有道。
家谱三
贻谋燕冀,齐家有道,
朝廷选用,安邦定国。






证据十一:

根据卢家、覃家传到第14世代,
小虎结合自己家族从元末明初传到至今已经:24代~25代
卢家、覃家的家谱整整晚了小虎家谱将近10~11代左右,将近晚了小虎家谱将近300年
一代人将近25~20年之间。
明朝建国267年
小虎大胆推断,也就是明朝灭亡了,清朝初年的松滋卢氏、覃氏才有家谱
原来,都是口口相传的。

探究松滋卢氏家族作为明成祖朱棣护卫指挥使卢振后裔的历史传承,通过比较不同家谱,大胆推测松滋卢氏、覃氏家谱形成于明朝灭亡后的清朝初年,揭示家族文化与历史变迁。

被折叠的 条评论
为什么被折叠?



