导言:我曾经以为我可以用继承处理一切。后来我领教到运行时扩展,远比编译时期的继承威力大。装饰器模式可以给爱用继承的人一个全新的眼界。一旦你熟悉了装饰器模式,你将学会如何在运行的过程中给对象赋予新的指责和功能。
先不谈模式,如果现在要你开发一个可以给人搭配不同服饰的系统,不如类似QQ、网络游戏或论坛都有的Avatar系统,你怎么开发?
半小时后,小菜的第一版代码出炉。
代码结构图:
#include "stdafx.h"
#include <iostream>
using namespace std;
class Person
{
public:
Person(string n){ name = n; }
void wearTShirts(){ cout << "大T恤 "; }
void wearBigTrouser(){ cout << "垮裤 "; }
void wearSneakers(){ cout << "破球鞋 "; }
void wearSuit(){ cout << "西装 "; }
void wearTie(){ cout << "领带 "; }
void wearLeatherShoes(){ cout << "皮鞋 "; }
void show(){ cout << "装扮的" << name.c_str(); }
private:
string name;
};
int _tmain(int argc, _TCHAR* argv[])
{
Person* p = new Person("小菜");
cout << "第一种装扮:" << endl;
p->wearTShirts();
p->wearBigTrouser();
p->wearSneakers();
p->show();
cout << "第二种装扮:" << endl;
p->wearSuit();
p->wearTie();
p->wearLeatherShoes();
p->show();
return 0;
}
功能是实现了,现在的问题是如果我要增加 “超人” 的装扮,你得如何做?“那就改改 ‘Person’ 类就行了”,小菜说完就反应过来了,“哦,不对,这就违背开放-封闭原则了。”
下面我们来说说装饰模式。装饰模式可以动态的给一个对象添加一些额外的职责。就增加功能来说,装饰模式比生成子类要更为灵活。
“啊,装饰这个词真好,无论衣服、鞋子、领带、披风其实都可以理解为对人的装饰,我们来看一下他的结构。”
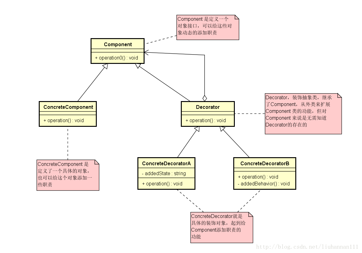
结构图
Component是定义了一个对象接口,可以给这些对象动态的添加职责。ConcreteComponent是定义了一个具体的对象,也可以给这个对象添加一些职责。Decorator,装饰抽象类,继承了Component,从外类来扩展Component类的功能,但对于Component来说就无需知道Decorator的存在。至于ConcreteDecorator就是个具体的装饰对象,起到给Component添加职责的功能。
下面来看看具体的代码实现
Component类
class Component
{
public:
virtual void operate() = 0;
};
ConcreteComponent类
class ConcreteComponent : public Component
{
public:
virtual void operate() override
{
cout << "具体对象的操作" << endl;
}
};
Decorate类
class Decorate : public Component
{
public:
Decorate(Component* c){ comp = c; }
virtual void operate() override
{
comp->operate();
}
private:
Component* comp = nullptr;
};
ConcreteDecorate类
class ConcreteDecorateA : public Decorate
{
public:
ConcreteDecorateA (Component* c)
: Decorate(c)
{
comp = c;
}
virtual void operate() override
{
Decorate::operate();
addedState = "New state";
cout << "具体装饰对象A的操作" << endl;
}
private:
string addedState;
};
class ConcreteDecorateB : public Decorate
{
public:
ConcreteDecorateB(Component* c)
: Decorate(c)
{
comp = c;
}
virtual void operate() override
{
Decorate::operate();
addedBehavior();
cout << "具体装饰对象B的操作" << endl;
}
private:
void addedBehavior()
{
cout << "addedBehavior" << endl;
}
};
客户端代码
int _tmain(int argc, _TCHAR* argv[])
{
ConcreteComponent* c = new ConcreteComponent();
ConcreteDecorateA* d1 = new ConcreteDecorateA(c);
ConcreteDecorateA* d2 = new ConcreteDecorateA(d1);
d2->operate();
return 0;
}
“我明白了,原来装饰模式是利用类的构造来对对象进行包装的。这样每个装饰对象的实现就和如何使用这个对象分离开了,每个装饰对象只关心自己的功能,不需要关心如何被添加到对象链当中。用刚才的例子来说,就是我们完全可以先穿外裤,再穿内裤,而不一定要先内后外。”
“既然你明白了,还不赶快把刚才的例子改成装饰模式的代码?”
“我还有个问题,刚才我写的例子中的 ‘人’ 类是Component还是ConcreteComponent呢?”
“哈,学习模式要善于变通,如果只有一个ConcreteComponent类而没有抽象的Component类,那么Decorator类可以是ConcreteComponent的一个子类。同样道理,如果只有一个ConcreteDecorator类,那么没必要建立一个单独的Decorator类,而可以把Decorator和ConcreteDecorator的责任合并成一个类。”
“啊,原来如此。在这里我们就没有必要有Component类了,直接让服饰类Decorator继承人类ConcreteComponent就可以了。”
二十分钟后,小菜的第三版代码出炉。
代码结构图:
Person类
class Person
{
public:
Person(string n){ name = n; }
virtual void show(){ cout << "装扮的" << name.c_str(); }
private:
string name;
};
Finery(服饰类)
class Finery : public Person
{
public:
void decorate(Person* p){ component = p; }
virtual void show()
{
if (component)
{
component->show();
}
}
private:
Person* component;
};
具体服饰类
class TShirts : public Finery
{
public:
virtual void show()
{
cout << "大T恤 ";
Finery::show();
}
};
class BigTrouser : public Finery
{
public:
virtual void show()
{
cout << "垮裤 ";
Finery::show();
}
};
//其余类似,省略
客户端代码
int _tmain(int argc, _TCHAR* argv[])
{
Person* p = new Person("小菜");
TShirts* ts = new TShirts();
Suit* st = new Suit();
BigTrouser* bt = new BigTrouser();
//用大T恤装饰了一个光着的小菜
ts->decorate(p);
//用垮裤装饰了一个穿着大T恤的小菜
bt->decorate(ts);
//用西装装饰了一个穿着垮裤, 大T恤的小菜
st->decorate(bt);
bt->show();
return 0;
}
总结:
装饰模式是为已有功能动态的添加更多功能的一种方式。
当系统需要新的功能时,我们原有的做法是向旧的代码加入新的代码。这些新的代码通常装饰了原有类的核心职责和主要行为,不如用西装来装饰小菜,但这种做法的主要问题在于,在主类中加入了新的字段,新的方法,新的逻辑,从而增加了主类的复杂度,同时也违背了开闭原则。
装饰模式提供了一个很好的解决方案,它把每个要装饰新增的功能放在单独的类中,并让这个类装饰他要包装的类。因此在需要执行特殊行为时,客户代码就可以运行时根据需要有选择,有顺寻的使用装饰功能装饰对象了。这样就把类的核心功能和装饰功能区分开了,而且可以去除相关类中重复的装饰逻辑。
1810

被折叠的 条评论
为什么被折叠?



