背景
我们先了解下什么情况下会用到字节码插桩。学技术并不是为了秀技术,而是为了解决业务问题。
我们先想象一个业务场景— 我们需要统计耗时方法,这时,我们会怎么做?
在每个方法开头和结尾处分别记录开始时间与结束时间?在自己写的代码上用还好,但是第三方库类怎么办?
这时就可以用上字节码插桩了!因为 Java 文件编译成 class 后,这时可以获取全部的 class 文件,包含自己写的代码和其它库类的。拿到 class 文件后,就可以进行批量修改,并且对于 Java 文件是无感的,因为我们只针对 class 文件。
在使用字节码插桩之前,我们需要获取到每个 class 文件,这时,需要使用到自定义 Transform,而自定义Transform 需要在自定义 Gradle Plugin 时进行注册,所以,我们需要先学习下如何自定义一个 Gradle Plugin。
一、字节码插桩是什么
字节码插桩是一种在程序的字节码级别进行修改的技术。它通常用于在程序运行过程中动态地修改、分析或监控代码的行为,而无需修改源代码。
1.1 字节码插桩发生的时机
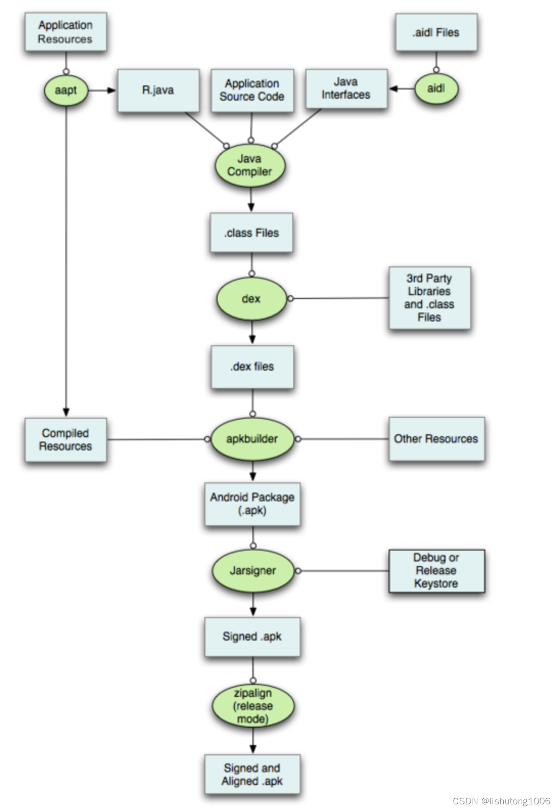
apk 的打包流程如下:

字节码插桩就发生在 .class 文件变成 .dex 文件之前。正是在这样的一个时机,字节码插桩才拥有修改全局 .class 文件的能力。
1.2 字节码插桩的应用场景
通过字节码插桩,我们可以全局替换目标方法的实现、增加目标方法的逻辑,这种处理方式更加通用彻底且具有兼容性,基于这样的能力,字节码插桩具备很大的想象空间:

二、自定义 Gradle 插件流程
2.1 创建插件 Module
Android Studio --> File --> New --> New Module --> Java or Kotlin Library --> plugin(名字自取)

2.2 配置插件 build.gradle
plugins {
id 'java-library'
alias(libs.plugins.jetbrainsKotlinJvm)
}
java {
sourceCompatibility = JavaVersion.VERSION_17
targetCompatibility = JavaVersion.VERSION_17
}
dependencies {
// gradle
implementation gradleApi()
// asm
implementation libs.asm
implementation libs.asm.commons
implementation libs.asm.analysis
implementation libs.asm.util
implementation libs.asm.tree
}
libs.version.toml配置如下
[versions]
agp = "7.4.0"
kotlin = "1.9.0"
asm = "9.7"
...
[libraries]
...
# asm相关依赖
asm = { module = "org.ow2.asm:asm", version.ref = "asm" }
asm-analysis = { module = "org.ow2.asm:asm-analysis", version.ref = "asm" }
asm-commons = { module = "org.ow2.asm:asm-commons", version.ref = "asm" }
asm-tree = { module = "org.ow2.asm:asm-tree", version.ref = "asm" }
asm-util = { module = "org.ow2.asm:asm-util", version.ref = "asm" }
[plugins]
androidApplication = { id = "com.android.application", version.ref = "agp" }
jetbrainsKotlinAndroid = { id = "org.jetbrains.kotlin.android", version.ref = "kotlin" }
jetbrainsKotlinJvm = { id = "org.jetbrains.kotlin.jvm", version.ref = "jetbrainsKotlinJvm" }
2.3 编写插件代码
package com.lx.plugin
import org.gradle.api.Plugin
import org.gradle.api.Project
class AsmPlugin : Plugin<Project> {
override fun apply(target: Project) {
println("asm plugin apply")
}
}
2.4 配置插件

lx-plugin.properties 文件名称可以自取,后面会用到
2.5 发布到 maven 仓库
2.5.1 发布本地 maven 仓库
1. 在 plugin 的 build.gradle 中添加本地 maven 仓库配置

2. 双击 publish 将插件发布到本地 maven 仓库

3. 可以看到在 plugin 目录下有以下文件生成:

2.5.2 发布到远程 maven 仓库
我们将插件发布到远程 maven 仓库后,就可以提供所有人使用了。
1. Nexus 搭建远程 maven 仓库
为了演示效果,本文通过在本机搭建远程 maven 仓库。
参考链接:Nexus本地搭建(MacOS)_mac安装nexus-CSDN博客
2. 配置远程 maven 仓库地址
修改 plugin 的 build.gradle 中 maven 仓库配置

3. 双击 publish 将插件发布到本地 maven 仓库

4. 在 Sonatype Nexus Repository 中可以看到我们发布的插件了。

2.6 使用插件
1. 在 project 的 build.gradle 添加插件依赖

2. 在 app 的 build.gradle 中引入插件

3. 验证,直接编译该工程
在 Build Output 中可以看到正常的输出语句

三、自定义Gradle 插件实现方法耗时统计
3.1 自定义 MethodTimeAdviceAdapter
package com.lx.plugin
import org.objectweb.asm.MethodVisitor
import org.objectweb.asm.Type
import org.objectweb.asm.commons.AdviceAdapter
/**
* Created by lixiong on 2024/4/29.
*/
class MethodTimeAdviceAdapter(
api: Int,
methodVisitor: MethodVisitor,
access: Int,
name: String?,
descriptor: String?,
private val className: String?
) : AdviceAdapter(api, methodVisitor, access, name, descriptor) {
private val slotIndex = newLocal(Type.LONG_TYPE)
/**
* 方法开始执行
*/
override fun onMethodEnter() {
super.onMethodEnter()
mv.visitMethodInsn(INVOKESTATIC, "java/lang/System", "currentTimeMillis", "()J", false)
mv.visitVarInsn(LSTORE, slotIndex)
}
/**
* 方法执行结束
*/
override fun onMethodExit(opcode: Int) {
mv.visitLdcInsn("MethodTime")
mv.visitTypeInsn(NEW, "java/lang/StringBuilder")
mv.visitInsn(DUP)
mv.visitMethodInsn(INVOKESPECIAL, "java/lang/StringBuilder", "<init>", "()V", false)
mv.visitLdcInsn("${className}.${name} time cost:")
mv.visitMethodInsn(
INVOKEVIRTUAL,
"java/lang/StringBuilder",
"append",
"(Ljava/lang/String;)Ljava/lang/StringBuilder;",
false
)
mv.visitMethodInsn(INVOKESTATIC, "java/lang/System", "currentTimeMillis", "()J", false)
mv.visitVarInsn(LLOAD, slotIndex)
mv.visitInsn(LSUB)
mv.visitMethodInsn(
INVOKEVIRTUAL,
"java/lang/StringBuilder",
"append",
"(J)Ljava/lang/StringBuilder;",
false
)
mv.visitMethodInsn(
INVOKEVIRTUAL,
"java/lang/StringBuilder",
"toString",
"()Ljava/lang/String;",
false
)
mv.visitMethodInsn(
INVOKESTATIC,
"android/util/Log",
"d",
"(Ljava/lang/String;Ljava/lang/String;)I",
false
)
mv.visitInsn(POP)
super.onMethodExit(opcode)
}
}
除了字节码部分其他的代码没什么好说的,都好理解,这部分代码也不需要自己写,可以在 Android Studio 中搜索 ASM bytecode viewer 插件。
3.1.1 使用ASM bytecode Viewer 生成相应的字节码
新建一个Demo.java 文件,编译后,在 Demo.class 右键代码区,点击 ASM Bytecode Viewer

然后选择 ASMified

记录下这里的代码,后面要用。
然后在 Demo.java 的 test 方法中编写想插入的代码,然后在通过 ASM Bytecode Viewer 查看 ASMified 代码

对比插入代码前后的 ASMified 代码的差异,就可以知道如何通过 MethodVisitor 插入字节码了。
3.2 自定义 MethodTimeClassVisitor
package com.lx.plugin
import org.objectweb.asm.ClassVisitor
import org.objectweb.asm.MethodVisitor
import org.objectweb.asm.Opcodes
/**
* Created by lixiong on 2024/4/29.
*/
class MethodTimeClassVisitor(classVisitor: ClassVisitor) : ClassVisitor(Opcodes.ASM7, classVisitor) {
private var className: String? = null
override fun visit(
version: Int,
access: Int,
name: String?,
signature: String?,
superName: String?,
interfaces: Array<out String>?
) {
super.visit(version, access, name, signature, superName, interfaces)
className = name
}
override fun visitMethod(
access: Int,
name: String?,
descriptor: String?,
signature: String?,
exceptions: Array<out String>?
): MethodVisitor {
val methodVisitor = super.visitMethod(access, name, descriptor, signature, exceptions)
return MethodTimeAdviceAdapter(api, methodVisitor, access, name, descriptor, className)
}
}
3.3 自定义 MethodTimePlugin
package com.lx.plugin
import com.android.build.api.transform.Format
import com.android.build.api.transform.QualifiedContent
import com.android.build.api.transform.Transform
import com.android.build.api.transform.TransformInvocation
import com.android.build.gradle.internal.pipeline.TransformManager
import com.android.utils.FileUtils
import org.objectweb.asm.ClassReader
import org.objectweb.asm.ClassWriter
import java.io.FileOutputStream
/**
* Created by lixiong on 2024/4/28.
*/
class MethodTimePlugin : Transform() {
override fun getName(): String {
return "MethodTimePlugin"
}
/**
* 用于指明Transform的输入类型
*/
override fun getInputTypes(): MutableSet<QualifiedContent.ContentType> {
return TransformManager.CONTENT_CLASS
}
/**
* 用于指明Transform的作用域
*/
override fun getScopes(): MutableSet<in QualifiedContent.Scope> {
return TransformManager.SCOPE_FULL_PROJECT
}
/**
* 指明该Transform是否支持增量编译
*/
override fun isIncremental(): Boolean {
return true
}
override fun transform(transformInvocation: TransformInvocation?) {
super.transform(transformInvocation)
val inputs = transformInvocation?.inputs
val outputProvider = transformInvocation?.outputProvider
inputs?.forEach { transformInput ->
// 遍历项目目录
transformInput.directoryInputs.forEach { directoryInput ->
if (directoryInput.file.isDirectory) {
FileUtils.getAllFiles(directoryInput.file).forEach { file ->
val name = file.name
// 过滤class文件, 排除R.class, BuildConfig.class
if (name.endsWith(".class") && !name.startsWith("R\$") &&
name != "R.class" && name != "BuildConfig.class"
) {
// 找到需要的class文件,进行插桩
val path = file.absolutePath
val cr = ClassReader(file.readBytes())
val cw = ClassWriter(cr, ClassWriter.COMPUTE_MAXS)
val visitor = MethodTimeClassVisitor(cw)
cr.accept(visitor, ClassReader.EXPAND_FRAMES)
val bytes = cw.toByteArray()
var fos: FileOutputStream? = null
try {
fos = FileOutputStream(path)
fos.write(bytes)
} catch (e: Exception) {
e.printStackTrace()
} finally {
runCatching { fos?.close() }
}
}
}
}
val dest = outputProvider?.getContentLocation(
directoryInput.name,
directoryInput.contentTypes,
directoryInput.scopes,
Format.DIRECTORY
)
FileUtils.copyDirectoryToDirectory(directoryInput.file, dest)
}
// 遍历jar包
transformInput.jarInputs.forEach { jarInput ->
val dest = outputProvider?.getContentLocation(
jarInput.name,
jarInput.contentTypes,
jarInput.scopes,
Format.JAR
)
FileUtils.copyFile(jarInput.file, dest)
}
}
}
}
3.4 注册插件

3.5 验证插件
首先需要发布插件,然后依赖插件,这一步可以看上一章的内容。
运行之后,查看 logcat 打印

完美,通过 jadx 工具查看下生成的 .class 文件是否插入成功
Demo.class

MainActivity.class

编译生成的 ActivityMainBinding.class

插入成功,至此简单的Asm字节码插桩就完成了。
3.6 对 jar 包进行插桩
1. 在 app module 的libs 中加入一个 test.jar 文件

2. 修改自定义的 MethodTimePlugin,完整代码如下:
package com.lx.plugin
import com.android.build.api.transform.Format
import com.android.build.api.transform.QualifiedContent
import com.android.build.api.transform.Transform
import com.android.build.api.transform.TransformInvocation
import com.android.build.gradle.internal.pipeline.TransformManager
import com.android.utils.FileUtils
import org.apache.commons.compress.utils.IOUtils
import org.objectweb.asm.ClassReader
import org.objectweb.asm.ClassWriter
import java.io.FileOutputStream
import java.nio.file.attribute.FileTime
import java.util.Enumeration
import java.util.jar.JarEntry
import java.util.jar.JarFile
import java.util.jar.JarOutputStream
import java.util.zip.CRC32
import java.util.zip.ZipEntry
/**
* Created by lixiong on 2024/4/28.
*/
class MethodTimePlugin : Transform() {
private val fileTime = FileTime.fromMillis(0)
override fun getName(): String {
return "MethodTimePlugin"
}
/**
* 用于指明Transform的输入类型
*/
override fun getInputTypes(): MutableSet<QualifiedContent.ContentType> {
return TransformManager.CONTENT_CLASS
}
/**
* 用于指明Transform的作用域
*/
override fun getScopes(): MutableSet<in QualifiedContent.Scope> {
return TransformManager.SCOPE_FULL_PROJECT
}
/**
* 指明该Transform是否支持增量编译
*/
override fun isIncremental(): Boolean {
return true
}
override fun transform(transformInvocation: TransformInvocation?) {
super.transform(transformInvocation)
val inputs = transformInvocation?.inputs
val outputProvider = transformInvocation?.outputProvider
inputs?.forEach { transformInput ->
// 遍历项目目录
transformInput.directoryInputs.forEach { directoryInput ->
if (directoryInput.file.isDirectory) {
FileUtils.getAllFiles(directoryInput.file).forEach { file ->
val name = file.name
// 过滤class文件, 排除R.class, BuildConfig.class
if (name.endsWith(".class") && !name.startsWith("R\$") &&
name != "R.class" && name != "BuildConfig.class"
) {
// 找到需要的class文件,进行插桩
val path = file.absolutePath
val cr = ClassReader(file.readBytes())
val cw = ClassWriter(cr, ClassWriter.COMPUTE_MAXS)
val visitor = MethodTimeClassVisitor(cw)
cr.accept(visitor, ClassReader.EXPAND_FRAMES)
val bytes = cw.toByteArray()
var fos: FileOutputStream? = null
try {
fos = FileOutputStream(path)
fos.write(bytes)
} catch (e: Exception) {
e.printStackTrace()
} finally {
runCatching { fos?.close() }
}
}
}
}
val dest = outputProvider?.getContentLocation(
directoryInput.name,
directoryInput.contentTypes,
directoryInput.scopes,
Format.DIRECTORY
)
FileUtils.copyDirectoryToDirectory(directoryInput.file, dest)
}
// 遍历jar包
transformInput.jarInputs.forEach { jarInput ->
val dest = outputProvider?.getContentLocation(
jarInput.name,
jarInput.contentTypes,
jarInput.scopes,
Format.JAR
)
if (dest != null) {
FileUtils.mkdirs(dest.parentFile)
// 只对 test.jar 进行插桩
if (jarInput.file.name.endsWith("test.jar")) {
var jos: JarOutputStream? = null
try {
val jarFile = JarFile(jarInput.file)
jos = JarOutputStream(FileOutputStream(dest))
val entries: Enumeration<JarEntry> = jarFile.entries()
while (entries.hasMoreElements()) {
val entry: JarEntry = entries.nextElement()
val name: String = entry.name
val outEntry = JarEntry(name)
val inputStream = jarFile.getInputStream(entry)
// 过滤class文件, 排除R.class, BuildConfig.class
val newEntryContent = if (name.endsWith(".class") && !name.startsWith("R\$") &&
name != "R.class" && name != "BuildConfig.class"
) {
// 找到需要的class文件,进行插桩
val cr = ClassReader(inputStream)
val cw = ClassWriter(cr, ClassWriter.COMPUTE_MAXS)
val visitor = MethodTimeClassVisitor(cw)
cr.accept(visitor, ClassReader.EXPAND_FRAMES)
cw.toByteArray()
} else {
IOUtils.toByteArray(inputStream)
}
// 将处理后的类文件写入 JAR 包
val crc32 = CRC32()
crc32.update(newEntryContent)
outEntry.crc = crc32.value
outEntry.method = ZipEntry.STORED
outEntry.size = newEntryContent.size.toLong()
outEntry.compressedSize = newEntryContent.size.toLong()
outEntry.setLastAccessTime(fileTime)
outEntry.setLastModifiedTime(fileTime)
outEntry.setCreationTime(fileTime)
jos.putNextEntry(outEntry)
jos.write(newEntryContent)
jos.closeEntry()
}
} catch (e: Exception) {
e.printStackTrace()
} finally {
runCatching {
jos?.flush()
jos?.close()
}
}
} else {
FileUtils.copyFile(jarInput.file, dest)
}
}
}
}
}
}
3. 通过 jadx 查看 apk 中 Test.class 文件

到此,jar 包中的方法也插桩成功。
利用Gradle插件实现Java字节码插桩:方法计时与Jar包操作
本文介绍了如何在Java中使用字节码插桩技术,特别是在Gradle插件中自定义Transform,以统计耗时方法并扩展其功能。重点讲解了自定义MethodTimeAdviceAdapter和MethodTimeClassVisitor,以及如何对jar包内的class文件进行插桩操作。
2361

被折叠的 条评论
为什么被折叠?



