记得面菊厂的逻辑部时让我用触发器搭一个三分频电路,当时没打上来。
上网查了一下主要有两种方式。
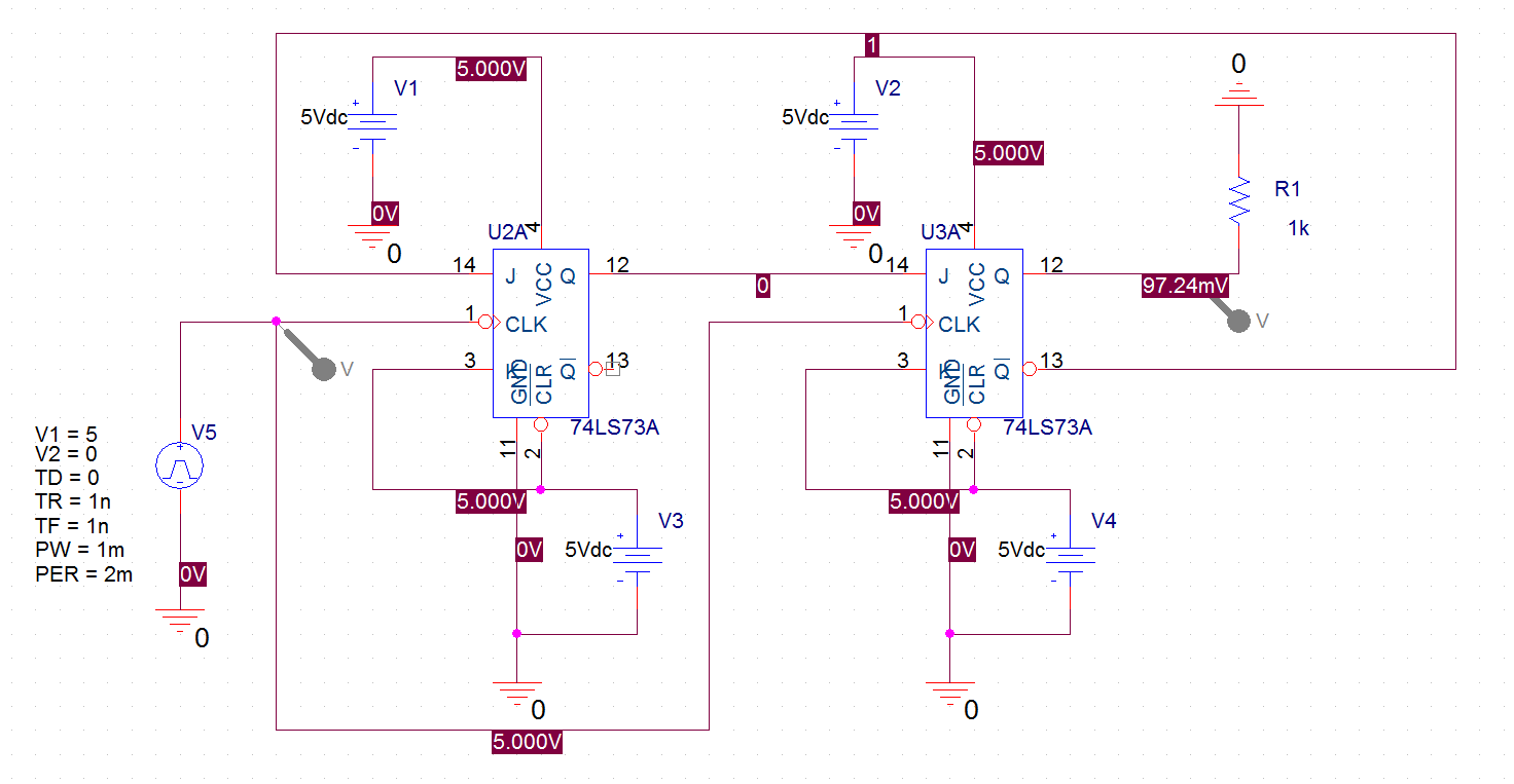
1、JK触发器方式
在Pspice中绘制如下:
仿真结果如下
在设置脉冲源的时候要尽量缩小上升时间和下降时间,不然会报存在竞争的错误。
逻辑代码:
// 高电平复位,JK触发器
//
module JKFF(
input clk,
input rst,
input J,
input K,
output reg Q,
output NQ
);
always @ (posedge clk or posedge rst)
begin
if (rst)
begin
Q <= 1'b0;
end
else
begin
Q <= J * (~Q) + (~K) * (NQ);
end

本文介绍了如何使用JK触发器和逻辑计数方法来实现三分频电路。通过JK触发器的方式可以达到三分频效果,但占空比只有1/3。而采用D触发器加异或门的方式由于初始电平问题无法实现。最后,通过逻辑计数器的方法,可以得到50%占空比的三分频信号,这种方法更为合适。
最低0.47元/天 解锁文章

3万+

被折叠的 条评论
为什么被折叠?



