一、SIM卡运行流程:
1.1、SIM卡启动准则:
当SIM卡和ME接触之后才会激活电路。SIM卡和ME 应该遵循下面的运营流程:
—— ME 应该申请运行条件下的class给电路,比如,activation, cold rerest 并且 可能一次或者多次的warm resets。如果SIM卡支持这个class,它应该answer to reset,ME 最终得到了complete 和 有效的Answer-to-Reset 和 运行条件的class。ME可以重复这个完整的操作。
—— 对于交换信息,SIM卡和ME 需要对传输协议和传输参数达成一致。传输协议 T=0, ME作为主控(master)进行半双工(half-duplex)传输字符; T=1,进行半双工传输块; 通过 T=0和T=1 配对传输命令和回复(command-response pairs)。当SIM卡没有数据传输(比如,在处理完配对command-reponse信息之后和初始化下一条之前),如果SIM卡支持时钟停止的话ME可以停止时钟信号。
—— ME 可以去激活
去激活应该完成在断开SIM卡和ME的连接之前
1.2、激活(Activation), 复位(resets) 和 class选择(class selection)
1.2.1 激活:
在初始化SIM卡中,ME应该根据calss选择去激活电路,class选择有A,B或C三种。下面是其他 pin的时序:
—— RST 应该拉低
—— VCC应该上电
—— I/O ME侧应该处于接收模式,ME应该忽略激活过程中的I/O电平状态
—— CLK 应该提供时钟信号
备注1 延时在上电(VCC),设置I/O接收模式和提供时钟信号之间是没有定义的
备注2 短路的时候要去激活
下图1是激活activation(before time Ta) 和 冷复位 cold reset(after time Ta)的时序图

图1
1.2.2 cold reset
在激活的最后(RST是低电平,VCC是供电状态,ME的I/O处于接收模式,CLK提供了合适的稳定的时钟信号),SIM卡处于冷复位准备状态,在冷复位之前,SIM卡的内部状态时没有定义的。
根据图1,在Ta时刻给CLK加时钟信号,SIM卡应该在200 个时钟周期内 设置I/O为高电平状态,这段时长为Ta+ta。冷复位发生在RST维持至少400个时钟周期低电平,从Ta时刻开始,这个维持低电平的时间段为Ta+tb。ME应该忽略I/O的状态,当RST为低电平的时候。
在Tb时刻,RST被拉高,从RST被拉高开始,I/O需要在400到40000 个时钟周期内(tc时间段)给出应答,当RST时高电平,但I/O在40000内没有给出应答,ME需要去激活SIM卡。
1.2.3 warm reset
回答暖复位和之前的冷复位是不同的,ME可以在任何时刻进行暖复位,甚至在复位应答的时候,但不会在强制接收字符TS(initial character)和T0前触发。暖复位不应该被初始化低于4464(=12x372)个时钟周期。
根据图2,ME在TC时刻初始化暖复位,拉低RST状态低电平至少400个时钟周期,在此期间,VCC保持供电,CLK提供一个合适稳定的时钟信号。SIM卡应该在RST被拉低的200个时钟周期内设置I/O为高阻态。ME应该忽略I/O的状态当RST为低电平的时候。
在Td时刻,RST被拉高,在RST被拉高之后的400到40000个时钟周期内I/O需要应答,如果应答在40000个时钟周期内没有给出,ME需要去激活SIM卡。

图2
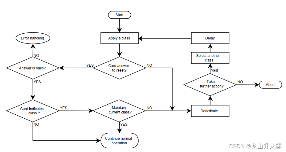
1.2.4 class选择
图3 阐明了class 选择的准则,但不是详细的。
—— 如果 Answer-to-Reset 携带了一个class 标志,表明 class 正在被应用,可以继续正常运行。或者ME可以去激活然后至少延迟10ms之后,发起另一个class。
—— 如果Answer-to-Reset 没有携带class 标志, ME维持当前class。如果在完成对reset的应答之后,SIM卡没有运行,ME应该去激活并延迟之后10ms,然后申请另一个class。
——如果SIM卡没有响应reset,ME需要去激活并且
-
- 延迟至少10S,申请另外一个class,如果都没有,则中断选择程序。
在中断选择程序之后,ME可以初始化另一个选择程序。
一旦class被选择了之后,在正常运行中就不会改变。如果要改变它,ME要去激活SIM卡然后至少延迟10ms去申请另一个class。

图3
1.3、 信息交换
1.3.1 选择传输参数和协议
在完成复位应答后,SIM卡应该等待ME的字符:它们的传输由传输参数配置控制,根据协议来做解释。图4阐述了选择传输参数和协议的原则。
—— 如果TA2在复位应答被呈现(SIM卡在特定模式),ME应该开始特定的传输协议使用传输参数设置中的指定值。
—— 否则(SIM卡在可协商的模式),对于传输参数设置,值被使用在复位应答期间(例如使用默认的值),应该继续使用在下列情况:
1> 如果被SIM卡接收的第一个参数的值是‘FF’,ME应该开始PPS交换;传输参数设置的默认值应该继续使用直到成功的PPS 交换结束。在那之后,ME应该开始可协商的传输协议通过使用可协商的传输参数设置值。
2> 否则,ME应该开始“第一个提供的传输协议”。ME应该如此做当SIM卡仅仅提供一个传输协议和仅仅默认的传输参数设置值。这样的SIM卡不需要支持PPS 交换。
注释 1:PPSS的这个值(‘FF’)是无效的,对于LCA(T=0) 和 NAD(T=1)来说;
注释 2: 多协议的SIM卡提供T=0在可协商模式下,仅仅T=0能被隐式选择。
注释 3: 如果ME 遇到一张可协商的SIM卡,但既不支持PPS交换也不支持“第一个提供传输协议”,那么只能做暖复位或者去激活。
注释 4: SIM卡传输TA2给ME,没有意识到特定模式的存在不能依赖暖复位去选择特定模式。
注释 5: ME已经检测到TA2,那么在检测到不支持的接收到的参数值或者WT超出范围前,不应该发起暖复位

图4 选择传输参数设置和协议
1.3.2 时钟停止
对于支持时钟停止的SM卡,ME希望SIM卡不要发送并且当I/O保持高电平至少1860个时钟周期(延迟tg时间),根据图5,ME可以停止时钟信号在CLK上(在Te时刻),VCC保持供电,RST在高阻态。

图5
当时钟停止(从Te到Tf),CLK应该根据时钟停止标志维持在高电平或者低电平状态。
在Tf时刻,ME应该重启时钟并且信息交换可以继续在至少700个时钟周期之后(在Tf+th)
1.4 去激活
当信息交换完成或者丢弃(比如没有响应的SIM卡,检测到SIM卡移除),ME应该去激活电路在下列时序(看图6)
—— RST应该被拉低
—— CLK应该被拉低(除非时钟已经停在低电平)
—— I/O应该被拉低
—— VCC应该断开

图6
二、异步的字符串
2.1 基本时间单位
电路I/O上一个时刻的持续时间称为“基本时间单位”并表示为etu。etu应等于电路CLK上的F / D时钟周期,其中F和D为两个时钟周期传输参数:F为时钟速率转换整数,D为波特率调整整数。
1 etu = (F/D) x (1/f)
2.2 字符帧
根据图7,一个字符由10个连续的时刻被标识为1到10,每个时刻要么是高电平,要么是低电平。
—— 在时刻1之前, 电路I/O 应该是高电平
—— 在时刻1应该置为低,代表字符的开始
—— 在时刻2到9根据编码协议应该编码一个字节
—— 在时刻10应该编码字符校验
—— 在时刻10之后,SIM卡和ME应该保持接收模式(在无错误操作下)在一个暂停的时间,这段时间I/O要保持高电平

图7
图8 解释了字符时序:即使在接收机时间起点和发射机时间起点存在最大的偏差,接收机窗口也应该和发射机窗口不同。

图8
对于每个字符,如果状态在1-10内的任一个n的最后时刻改变了,从字符的起始边到n时刻的末尾边应该是(n±0.2)etu。
当寻找一个字符的时候,接收器定期的采样电路I/O。同时发射器起始时刻在字符的起始边沿,接收器起始时刻是上一个检测到的高电平和第一次检测到低电平之间的平均值:时间原点的转换最多是采样时间的一半,采样时间应该少于0.2个etu。
本文详细描述了SIM卡的运行流程,包括启动准则、激活过程(含冷热复位)、class选择以及信息交换中的传输参数设置、时钟停止策略。还介绍了异步字符串的处理,如字符帧结构和接收采样规则。
1万+

被折叠的 条评论
为什么被折叠?



