一、主从复制简介
1、Redis集群实现高可用
单节点redis的风险与问题
问题1 : 机器故障
- 现象:硬盘故障、系统崩溃
本质:数据丢失,很可能对业务造成灾难性打击- 结论:基本上会放弃使用redis.
问题2 : 容量瓶颈
- 现象:内存不足,从16G升级到64G,从64G升级到128G,无限升级内存
- 本质:穷,硬件条件跟不上
- 结论:放弃使用redis
结论:
- 为了避免
单机Redis服务器故障,准备多台服务器,互相连通。将数据复制多个副本保存在不同的服务器上,连接在一起,并保证数据是同步的。即使有其中一台服务器宕机,其他服务器依然可以继续提供服务,实现Redis的高可用,同时实现数据冗余备份。



2、主从复制的作用
读写分离:master写、slave读,提高服务器的读写负载能力负载均衡:基于主从结构,配合读写分离,由slave分担master负载,并根据需求的变化,改变slave的数量,通过多个从节点分担数据读取负载,大大提高Redis服务器并发量与数据吞吐量故障恢复:当master出现问题时,由slave提供服务,实现快速的故障恢复数据冗余(备份):实现数据热备份,是持久化之外的一种数据冗余方式, 因为slave中和master数据是同步的高可用基石:基于主从复制,构建哨兵模式与集群,实现Redis的高可用方案
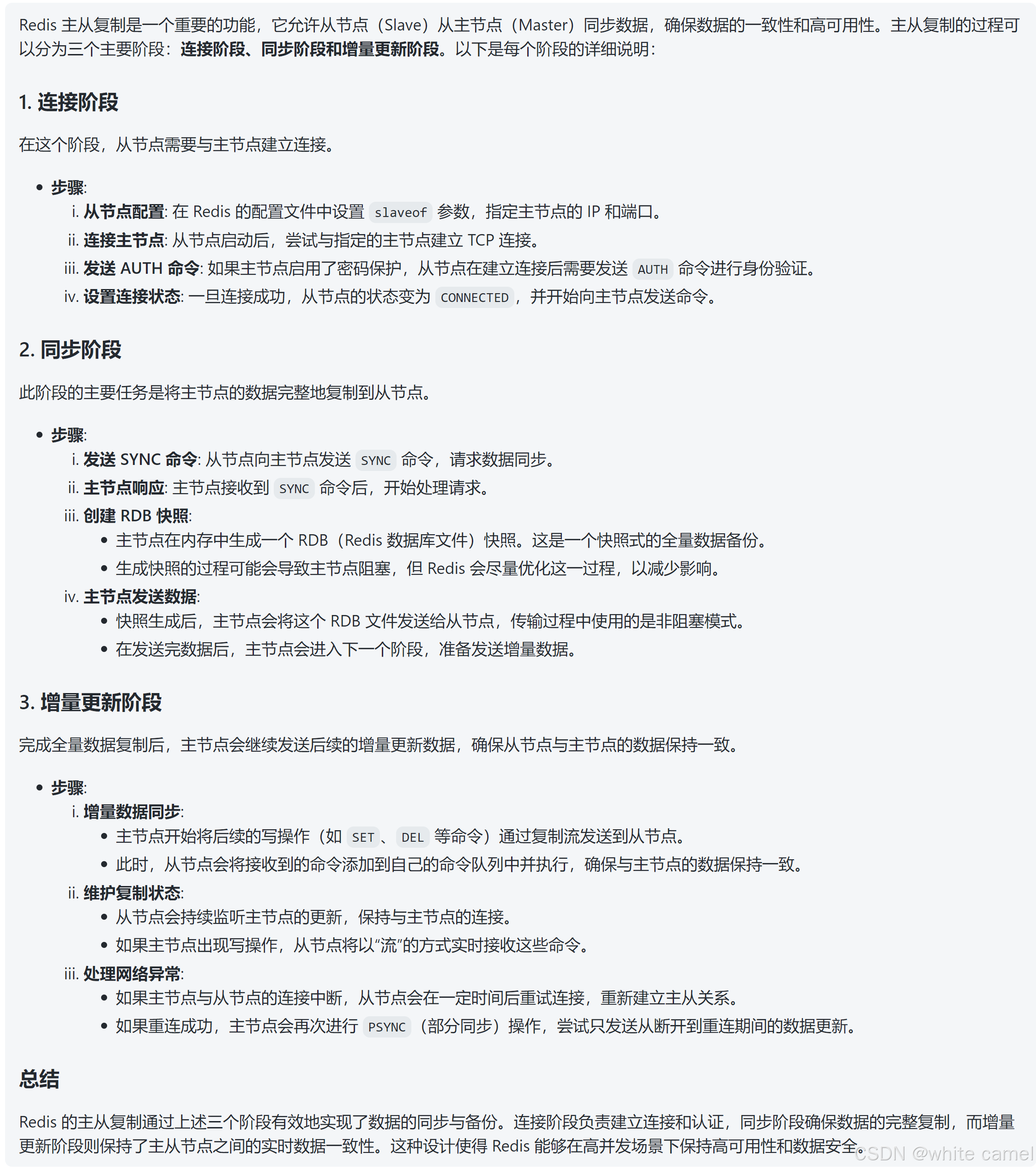
二、主从复制工作流程
主从复制过程大体可以分为3个阶段 :
建立连接阶段(即准备阶段),slave 去连接 master存量数据同步阶段, master将数据同步到slave增量数据(新命令传播)阶段, 当向master中写操作后, 要将数据同步到slave

1、阶段一:建立连接阶段
- 建立slave到master的连接,使master能够识别slave,并保存slave端口号

连接的三种方式

- 配置两个服务器, 分别启动redis服务, 一个充当
master, 一个充当slave
192.168.80.131的充当master

192.168.80.132充当slave

使用slaveof 192.168.80.131 6379 让slave连接master的ip

- 此时132服务的slave节点就连接上了131的Master结点

- 此时通过131服务器
info命令, 就可以看到该master节点中有132这个slave节点

注意 : 此时slave和master的数据就可以同步了, 当向master节点中写数据, 此时就会同步到slave中, 但是slave是不可以进行写操作的; 测试如下

-
slave节点不可以进行
写操作, 只能读取其master节点设置的数据

-
slave节点, 执行
slaveof no one命令, 此时slave不在同步它master节点的数据了. 但是之前的数据仍然存在 !

2、阶段二:数据同步阶段工作流程 (将master的存量数据同步到slave中) – RDB
- 在
slave初次连接master后,复制master中的所有数据到slave - 将
slave的数据库状态 更新成 master当前的数据库状态

数据同步阶段master说明
-
如果master数据量巨大,数据同步阶段应避开流量高峰期,避免造成master阻塞,影响业务正常执行
-
复制缓冲区大小设定不合理,会导致数据溢出。如进行全量复制周期太长,进行部分复制时发现数据已经存在丢失的情况,必须进行第二次全量复制,致使slave陷入死循环状态。 -
master单机内存占用主机内存的比例不应过大,建议使用50%-70%的内存,留下30%-50%的内存用于执行
bgsave命令和创建复制缓冲区repl-backlog-size 1mb

数据同步阶段slave说明

3、阶段三:命令传播阶段(增量更新)(master接到指令传递给slave)
master将接收到的数据变更命令发送给slave,slave接收命令后执行命令
实时保持master和slave的数据同步- 当master数据库状态被修改后,导致主从服务器数据库状态不一致,此时需要
让主从数据同步到一致的状态,同步的动作称为命令传播 (增量更新阶段)
命令传播阶段(增量更新) 了解
-
命令传播阶段出现了断网现象
- 网络闪断闪连
- 短时间网络中断
- 长时间网络中断
-
部分复制的三个核心要素
- 服务器的运行 id(run id)
- 主服务器的复制积压缓冲区
- 主从服务器的复制偏移量
1、服务器运行ID(runid)
- 概念:服务器运行ID是每一台服务器每次运行的身份识别码,一台服务器多次运行可以生成多个运行id
- 组成:运行id由40位字符组成,是一个随机的十六进制字符 例如- -
- fdc9ff13b9bbaab28db42b3d50f852bb5e3fcdce
- 作用:
运行id被用于在服务器间进行传输,识别身份- 如果想两次操作均对同一台服务器进行,必须每次操作携带对应的运行id,用于对方识别
- 实现方式:运行id在每台服务器启动时自动生成的,master在首次连接slave时,会将自己的运行ID发送给slave,slave保存此ID,通过info Server命令,可以查看节点的runid
2、复制积压缓冲区
- 概念:复制缓冲区,又名复制积压缓冲区,是一个
先进先出(FIFO)的队列,用于存储服务器执行过的命令,每次传播命令,master都会将传播的命令记录下来,并存储在复制缓冲区 - 由来:每台服务器启动时,如果开启有AOF或被连接成为master节点,即创建复制缓冲区
- 作用:用于保存master收到的所有指令(仅影响数据变更的指令,例如set,select)
- 数据来源:当master接收到主客户端的指令时,除了将指令执行,会将该指令存储到缓冲区中
3、主从服务器复制偏移量(offset)
- 概念:一个数字,描述复制缓冲区中的指令字节位置
- 分类:
- master复制偏移量:记录发送给所有slave的指令字节对应的位置(多个)
- slave复制偏移量:记录slave接收master发送过来的指令字节对应的位置(一个)
- 数据来源: master端:发送一次记录一次 slave端:接收一次记录一次
- 作用:同步信息,比对master与slave的差异,当slave断线后,恢复数据使用
数据同步+命令传播阶段工作流程
心跳机制
进入命令传播阶 (增量更新)段候,master与slave间需要进行信息交换,使用心跳机制进行维护,实现双方连接保持在线
- master心跳:
- 指令:PING
- 周期:由repl-ping-slave-period决定,默认10秒
- 作用:判断slave是否在线
- 查询:INFO replication 获取slave最后一次连接时间间隔,lag项维持在0或1视为正常
- slave心跳任务
- 指令:REPLCONF ACK {offset}
- 周期:1秒
- 作用1:汇报slave自己的复制偏移量,获取最新的数据变更指令
- 作用2:判断master是否在线
心跳阶段注意事项
- 当slave多数掉线,或延迟过高时,master为保障数据稳定性,将拒绝所有信息同步操作
min-slaves-to-write 2
min-slaves-max-lag 8Copy
- slave数量少于2个,或者所有slave的延迟都大于等于10秒时,强制关闭master写功能,停止数据同步
- slave数量由slave发送
REPLCONF ACK命令做确认 - slave延迟由slave发送
REPLCONF ACK命令做确认
主从复制完整流程
常见问题

频繁的网络中断
数据不一致
操作同一个服务器开启不同端口的Redis服务
- 将我们安装的Redis包中的redis.conf拷贝出来到slave1, slave2目录中; 然后在该配置文件中修改redis-conf的端口, 和bind 为0.0.0.0



启动端口为6380的Redis服务; redis-server redis.conf即可启动6380端口的Redis服务

进入该端口的redis的客户端redis-cli -p 6380即可

关闭该服务, kill -9 进程号;










768

被折叠的 条评论
为什么被折叠?



