目录
1.2 面向过程编程POP(Process-oriented programming)
1.3 面向对象编程OOP(Object Oriented Programming)
1.面向对象编程介绍
1.1 两大编程思想
- 面向过程
- 面向对象
1.2 面向过程编程POP(Process-oriented programming)
面向过程就是分析出解决问题所需要的步骤,然后用函数把这些步骤一步一步实现, 使用的时候再一个一个的依次调用就可以了
举个例子:把大象装进冰箱,面向过程做法

面向过程,就是按照我们分析好了的步骤,按照步骤解决问题
1.3 面向对象编程OOP(Object Oriented Programming)
面向对象是把事物分解成为一个个对象,然后由对象之间分工合作
举个例子:把大象放进冰箱,面向对象做法
先找出对象,并且写出这些对象的功能:
1.大象对象
- 进去
2.冰箱对象
- 打开
- 关闭
3.使用大象和冰箱功能
面向对象是以对象功能来划分问题,而不是步骤
在面向对象程序开发思想中,每一个对象都是功能中心,具有明确分工
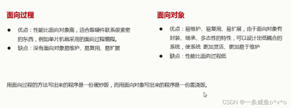
面向对象编程具有灵活、代码可复用、容易维护和开发的优点,更适合多人合作的大型软件项目
面向对象的特性:
- 封装性
- 继承性
- 多态性
1.4 面向过程和面向对象的对比
2.ES6中的类和对象
面向对象

2.1 对象

2.2 类 class
在ES6中新增加了类的概念,可以使用class关键字声明一个类,之后以这个类来实例化对象
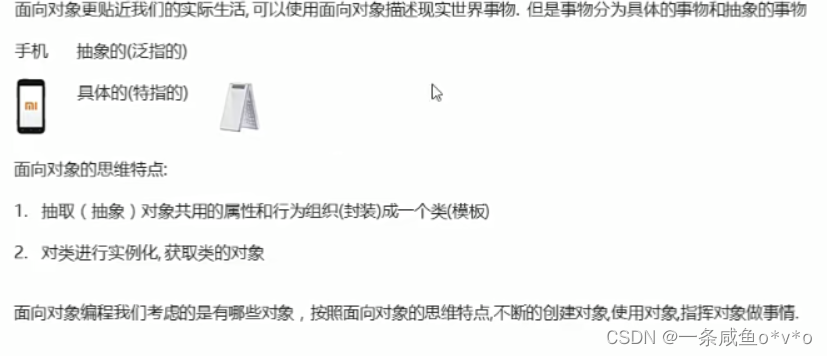
类抽象了对象的公共部分,它泛指某一大类
对象特指某一个,通过类实例化一个具体的对象

面向对象的思维特点:
- 抽取(抽象)对象共用的属性和行为组织(封装)成一个类(模板)
- 对类进行实例化,获取类的对象
2.3 创建类
语法:
class name {
//class body
}
创建实例:
var xx = new name();
注意:类必须使用new实例化对象
2.4 类constructor构造函数
constructor()方法是类的构造函数(默认方法),用于传递参数,返回实例对象,通过new命令生成对象实例时,自动调用该方法,如果没有显式定义,类内部会自动给我们创建一个constructor()
<script>
class Star {
constructor(uname, age) {
this.uname = uname;
this.age = age;
}
}
var ldh = new Star("刘德华", 18);
var zxy = new Star("张学友", 19);
console.log(ldh);
console.log(zxy);
</script>

注意:
- 通过class关键字创建类,类名我们还是习惯性定义首字母大写
- 类里面有个constructor函数,可以接收传递过来的参数,同时返回实例对象
- constructor函数 只要new生成实例时,就会自动调用这个函数,如果我们不写这个函数,类也会自动生成这个函数
- 生成实例new不能省略
- 最后注意语法规范,创建类 类名后面不要加小括号,生成实例,类名后面加小括号,构造函数不需要加function
2.5 类添加方法
语法:
class Person {
constructor (name,age) {
this.name = name;
this.age = age;
}
say() {
console.log(this.name+'你好');
}
}
<script>
class Star {
constructor(uname, age) {
this.uname = uname;
this.age = age;
}
sing(song) {
// console.log("唱歌");
console.log(this.uname + song);
}
}
var ldh = new Star("刘德华", 18);
var zxy = new Star("张学友", 19);
ldh.sing("冰雨");
zxy.sing("李香兰");
</script>

注意:
- 类里面所有的函数不需要写function
- 多个函数方法之间不需要添加逗号分隔
3.类继承
现实中的继承:子承父业,比如我们继承了父亲的姓
程序中的继承:子类可以继承父类的一些属性和方法
class Father { //父类
}
class Son extends Father { //子类继承父类
}
<script>
// 1. 类的继承
class Father {
money() {
console.log(100);
}
}
class Son extends Father {
}
var son = new Son();
son.money();
</script>

3.2 super关键字
super关键字用于访问和调用对象父类上的函数。可以调用父类的构造函数,也可以调用父类的普通函数
<script>
class Father {
constructor(x, y) {
this.x = x;
this.y = y;
}
sum() {
console.log(this.x + this.y);
}
}
class Son extends Father {
constructor(x, y) {
super(x, y); //调用了父类的构造函数
}
}
var son = new Son(1, 2);
son.sum(); //3
</script>
语法:
继承中的属性或者方法查找原则:就近原则
- 继承中,如果实例化子类输出一个方法,先看子类有没有这个方法,如果有就先执行子类的
- 继承中,如果子类里面没有,就去查找父类有没有这个方法,如果有,就执行父类的这个方法

注意:子类在构造函数中使用super,必须放到this前面(必须先调用父类的构造方法,再使用子类的构造方法)
<script>
// 父类有加法方法
class Father {
constructor(x, y) {
this.x = x;
this.y = y;
}
sum() {
console.log(this.x + this.y);
}
}
// 子类继承父类加法方法 同时 扩展减法方法
class Son extends Father {
constructor(x, y) {
// 利用super调用父类的构造方法
// super必须在子类this之前使用
super(x, y);
this.x = x;
this.y = y;
}
substract() {
console.log(this.x - this.y);
}
}
var son = new Son(5, 3);
son.sum();
son.substract();
</script>

三个注意点:
1.在ES6中类没有变量提升,所以必须先定义类,才能通过类实例化对象
2.类里面的共有的属性和方法一定要加this使用,因为类里面的属性和方法是属于实例化对象的,而this指代的就是当前的实例化的对象

3.类里面的this指向问题
4.constructor里面的this指向实例对象,方法里面的this指向这个方法的调用者
<body>
<button></button>
<script>
var that;
class Star {
constructor(uname, age) {
that = this;
console.log(that);
this.uname = uname;
this.age = age;
this.btn = document.querySelector("button");
this.btn.onclick = this.sing;
}
sing() {
// 这里的this指的是btn,因为是btn调用的sing方法
console.log(this);
console.log(that.uname);//that里面存的是constructor里面的this
}
}
var ldh = new Star("刘德华", 18);
console.log(ldh === that);
</script>
</body>

如果在一些情况中,想要在某个方法中的this已经不是constructor里面的this了,但还是想调用constructor里面的属性,可以定义一个全局变量that,在constructor里面把this赋值给that,就可以在其他的函数里使用constructor里面的this了
类比Java中的知识
- 构造函数用于在实例化对象的时候为这个对象的属性赋值
- 当成员变量(类中的变量)和局部变量(函数里的变量)重名的时候,使用this关键字分辨成员变量和局部变量,比如说,this.name = name,this.name 表示的是当前类中的变量,等号后面的name只是形参
- this指代当前对象,指当前正在调用类中方法的对象
4. 面向对象案例
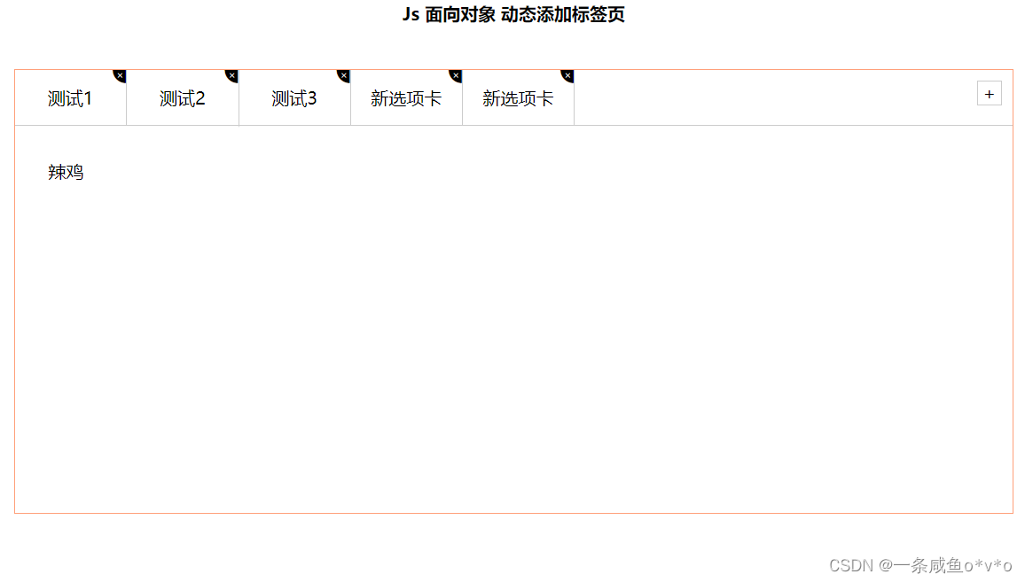
面向对象版tab栏切换


-----------------------------------------------------------模块划分---------------------------------------------------
步骤:
- 先定义一个类Tab,实例化Tab对象,传入的参数是大盒子
- 在构造函数中进行属性的获取,分别要获取所有的li,section
- 类中还要定义四个函数,分别代表着切换、添加、修改、删除功能
- 在页面一加载的时候,就要给相关的元素绑定事件,因此我们设置一个init方法,给相关元素绑定点击事件
- 在构造函数中调用init(),为了在页面一加载的时候就给相关元素绑定事件
tab.js
class Tab {
constructor(id) {
this.main = document.querySelector(id);
this.lis = this.main.querySelectorAll('li');
this.secitons = this.main.querySelectorAll('section');
this.init();
}
init() {
for (var i = 0; i < this.lis.length; i++) {
this.lis[i].setAttribute('index', i);
this.lis[i].onclick = function () {
console.log(this.getAttribute('index'));
}
}
}
// 1.切换功能
toggleTab() { }
// 2.添加功能
addTab() { }
// 3.删除功能
removeTab() { }
// 4.修改功能
editTab() { }
}
new Tab("#tab");
--------------------------------------------------------切换功能模块-----------------------------------------------------
步骤:
- 当点击tab栏的时候,就调用toggleTab()方法,注意不要加括号,不然会直接调用
- 点击tab栏的时候,就给当前点击的li设置liactive类名,同时,对应索引号的section显示出来
- 利用排他思想,先把所有的li和section的类名去掉,在设置当前的。因为li和section都去除了类名,可以封装在一个函数中clearClass()实现
- clearClass()中,利用for循环,将所有的类名清空,注意要在给li和section设置类名之前调用这个函数
注意:
1.要注意this的指向

// 1.切换功能
toggleTab() {
// console.log(this.getAttribute('index'));
that.clearClass();
this.className = 'liactive';
that.secitons[this.getAttribute('index')].className = 'conactive';
}
clearClass() {
for (var i = 0; i < this.lis.length; i++) {
this.lis[i].className = '';
this.secitons[i].className = '';
}
}
--------------------------------------------------------tab栏添加功能------------------------------------------------------

步骤:
- 在构造函数里面获取加号元素
- 在init方法里面给加号元素绑定点击事件
- 点击的时候,动态创建元素li,添加到fisrstnav盒子的第一个子级ul(记得获取ul元素)里面的最后面(用insertAdjacentHTML('beforeend',li))
- 再用同样的方法,动态创建元素section,添加到tabscon盒子里面去
- 生成新的li和section的时候,同样利用排他思想,先清除掉所有li和section的类名,再设置对应的类名
- 因为后来添加的li和section没有绑定事件,所以我们把构造函数里面获取到的li和section拿出来单独定义一个函数updateEle,在init()里面调用
- 在添加功能的函数里调用init(),每次创建完新的li和section都会重新获取页面中的li和section并且进行绑定事件
注意:
1.获取元素都写在constructor里面,绑定事件都写在init()里,页面一加载就调用,一加载就绑定事件
2.我们动态添加li的时候,因为li元素里面的内容较多很长,按照以前的做法,必须先createElement()创建,然后通过innerHTML()赋值,才能通过appendChild()添加到父元素内容的最后,而且appendChild()方法只有用了createElement()之后才能使用,所以,我们采用insertAdjacentHTML()方法,可以直接定义一个动态添加元素的字符串,然后通过此方法直接添加
3.添加完li和section之后,会发现排他和切换都是不起作用的,这是因为在页面一加载的时候,只获取到了当前页面写定了的3个li和section,并且绑定了事件,而我们后来创建的li和section并没有被获取到,也没有绑定事件。所以我们把获取li和section单独拿出来封装成一个函数,在init()里面调用,再在添加函数里面调用init函数,这样,添加功能之后,再对页面进行初始化,获取所有的li和section并且重新绑定事件
updateEle() {
this.lis = this.main.querySelectorAll('li');
this.secitons = this.main.querySelectorAll('section');
}
init() {
// init()初始化时就给相应元素绑定事件
this.updateEle();
this.add.onclick = this.addTab;
for (var i = 0; i < this.lis.length; i++) {
this.lis[i].setAttribute('index', i);
this.lis[i].onclick = this.toggleTab;
}
}
// 2.添加功能
addTab() {
that.clearClass();
var random = Math.random();
var li = '<li class="liactive"><span>新选项卡</span><span class="iconfont icon-guanbi"></span></li>';
that.ul.insertAdjacentHTML('beforeend', li);
var section = '<section class="conactive">测试' + random + '</section>';
that.tabscon.insertAdjacentHTML('beforeend', section);
that.init();
}
------------------------------------------------------删除功能模块-------------------------------------------------------

步骤:
- 获取页面所有叉号元素,要放在updateEle()里
- 通过for循环给所有的叉号元素绑定点击事件
- 因为叉号元素和父元素li都绑定了点击事件,所以要阻止事件冒泡,单击叉号的时候不要切换
- 通过叉号元素的父元素li的index获取到叉号元素的index
- 获取到index之后,删除(remove())索引号对应的li和section
- 删除完成后,再调用一次init(),确保页面获取到的数据是最新的
- 我们想要删除当前内容之后,自动选中的是被删除内容的前一个内容,将index--,然后手动给对应的index的li调用click()
- 删除最后一个内容之后会报错,因为index当前是负值,所以只有在index不为负值的时候才调用click方法,用逻辑与 that.lis[index] && that.lis[index].click();
- 如果当前选中的li不是要删除的li,就保持当前选中的li不变,而不是显示被删除的内容的前一个 if (document.querySelector('.liactive')) return;
注意:
1.如果把获取叉号元素写在构造函数里,那么一开始只获取到页面中已经有的所有叉号元素,在进行添加的时候,新加入的li元素里面的叉号是没有获取到的,在进行for循环绑定事件的时候,就获取不到新的叉号元素,所以就会报错,因此要把获取叉号元素也放到updateEle()中,在执行init()的时候先获取到元素,再进行事件绑定
2.因为叉号元素remove和它的父级li都绑定了点击事件,所以会事件冒泡,点击叉号的时候会发现li也在切换,所以要阻止冒泡,防止li切换
3.点击叉号想要删除对应的li和section,就要获取到点击的叉号的下标,因为叉号的父级li已经自定义了index索引号属性,所以remove元素就不用再定义一个索引号了,直接获取parentNode的index属性即可
4.想要删除指定的li之后,显示被删除内容的前一个内容,只需要将被选中的对应index-1,然后再将当前index对应的li和section显示。我们可以根据index给对应的li和section设置className,也可以使用click()方法,可以在不点击的情况下手动调用点击事件
5.为了防止index--之后成为负值之后报错,我们利用逻辑与 that.lis[index] && that.lis[index].click(); 只有that.lis[index]为真才会执行点击
6.


如果当前页面中存在类名为liactive的元素,即还有被选中的li、上一步删除的不是当前被选中的元li,那么直接return结束整个函数,不再进行下面的步骤
updateEle() {
this.lis = this.main.querySelectorAll('li');
this.secitons = this.main.querySelectorAll('section');
this.remove = this.main.querySelectorAll('.icon-guanbi');
}
// 3.删除功能
removeTab(e) {
e.stopPropagation(); //阻止冒泡 防止触发li的切换事件
var index = this.parentNode.getAttribute("index");
// console.log(index);
that.lis[index].remove();
that.secitons[index].remove();
that.init();
// 如果我们删除的不是当前选中的li的时候,就将选中状态的li保持不变
if (document.querySelector('.liactive')) return;
// 当我们删除了选中状态的li的时候,使它前一个li处于选中状态
index--;
// 手动调用click()方法,不需要鼠标点击
that.lis[index] && that.lis[index].click();
}
-----------------------------------------------------编辑模块----------------------------------------------------------------
步骤:
- 获取所有的、fisrstnav盒子里的ul里的li里的第一个span,包括动态添加的,在updateEle()里面获取
- 给获取过来的所有span通过for循环绑定双击事件ondblclick
- 设置双击禁止选中文字
- 双击span的时候,使当前选中的span的内容变为文本框(innerHTML)
- 获取文本框input元素:input是span的第一个子级
- 获取在没点击的时候的span里的内容,赋值给文本框的内容value,并且使文本框里的内容自动全选
- 当文本框失去焦点的时候,将文本框里我们修改的内容重新赋值给span
- 给input绑定键盘事件,如果用户敲的是enter,就手动调用失去焦点事件
- 给页面中的所有section也绑定双击事件,调用编辑的函数即可
注意:
1.不管是给获取到的span还是叉号等等,给它们绑定事件的时候,它们的个数都和li相等,所以可以直接在一个for循环里写
2.双击之后生成的表单是span的第一个子级,可以通过children[0]获取
3.表单里的文本是通过value设置的
4.禁止双击选中文字
window.getSelection ? window.getSelection().removeAllRanges() : document.selection.empty();
5.

// 4.修改功能
editTab() {
var str = this.innerHTML;
// 双击禁止选定文字
window.getSelection ? window.getSelection().removeAllRanges() : document.selection.empty();
this.innerHTML = '<input type="text">';
var input = this.children[0];
input.value = str;
input.select(); //选中文本
// 当我们离开文本框的时候就把文本框里的值重新赋给span
input.onblur = function () {
this.parentNode.innerHTML = this.value;
}
// 当用户按下的是enter键的时候,就把文本框里的值重新赋给span
input.onkeyup = function (e) {
if (e.keyCode === 13) {
this.blur(); //手动失去焦点,不需要鼠标离开操作
}
}
}
----------------------------------------------------完整代码----------------------------------------------------------
index.html
<!DOCTYPE html>
<html lang="en">
<head>
<meta charset="UTF-8">
<meta name="viewport" content="width=device-width, initial-scale=1.0">
<meta http-equiv="X-UA-Compatible" content="ie=edge">
<title>面向对象 Tab</title>
<link rel="stylesheet" href="./styles/tab.css">
<link rel="stylesheet" href="./styles/style.css">
</head>
<body>
<main>
<h4>
Js 面向对象 动态添加标签页
</h4>
<div class="tabsbox" id="tab">
<!-- tab 标签 -->
<nav class="fisrstnav">
<ul>
<li class="liactive"><span>测试1</span><span class="iconfont icon-guanbi"></span></li>
<li><span>测试2</span><span class="iconfont icon-guanbi"></span></li>
<li><span>测试3</span><span class="iconfont icon-guanbi"></span></li>
</ul>
<div class="tabadd">
<span>+</span>
</div>
</nav>
<!-- tab 内容 -->
<div class="tabscon">
<section class="conactive">测试1</section>
<section>测试2</section>
<section>测试3</section>
</div>
</div>
</main>
<script src="js/tab.js"></script>
</body>
</html>
tab.js
var that;
class Tab {
constructor(id) {
that = this;
this.main = document.querySelector(id);
this.add = this.main.querySelector('.tabadd');
// li的父元素
this.ul = this.main.querySelector('.fisrstnav ul:first-child');
// section的父元素
this.tabscon = this.main.querySelector('.tabscon');
this.init();
}
updateEle() {
this.lis = this.main.querySelectorAll('li');
this.secitons = this.main.querySelectorAll('section');
this.remove = this.main.querySelectorAll('.icon-guanbi');
this.spans = this.main.querySelectorAll('.fisrstnav ul li span:first-child');
}
init() {
// init()初始化时就给相应元素绑定事件
this.updateEle();
this.add.onclick = this.addTab;
for (var i = 0; i < this.lis.length; i++) {
this.lis[i].setAttribute('index', i);
this.lis[i].onclick = this.toggleTab;
this.remove[i].onclick = this.removeTab;
this.spans[i].ondblclick = this.editTab;
this.secitons[i].ondblclick = this.editTab;
}
}
// 1.切换功能
toggleTab() {
// console.log(this.getAttribute('index'));
that.clearClass();
this.className = 'liactive';
that.secitons[this.getAttribute('index')].className = 'conactive';
}
clearClass() {
for (var i = 0; i < this.lis.length; i++) {
this.lis[i].className = '';
this.secitons[i].className = '';
}
}
// 2.添加功能
addTab() {
that.clearClass();
var random = Math.random();
var li = '<li class="liactive"><span>新选项卡</span><span class="iconfont icon-guanbi"></span></li>';
that.ul.insertAdjacentHTML('beforeend', li);
var section = '<section class="conactive">测试' + random + '</section>';
that.tabscon.insertAdjacentHTML('beforeend', section);
that.init();
}
// 3.删除功能
removeTab(e) {
e.stopPropagation(); //阻止冒泡 防止触发li的切换事件
var index = this.parentNode.getAttribute("index");
// console.log(index);
that.lis[index].remove();
that.secitons[index].remove();
that.init();
// 如果我们删除的不是当前选中的li的时候,就将选中状态的li保持不变
if (document.querySelector('.liactive')) return;
// 当我们删除了选中状态的li的时候,使它前一个li处于选中状态
index--;
// 手动调用click()方法,不需要鼠标点击
that.lis[index] && that.lis[index].click();
}
// 4.修改功能
editTab() {
var str = this.innerHTML;
// 双击禁止选定文字
window.getSelection ? window.getSelection().removeAllRanges() : document.selection.empty();
this.innerHTML = '<input type="text">';
var input = this.children[0];
input.value = str;
input.select(); //选中文本
// 当我们离开文本框的时候就把文本框里的值重新赋给span
input.onblur = function () {
this.parentNode.innerHTML = this.value;
}
// 当用户按下的是enter键的时候,就把文本框里的值重新赋给span
input.onkeyup = function (e) {
if (e.keyCode === 13) {
this.blur(); //手动失去焦点,不需要鼠标离开操作
}
}
}
}
new Tab("#tab");
tab.css
* {
margin: 0;
padding: 0;
}
ul li {
list-style: none;
}
main {
width: 960px;
height: 500px;
border-radius: 10px;
margin: 50px auto;
}
main h4 {
height: 100px;
line-height: 100px;
text-align: center;
}
.tabsbox {
width: 900px;
margin: 0 auto;
height: 400px;
border: 1px solid lightsalmon;
position: relative;
}
nav ul {
overflow: hidden;
}
nav ul li {
float: left;
width: 100px;
height: 50px;
line-height: 50px;
text-align: center;
border-right: 1px solid #ccc;
position: relative;
}
nav ul li.liactive {
border-bottom: 2px solid #fff;
z-index: 9;
}
#tab input {
width: 80%;
height: 60%;
}
nav ul li span:last-child {
position: absolute;
user-select: none;
font-size: 12px;
top: -18px;
right: 0;
display: inline-block;
height: 20px;
}
.tabadd {
position: absolute;
/* width: 100px; */
top: 0;
right: 0;
}
.tabadd span {
display: block;
width: 20px;
height: 20px;
line-height: 20px;
text-align: center;
border: 1px solid #ccc;
float: right;
margin: 10px;
user-select: none;
}
.tabscon {
width: 100%;
height: 300px;
position: absolute;
padding: 30px;
top: 50px;
left: 0px;
box-sizing: border-box;
border-top: 1px solid #ccc;
}
.tabscon section,
.tabscon section.conactive {
display: none;
width: 100%;
height: 100%;
}
.tabscon section.conactive {
display: block;
}

本文详细介绍了面向对象编程的基础概念,如面向过程与面向对象的区别,以及在ES6中如何使用类和对象。涵盖了类的创建、构造函数、方法添加、继承机制,以及面向对象编程在实际案例中的应用,如动态Tab栏切换的实现。



174

被折叠的 条评论
为什么被折叠?



