概述
阅读 Java 版本为 1.8.0.25。
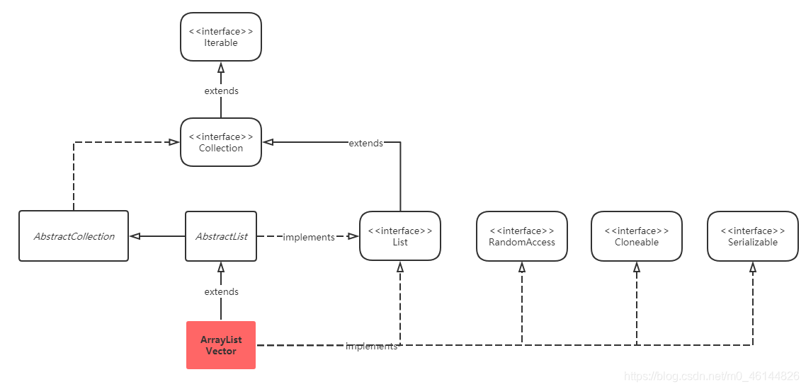
Vector 实现了 List 接口,是顺序容器,即元素存放的数据与放进去的顺序相同,允许放入 null 元素,底层通过Object 数组实现。
Vector 与 ArrayList 基本相同,不过 Vector 一定程度上实现了同步。所以这篇源码介绍会比较简略,大致代码请转至 ArrayList 源码解析 。
学习方式为,将 Vector 源码以及相关类拷贝至自定义包内,进行注释添加,代码请移步:
https://github.com/qianwei4712/JDK1.8.0.25-read/blob/master/src/main/java/java/util/Vector.java
知识点总结如下:

继承关系

- 实现 Serializable 接口开启序列化功能 ----具体介绍请转 Java面向对象基础 - 异常、序列化
- 实现 Cloneable 接口,允许使用 clone() 方法克隆 — 具体介绍请转 Java面向对象基础 - Object通用方法
- 实现 RandomAccess 接口,支持快速随机访问策略(官网说明,如果是实现了这个接口的 List,那么使用 for 循环的方式获取数据会优于用迭代器 Iterator 获取数据) — 具体请参考文章
https://www.cnblogs.com/yeya/p/9950723.html
构造方法
Vector 底层如下,经有3个字段,底层基于数组实现。
//底层基于 Object[] 实现,可以存储所有类型。
protected Object[] elementData;
//实际包含元素个数
protected int elementCount;
//扩容长度字段,若在构造中没有指定,则进行双倍扩容
protected int capacityIncrement;
和 ArrayList 不同,Vector 静态常量仅剩 MAX_ARRAY_SIZE :
//数组最大容量,实际值为2^31-1-8,超出会爆OutOfMemoryError。
//数组除了存放数据外,还有一个length属性,减8为了存放数组长度
private static final int MAX_ARRAY_SIZE = Integer.MAX_VALUE - 8;
Vector 构造时数组默认长度为 10;而 ArrayList 若不指定长度,则默认为0。
构造方法如下 :
//无参构造器,重载 Vector(int initialCapacity),默认长度10
public Vector() {
this(10);
}
//指定长度的构造器
public Vector(int initialCapacity) {
this(initialCapacity, 0);
}
//指定长度和扩容大小的构造器
public Vector(int initialCapacity, int capacityIncrement) {
super();
if (initialCapacity < 0)
throw new IllegalArgumentException("Illegal Capacity: "+
initialCapacity);
this.elementData = new Object[initialCapacity];
this.capacityIncrement = capacityIncrement;
}
//集合参数构造器,顺序初始化
public Vector(Collection<? extends E> c) {
elementData = c.toArray();
elementCount = elementData.length;
// 官方解释,c.toArray返回的可能不是Object[] (see 6260652)
if (elementData.getClass() != Object[].class)
elementData = Arrays.copyOf(elementData, elementCount, Object[].class);
}
Vector注意点
这一部分就从简了,大部分都和 ArrayList 一样,有兴趣看下 ArrayList 篇吧。
以后会把有关集合的大部分比较重新开一篇汇总。
Vector下标判断的缺陷
这里首先看下 ArrayList 的 下标位置判断方法:
//在指定位置添加元素
public void add(int index, E element) {
// 判断指定位置是否超出列表位置范围
rangeCheckForAdd(index);
ensureCapacityInternal(size + 1);
//进行数组复制,从指定位置往后移一位
System.arraycopy(elementData, index, elementData, index + 1,
size - index);
elementData[index] = element;
size++;
}
// 判断指定位置是否超出列表位置范围
private void rangeCheckForAdd(int index) {
if (index > size || index < 0)
throw new IndexOutOfBoundsException(outOfBoundsMsg(index));
}
然后看下 Vector 的 insertElementAt 方法:
public synchronized void insertElementAt(E obj, int index) {
//操作次数 +1
modCount++;
// 判断指定位置是否超出列表位置范围,因为数组不能间断
//为什么这里不判断小于0 ??????
if (index > elementCount) {
throw new ArrayIndexOutOfBoundsException(index
+ " > " + elementCount);
}
//判断扩容方法
ensureCapacityHelper(elementCount + 1);
//进行数组复制,从指定位置往后移一位
System.arraycopy(elementData, index, elementData, index + 1, elementCount - index);
elementData[index] = obj;
elementCount++;
}
再看下 Vector 的 addAll 方法,也是根据下标位置进行添加
// 指定位置开始批量添加
public synchronized boolean addAll(int index, Collection<? extends E> c) {
modCount++;
//这里又加了负数判断????
if (index < 0 || index > elementCount)
throw new ArrayIndexOutOfBoundsException(index);
Object[] a = c.toArray();
int numNew = a.length;
ensureCapacityHelper(elementCount + numNew);
int numMoved = elementCount - index;
if (numMoved > 0)
System.arraycopy(elementData, index, elementData, index + numNew,
numMoved);
System.arraycopy(a, 0, elementData, index, numNew);
elementCount += numNew;
return numNew != 0;
}
看看三个方法的索引判断
同样是判断索引,为什么 ArrayList 判断了小于 0 ,而 Vector 没有?
没有实践就没有发言权,一定是我错了,JDK是不可能错的!所以我做了个测试
public static void main(String[] args) {
Vector<Integer> vector = new Vector<>();
vector.add(1);
//测试负数位置
vector.insertElementAt(10,-1);
System.out.println(vector);
}
妈耶,居然,报错了,而且报错行是在 System.arraycopy ,已经通过了索引判断,甚至扩容数组了。。。
Exception in thread "main" java.lang.ArrayIndexOutOfBoundsException
at java.lang.System.arraycopy(
Native Method)
at vectorsources.Vector.insertElementAt(Vector.java:91)
at vectorsources.VectorTest.main(VectorTest.java:10)
而且,这个只判断正整数不只出现在这一处,还出现在 remove、get 等,好几处主要方法。。。
然后,我百度了下,翻了3页才确定,貌似这里不判断负数,确实没有什么深意。。。
虽然这只是个牛角尖,但是,我得出一个重大的结论,JDK 也不是完美的。。。。
elements()
这个方法代码也比较简单,只是因为 ArrayList 貌似没有。。。就着重看了下:
//枚举迭代器
public Enumeration<E> elements() {
return new Enumeration<E>() {
int count = 0;
//循环次数为数组元素个数
public boolean hasMoreElements() {
return count < elementCount;
}
//加锁循环
public E nextElement() {
synchronized (Vector.this) {
if (count < elementCount) {
return elementData(count++);
}
}
throw new NoSuchElementException("Vector Enumeration");
}
};
}
线程安全初探
虽然 Vector 在大多数的操作方法上加了锁,但是不是绝对的线程安全的。
在方法上加了 synchronized 效率极低,保证所有被修饰的方法对外只是保证单线程持有。
以下部分节选自大佬的文章,这里就举下例子:https://blog.csdn.net/Fly_as_tadpole/article/details/86480371
虽然源代码注释里面说这个是线程安全的,因为确实很多方法都加上了同步关键字synchronized,但是对于复合操作而言,只是同步方法但并没有解决线程安全的问题。因为在两个原子操作之间存在间隙,在多线程环境中,完全有可能被其他线程获得 vector的 lock 并改变其状态。要真正达成线程安全,还需要以vector对象为锁,来进行操作。所以,如果是这样的话,那么用vector和ArrayList就没有区别了,所以,不推荐使用vector。
这是经典的 put-if-absent 情况,尽管 contains, add 方法都正确地同步了,但作为 vector 之外的使用环境,仍然存在 race condition: 因为虽然条件判断 if (!vector.contains(element))与方法调用 vector.add(element); 都是原子性的操作 (atomic),但在 if 条件判断为真后,那个用来访问vector.contains 方法的锁已经释放,在即将的 vector.add 方法调用 之间有间隙,在多线程环境中,完全有可能被其他线程获得 vector的 lock 并改变其状态, 此时当前线程的vector.add(element); 正在等待(只不过我们不知道而已)。只有当其他线程释放了 vector 的 lock 后,vector.add(element); 继续,但此时它已经基于一个错误的假设了。
单个的方法 synchronized 了并不代表组合(compound)的方法调用具有原子性,使 compound actions 成为线程安全的可能解决办法之一还是离不开intrinsic lock (这个锁应该是 vector 的,但由 client 维护):
// Vector v = ...
public boolean putIfAbsent(E x) {
synchronized(v) {
boolean absent = !contains(x);
if (absent) {
add(x);
}
}
return absent;
}
使用建议
- 在线程安全情况下要特别注意,Vector 虽然在方法上加锁,但是并非绝对线程安全。
- 很多博客最后的结论都是,不建议使用 Vector 。

1万+

被折叠的 条评论
为什么被折叠?



