DYS_个人练习生
码龄5年
关注
提问 私信
  • 博客:6,099
    问答:35
    6,134
    总访问量
  • 7
    原创
  • 177,193
    排名
  • 313
    粉丝
  • 42
    铁粉
IP属地以运营商信息为准,境内显示到省(区、市),境外显示到国家(地区)
IP 属地:江苏省
  • 加入CSDN时间: 2020-04-16
博客简介:

m0_47107816的博客

查看详细资料
  • 原力等级
    当前等级
    2
    当前总分
    120
    当月
    2
个人成就
  • 获得43次点赞
  • 内容获得2次评论
  • 获得72次收藏
创作历程
  • 6篇
    2024年
  • 1篇
    2023年
成就勋章
创作活动更多

2024 博客之星年度评选报名已开启

博主的专属年度盛宴,一年仅有一次!MAC mini、大疆无人机、华为手表等精美奖品等你来拿!

去参加
  • 最近
  • 文章
  • 代码仓
  • 资源
  • 问答
  • 帖子
  • 视频
  • 课程
  • 关注/订阅/互动
  • 收藏
搜TA的内容
搜索 取消

关于canoe中调用case的vxt文件的处理

在一次测试中,case很多几千条,但是可以大致分为几个类型,vxt不是按类型分配的,我们测试的时候肯定想把一个类型的放在一起,这样测试结果也方便分析。python处理代码。
原创
发布博客 2024.07.15 ·
269 阅读 ·
3 点赞 ·
0 评论 ·
0 收藏

诊断0x27服务解密文件DLL的两种制作方法

在自己电脑搜索对应的路径 C:\Users\Public\Documents\Vector\CANoe\Sample Configurations 15.5.23\J1939\Diagnostics\UDS_J1939\SeedKey\VC_Project。然后点击bulid,在刚才的路径下面会生成一个Debug文件,里面的dll就可以直接使用。直接添加到include里面引用就行或者是在canoe的option里添加。第三步这里,进入这个文件夹,用VS打开这个工程。用VS打开这个cpp。
原创
发布博客 2024.07.12 ·
819 阅读 ·
8 点赞 ·
0 评论 ·
18 收藏

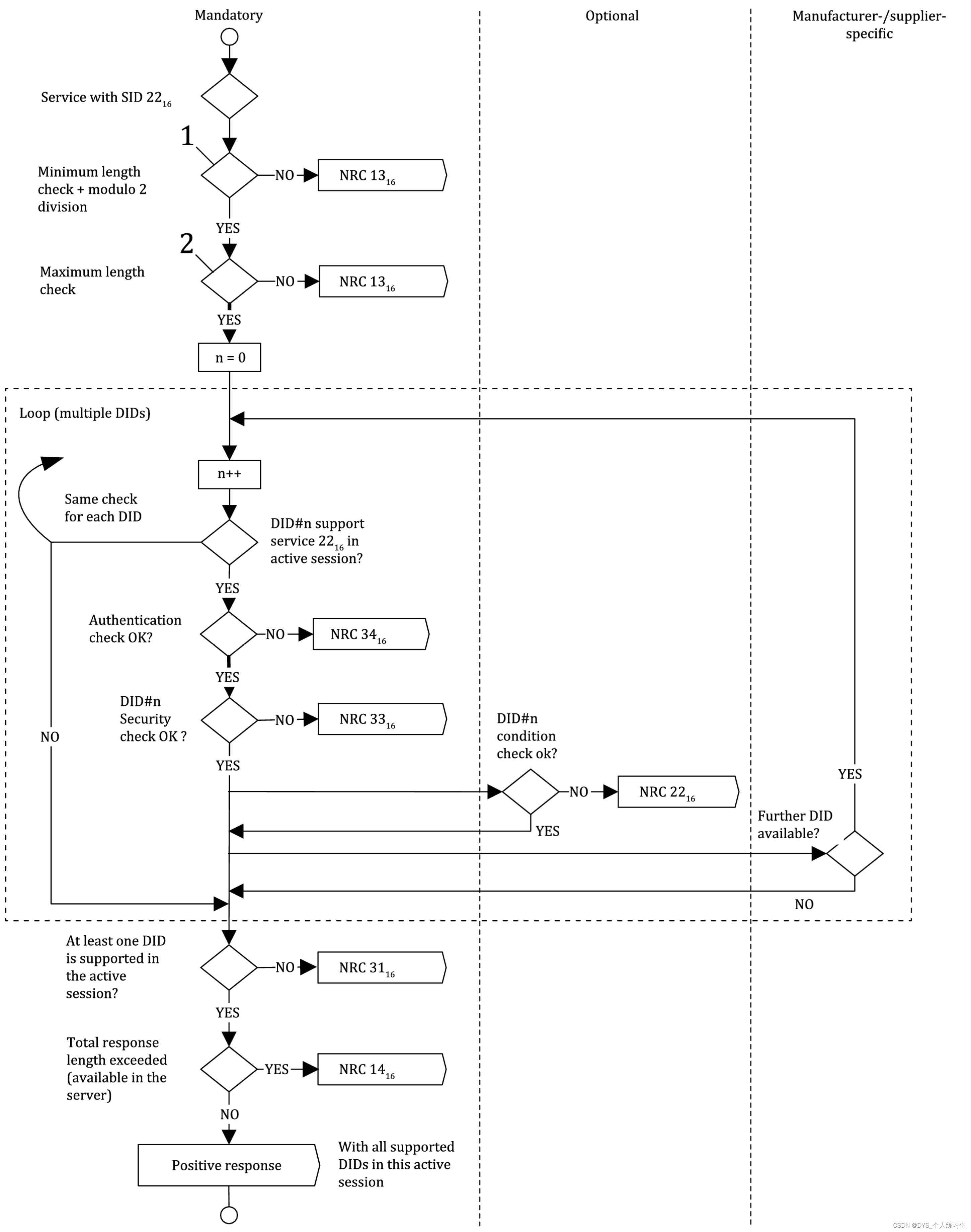
UDS22服务读取多个DID

UDS22服务读取多个DID
原创
发布博客 2024.07.03 ·
1026 阅读 ·
8 点赞 ·
0 评论 ·
5 收藏

UDS诊断时间参数介绍

服务器的定时参数,仅用于非默认会话模式,该定时器具体是在系统通过功能寻址检测器将原先的默认会话模式切换为非默认会话模式时使用。表示从ECU发送了NRC为0x78的响应到开始发送下一个响应之间的时间,通常取5000ms。N_Cr是接收者用来监控对端的定时器,指接收端在成功发送流控帧后到收到连续帧的最大时间。N_Bs是发送者用来监控对端的定时器,指到首帧发送成功后到流控帧发送成功的最大时间。N_Cs是发送者本地的时间参数,指接收端在发送成功流控制后到收到连续帧的最大时间。Ttan是连续帧每帧传输的时间。
原创
发布博客 2024.05.28 ·
1511 阅读 ·
13 点赞 ·
0 评论 ·
20 收藏

如何将exe文件反编译py文件

发布问题 2024.05.24 ·
4 回答

CANoe自动生成capl脚本:python读取dbc文件,批量生成测试脚本和vxt文件

因为E2E报文都是含有CRC和counter的信号,我们可以以此作为依据筛选,然后再获取目标报文的关键信息填到表格中。第一步读取.dbc文件,获取带E2E校验的报文,生成excel表格,目标生成结果如下。第二步,我们用for循环,读取excel的关键内容,批量生成case,vxt。第三步,我们可以把生成的.can和.vxt文件导入到canoe。
原创
发布博客 2024.05.09 ·
1475 阅读 ·
6 点赞 ·
2 评论 ·
21 收藏

python语句筛选文本

第一种方法,用正则表达式re.search或者re.match(从每行开头筛选)第二种方法,python是比较智能的语言,我们可以直接筛选。
原创
发布博客 2024.05.06 ·
308 阅读 ·
2 点赞 ·
0 评论 ·
2 收藏

用python实现E2E报文中CRC(SAE_J1850_CRC16算法)计算的小工具

E2E报文CRC计算的小工具
原创
发布博客 2023.12.18 ·
641 阅读 ·
3 点赞 ·
0 评论 ·
5 收藏